Workflow in real life
Artem Dekhtyar
Pavel Stepanets


Who we are?
https://connect.sensiolabs.com/club/symfonybro

Our competences
5+ years in development
DDD
Software architect
PHP, Java, C#
Symfony, Yii2
Legacy projects migration
GERP
Trouble ticket system - GERP
- SaaS solution
- RESTful api + Mobile App
- Integrations (SOAP, Xml, Json, etc.)
- Reporting
- Scheduling
- Billing
- Ticket QA
- And many other features

GERP
Was migrated from this

To Symfony!
Problems
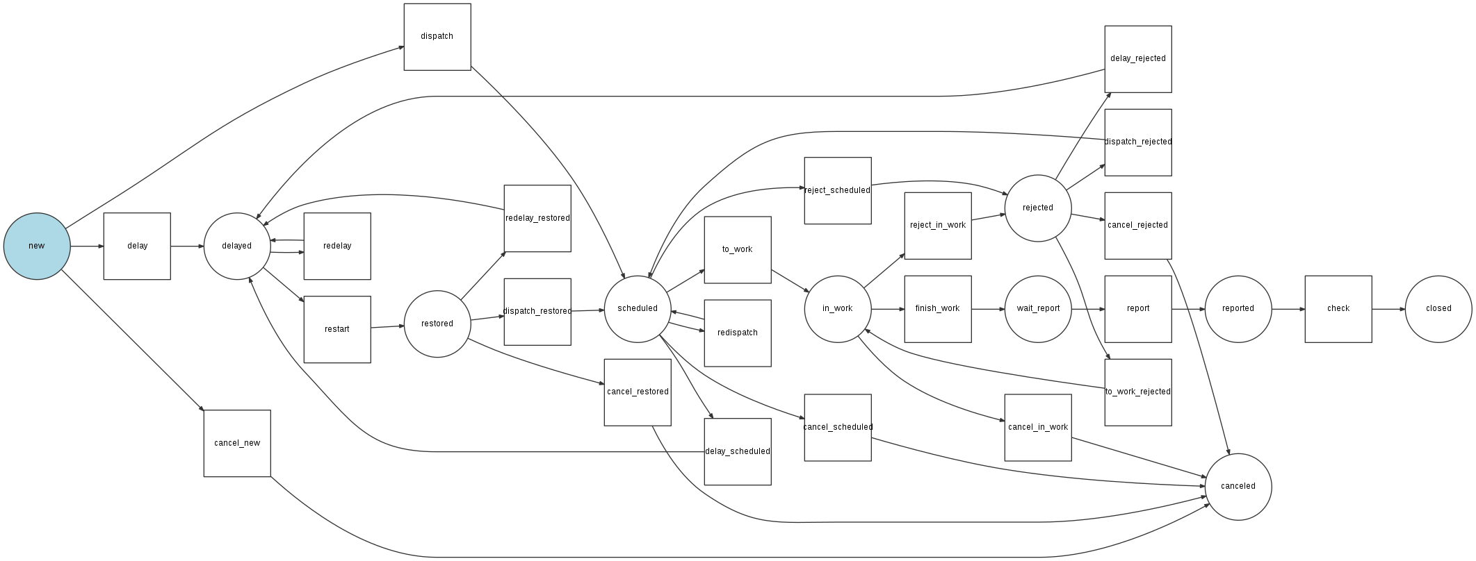
Complex graph

Problems
- Nontrivial state graph
Data and Comment

Requirements
DateTime

Redirect

Modal window

Complex forms

Problems
- Nontrivial state graph
- Additional transition data
- Comment to ticket on ticket changes
Pluggable workflows
for bundles
Problems
- Nontrivial state graph
- Additional transition data
- Comment to ticket on ticket changes
- Pluggable workflow configuration
Transition security
Transition guard
Problems
- Nontrivial state graph
- Additional transition data
- Comment to ticket on ticket changes
- Pluggable workflow configuration
- Security restrictions
Research
Form Component
for additional transition data
Commands and Handlers
to wrap Comment object
Compiler passes
for setup Workflow services from bundle configuration
\Symfony\Bundle\FrameworkBundle\DependencyInjection\FrameworkExtension::registerWorkflowConfiguration
Custom workflow guard listeners
for transitions guarding
gtt/workflow-extensions-bundle
Expression Language and
Workflow guard events
Development
(solution)
Command bus
by League of Extraordinary packages
Tactician
http://tactician.thephpleague.com/
WorkflowMiddleware
public function execute($command, callable $next)
{
//...
$result = $next($command);
//...
try {
$workflow = $this->registry->get($task, $workflowName);
$workflow->apply($task, $command->getTransition());
} catch (Exception $exception) {
throw new TaskException( /* ... */ );
}
}

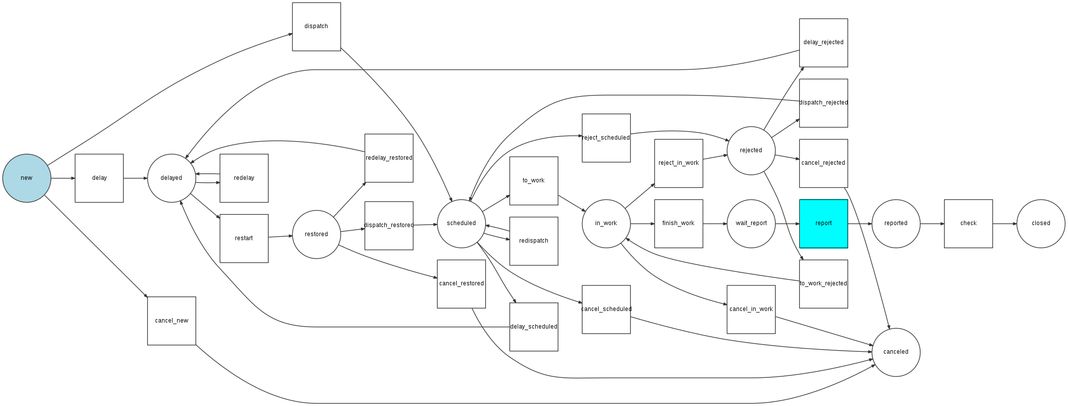
Example transition
Forms
SymfonyBro\TaskBundle\Form\TransitionType

Choices are enabled transitions of given subject extracted from Workflow component

Building command flow
(comment)
Pluggable workflows
- Copy-paste from FrameworkExtension::registerWorkflowConfiguration into AbstractRegisterWorkflowPass
- custom transitions options
- guard expression option
- allow any time extension, eg. places coloring
Security
Gorserv/Gerp/TaskServiceBundle/Resources/config/workflow.yml
transitions:
delay:
from: new
to: delayed
guard: 'is_granted(["ROLE_DISPATCHER"])'
dispatch:
from: new
to: scheduled
guard: 'is_granted(["ROLE_DISPATCHER"])'
to_work:
from: scheduled
to: in_work
guard: 'is_granted(["ROLE_TECH"])'TransitionToRolePass
builds roles from specified workflow transitions and inject them into containers roles hierarchy
workflow
cancel:
from: new
to: canceled
to_agreement:
from: new
to: wait_agreement
dispatch:
from: new
to: scheduledsecurity.role_hierarchy.roles
ROLE_SERVICE_TRANSITION_CANCEL:
ROLE_SERVICE_TRANSITION_TO_AGREEMENT:
ROLE_SERVICE_TRANSITION_DISPATCH:That's all folks!
https://gitlab.com/symfony-bro
https://goo.gl/d52JVV (workflow-extensions-bundle)
https://gorserv.com/
https://goo.gl/PcBcNk (slides)