Liike

Tuulimyllyn lapojen liike edustaa pyörimisliikettä. Veden pinnalla pomppiva ongen koho on esimerkki värähdysliikkeestä. Puunlehtien putoaminen on etenemisliikettä.

Liikkeen lajeja

Liike

Etenemisliikkeen mallintaminen

Tasainen liike

Tasaisessa liikkeessä vaunun paikka muuttuu samalla aikavälillä aina yhtä paljon.

Tasainen liike

Levossa

Levossa

Tasaisen liikkeen kuvaaja (t, x)-koordinaatistossa on suora

Mallit

Fysiikassa malleille kuvataan tutkittavia kohteita.

Säämalleilla voidaan ennustaa säätilan kehittymistä

Atomimallin avulla voidaan kuvata atomin rakennetta.

Mallit ovat aina yksinkertaistuksia luonnon monimutkaisista tapahtumista ja ilmiöistä.

Mallit laaditaan tutkimustiedon ja tunnetun tiedon varaan.

Mallien avulla voidaan selittää havaintoja ja tehdä ennusteita.

Muuttuva liike

Muuttuvassa liikkeessä pallon paikka muuttuu samalla aikavälillä eri verran.

Levossa

Levossa

Kiihtyvä liike

Muuttuvan liikkeen kuvaaja
(t, x)-koordinaatistossa ei ole suora

Esimerkki

Kuvassa on vaunuradan päästä liikkeelle lähteneen vaunun liike (t, x)-koordinaatistossa.

a) Kuinka kauan vaunu oli liikkeessä?

b) Millä hetkellä vaunu oli 2,8 m päässä lähtöpaikastaan?

c) Kuinka kaukana vaunu oli lähtöpaikasta hetkellä 4,8 s?

Ratkaisu

a) Kuinka kauan vaunu oli liikkeessä?

b) Millä hetkellä vaunu oli 0,6 m päässä lähtöpaikastaan?

c) Kuinka kaukana vaunu oli lähtöpaikasta hetkellä 4,8 s?

\text{a) }\Delta t=4,2 \text{s}-1,0 \text{ s}=3,2 \text{ s}
\text{b) }t=2,8 \text{ s}
\text{c) }x=1,0 \text{ m}

Liike

Tasainen liike ja nopeus

Johdantotehtävä

Kuvaajassa on esitetty kahden moottoripyörän paikan kuvaajat. Mitä voidaan sanoa liikkeiden nopeuksista?

Tasaisen liikkeen malli

Tasainen liike

Tasainen liike

Kuvaajan jyrkkyys, eli kulmakerroin, kuvaa kappaleen nopeutta

Tasaisen liikkeen malli

Nopeuden suuruus ei muutu tasaisessa liikkeessä.

\( \longrightarrow \) Jos tasainen liike esitetään aika–nopeus-kuvaajana, on kuvaaja vaakasuora.

Tasainen liike

Tasaisessa liikkeessä nopeus (v, englanniksi velocity) on vakio. Nopeus voidaan määrittää tasaisessa liikkeessä aika–paikka-kuvaajan kulmakertoimena. Tasaisen liikkeen nopeuden laskukaava on

\[ v=\dfrac{\Delta x}{\Delta t}, \]

jossa \( \Delta x\) on paikan muutos ja \( \Delta t\) kulunut aika.

t

t

x

v

\Delta t
\Delta x

Esimerkki

a) Millaista raketin liike on?

b) Mikä on raketin nopeus?

Raketin liike on tasaista, koska raketin liikkeen kuvaaja (t, x)-koordinaatistossa on suora.

v = \dfrac{\color{CornflowerBlue}{\Delta x}}{\color{CornflowerBlue}{\Delta t}}
\Delta x = 15 \text{ m}
\Delta t = 10 \text{ s}
v = \dfrac{\color{CornflowerBlue}{15\text{ m}}}{\color{CornflowerBlue}{10 \text{ s}}}
v \approx 1,5 \text{ m/s}

Nopeudella on suunta, vauhdilla ei

MITTARI

Vaunu liikkuu mittarista poispäin

Vaunu liikkuu mittaria kohden

Nopeuden etumerkki kuvaa liikkeen suuntaa.

Keskinopeus

Keskinopeus (\( v_k \)) on matkan keskimääräinen nopeus.

Liikkeen keskinopeus

Keskinopeus

Keskinopeus on kuljetun matkan ja matkaan käytetyn ajan suhde.

\[ v_k=\dfrac{s}{t} \]

\( v_k=\dfrac{500 \text{ m}}{80 \text{ s}}\approx 6,3 \text{ m/s} \)

Esimerkki

Ryhävalas ui vuodessa noin 12 000 mi uidessaan Meksikosta Antarktikselle ja takaisin.

a) Laske ryhävalaan keskivauhti yksikössä km/h

b) Jos ryhävalaan elinikä on noin 40 vuotta, niin kuinka pitkän matkan se ui elämänsä aikana?

Ratkaisu a-kohtaan

Merkitään ylös lähtöarvot

s=12 \ 000 \text{ mi}, \ t=1 \text{ a}

Keskinopeuden määritelmä

v_k=\dfrac{s}{t}

1 maili on 1609,344 metriä, joten matka kilometreinä on

s = 12\ 000 \text{ mailia}
= 12 \ 000 \cdot 1609,344 \text{ m}
=19 \ 312 \ 128 \text{ m}
=19 \ 312 ,128 \text{km}

1 vuodessa on 365 päivää ja päivässä on 24 tuntia, joten aika tunteina on

t = 365 \cdot 24 \text{ h} =8760 \text{ h}

Lasketaan keskivauhti

v_k=\dfrac{19 \ 312,128 \text{ km}}{8760 \text{ h}}
\approx 2,2 \text{ km/h}

Ratkaisu b-kohtaan

Vuodessa valas ui 19 312,128 km, joten 40 vuodessa valas ui

s_{40}=40\cdot 19 \ 312 ,128 \text{km} = 772 \ 485,12 \text{ km}

Valas ui 40 vuodessa noin 770 000 km.

\dfrac{772 \ 485,12 \text{ km}}{2 \pi \cdot 6400 \text{ km} } \approx 19

Tämä olisi noin 19 kertaa maapallon ympäri.

Pohdintaa

Esimerkki

Karhu lähtee 15 km päässä olevaan metsään katkomaan oksia. Jos karhun keskinopeus on 4,3 km/h, niin kuinka kauan karhulla kuluu matkan taittamiseen?

Ratkaisu

Kirjataan lähtöarvot

s=15 \text{ km}, v_k = 4,3 \text{ km/h}

Ratkaistaan keskinopeuden suureyhtälöstä aika t.

v_k = \dfrac{s}{t} \quad ||\cdot t
v_k t = x \quad ||:v_k
t = \dfrac{s}{v_k}

Sijoitetaan lukuarvot.

t = \dfrac{15 \text{ km}}{4,3 \text{ km/h}}
t \approx 3,49 \text{ h}
\approx 3 \text{ h} \ 29 \text{ min}

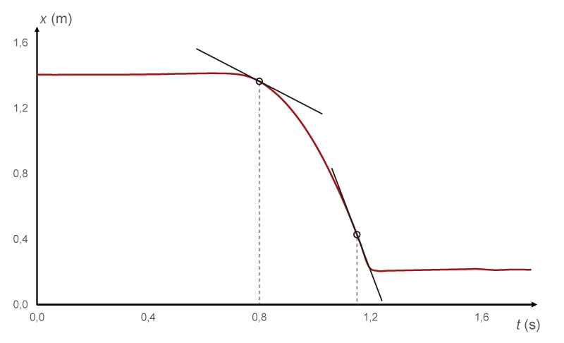
Hetkellinen nopeus

Koska (t, x)-kuvaaja muuttuu jyrkemmäksi ajan kuluessa, niin pallon vauhti kasvaa

Hetkellinen nopeus on paikan kuvaajalle haluttuun ajanhetkeen piirretyn tangenttisuoran kulmakerroin

Esimerkki

Polkypyöräilijä etenee nopeudella 15 km/h (kilometriä per tunti)

Ilmoita polkupyöräilijän nopeus käyttäen yksikkönä m/s (metriä per sekunti).

Ratkaisu

15\text{ km/h}=\dfrac{15 \text{ km}}{1 \text{h}}
=\dfrac{15\ 000 \text{ m}}{60 \text{ min}}
=\dfrac{15\ 000 \text{ m}}{3600 \text{ s}}
(1000
=\dfrac{15 }{3,6 } \text{ m/s}
\approx 4,2 \text{ m/s}

Lentokone lentää nopeudella 200 m/s (metriä per sekunti)

Ilmoita lentokoneen nopeus käyttäen yksikköä km/h (kilometriä per tunti)

Esimerkki

Ratkaisu

200 \text{ m/s}
=200 \cdot 3,6 \text{ km/h}
=720 \text{ km/h}
=200 \dfrac{\frac{1}{1000}\text{ km}}{\frac{1}{3600} \text{ h}}

Nopeuden yksiköt

1 \dfrac{\text{ km}}{\text{ h}}=\dfrac{1 \text{ km}}{1 \text{ h}}=\dfrac{1000 \text{ m}}{3600 \text{ s}}=\dfrac{1}{3,6} \dfrac{\text{ m}}{\text{ s}}
1 \dfrac{\text{ m}}{\text{ s}}=\dfrac{1 \text{ m}}{1 \text{ s}}=\dfrac{0,001 \text{ km}}{\frac{1}{3600} \text{ h}}=\dfrac{3600 \cdot 0,001}{1} \dfrac{\text{ km}}{\text{ h}}=3,6 \dfrac{\text{ km}}{\text{ h}}

km/h

m/s

\curvearrowright
\curvearrowright

\( \cdot 3,6 \)

\( :3,6 \)

Liike

Tasaisesti kiihtyvä liike

Johdantotehtävä

Formula 1 -kilpa-auton nopeus on 40 km/h yhden sekunnin jälkeen lähdöstä.
Kuinka suuri on auton nopeus kolme sekuntia lähdöstä? Entä kymmenen sekunnin kuluttua?

Tasaisesti muuttuva liike ja kiihtyvyys

Nopeus muuttuu jokaisella yhtä pitkällä aikavälillä saman verran

\( \longrightarrow \) Liike tasaisesti muuttuvaa.

\(\rightarrow \) (t, v)-kuvaajan kulmakerroin kuvaa nopeuden muutosnopeutta eli kiihtyvyyttä.

Tasaisesti kiihtyvä liike

Tasaisesti kiihtyvässä liikkeessä kiihtyvyys (a, englanniksi acceleration) määritetään nopeuden kuvaajan kulmakertoimena.

\( a=\dfrac{\Delta v}{\Delta t},\) 

jossa \( \Delta v\) on nopeuden muutos ja \( \Delta t\) on kulunut aika.

Kiihtyvyyden yksikkö on m/s\(^2\).

Esimerkki

Kuinka kauan kestää, että auton nopeus muuttuu arvosta 80 km/h arvoon 120 k/h, kun auton keskikiihtyvyys on 1,1 m/s  ?

2

Ratkaisu

v_0= 80 \text{ km/h}, \ v_1=120 \text{ km/h}, \ a=1,1 \text{ m/s}^2

Kirjataan lähtöarvot

Keskikiihtyvyys määritellään

a=\dfrac{\Delta v}{\Delta t}

Ratkaistaan määritelmästä kulunut aika.

a=\dfrac{\Delta v}{\color{CornflowerBlue}{\Delta t}} \quad ||\cdot \Delta t
a \color{Yellow}{\color{CornflowerBlue}\Delta t} \color{Black}=\color{Black} \Delta v \ \quad ||:a
\color{CornflowerBlue}{\Delta t }\color{Black}= \dfrac{\Delta v}{a}

Sijoitetaan lukuarvot.

\color{yellow}{\color{CornflowerBlue}\Delta t }\color{Black}= \dfrac{\frac{120}{3,6}\text{ m/s}-\frac{80}{3,6} \text{ m/s}}{1,1 \text{ m/s}^2}
\color{CornflowerBlue}{\Delta t }\color{Black}= \dfrac{\frac{120}{3,6}\text{ m/s}-\frac{80}{3,6} \text{ m/s}}{1,1 \text{ m/s}^2}
\color{CornflowerBlue}{\Delta t }\color{Black} \approx 10 \text{ s}

Vastaus

noin 10 sekuntia

Matka muuttuvassa liikkeessä

Nopeuden kuvaajan ja x-akselin välinen fysikaalinen pinta-ala kuvaa kuljettua matkaa. Pinta-alaa kutsutaan nopeuden integraaliksi ja pinta-alan määrittämismenetelmää graafiseksi integroinniksi.

Esimerkki

Kuvaajassa on skootterin nopeus ajan funktiona.

Kuinka pitkän matkan skooteri on edennyt, kun lähtöhetkestä on kulunut 10 s?

Ratkaisu

Kuljettu matka saadaan (t, v)-kuvaajan alle jäävästä pinta-alasta.

s=\dfrac{1}{2}\cdot 3,0 \text{ s} \cdot 5,0 \text{ m/s}+7,0 \text{ s}\cdot 5,0 \text{ m/s}
s=42,5 \text{ m} \approx 43 \text{ m}

Keskikiihtyvyys määritellään \( a=\dfrac{\Delta v}{\Delta t}\) eli \( a= \dfrac{v_2-v_1}{t_2-t_1}\).

Tarkastellaan tilannetta, jossa kiihdytys alkaa hetkellä \( t_1=\)0 s. 

Nyt kiihtyvyys voidaan kirjoittaa \( a=\dfrac{v_2-v_1}{t_2}\).

Ratkaistaan tästä loppunopeus \( v_2 \).

a=\dfrac{v_2-v_1}{t_2}
\|\cdot t_2
at=v_2-v_1
v_2=v_1+at
\|+v_1

Kappaleen loppunopeus

Nopeus tasaisesti kiihtyvässä liikkeessä

Tasaisesti kiihtyvässä liikkeessä kappaleen loppunopeus \( v \) on 

\[v=v_0+at, \] jossa \( v_0 \) on alkunopeus, \( a \) on kappaleen kiihtyvyys ja \( t \) on kulunut aika.

Liikkeen kuvaajat