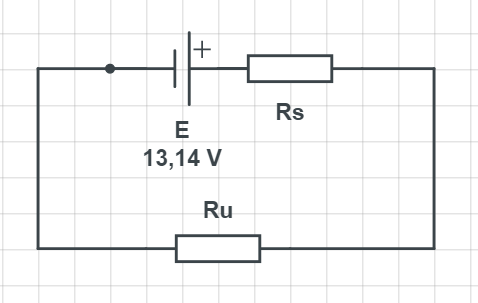
Syksy 2009 Tehtävä 7

Ratkaisu a-kohtaan

Akun tuottama teho on akun lähdejännitteen ja sähkövirran tulo:
\( P=E \cdot I \)

\( P= 13,14 \text{ V} \cdot 2,60 \text{ A} = 34,164 \text{ W} \)

Vastaus: noin 34,2 W

P=EI
P=EIP=EI

Ratkaisu b-kohtaan

Ulkoisessa vastuksessa kuluva teho on vastuksen jännitteen ja sähkövirran tulo:
\( P_U=U \cdot I \)

\( P_U= 11,97 \text{ V} \cdot 2,60 \text{ A} = 31,122 \text{ W} \)

Akun tuottama teho = Vastuksen teho + Akkua lämmittävä teho

\( P=P_u + P_s \) eli \( P_s = P-P_u \).

Lasketaan akkua lämmittävän tehon suuruus

\( P_s = 34,164 \text{ W} - 31,122 \text{ W} = 3,042 \text{ W} \)

Vastaus: Vastuksen tehonkulutus 31,1 W, akkua lämmittävä teho 3,04 W.

P=EI
P=EIP=EI
P_s=P-P_u
Ps=PPuP_s=P-P_u
P_u=UI
Pu=UIP_u=UI

Ratkaisu c-kohtaan

\( U_l \)

\( I \)

\( U \)

Akun napajännitteestä saadaan ratkaistua sisäinen resistanssi \( R_s \):

\( U=E-R_s \cdot I \)

Akun sisäinen resistanssi:

\( R_s=\dfrac{E-U}{I}=\dfrac{13,14 \text{ V}-11,97 \text{ V}}{2,60 \text{ A}}=0,45 \Omega \)

\Omega
Ω\Omega
\sum \Delta V=0
ΔV=0\sum \Delta V=0

Kirchhoffin II laki: 

U_l-R_sI-E=0
UlRsIE=0U_l-R_sI-E=0
U_l=E+R_sI
Ul=E+RsIU_l=E+R_sI
U_l=13,14 \text{ V} + 0,45\ \Omega \cdot 1,50 \text{ A}
Ul=13,14 V+0,45 Ω1,50 AU_l=13,14 \text{ V} + 0,45\ \Omega \cdot 1,50 \text{ A}
U_l=13,815 \text{ V} \approx 13,8 \text{ V}
Ul=13,815 V13,8 VU_l=13,815 \text{ V} \approx 13,8 \text{ V}