Uniform priors are not as uninformative as you might think

a

b

\(x\)

\(f_X(x)\)

Conditional Probability

\mathrm{P}(B \mid A) = \frac{\mathrm{P}(A \cap B)}{\mathrm{P}(A)}

Probability of observing \(B\) given \(A\) has been observed.

\(A\)

\(\bar{A}\)

\(\mathrm{P}(A)\)

\(\mathrm{P}(\bar{A})\)

\(\mathrm{P}(B\mid A)\)

\(\mathrm{P}(\bar{B}\mid A)\)

\(\mathrm{P}(B\mid \bar{A})\)

\(A \cap \bar{B}\)

\(A \cap B\)

\(\bar{A} \cap \bar{B}\)

\(\bar{A} \cap B\)

\(\mathrm{P}(\bar{B}\mid A)\)

\mathrm{P}(A \cap B) = \mathrm{P}(A) \cdot \mathrm{P}(B \mid A)

Bayes' Theorem

\mathrm{P}(B \mid A) = \frac{\mathrm{P}(A \cap B)}{\mathrm{P}(A)}
\mathrm{P}(A \mid B) = \frac{\mathrm{P}(A \cap B)}{\mathrm{P}(B)}

or

\mathrm{P}(B \mid A) = \frac{\mathrm{P}(B) \cdot \mathrm{P}(A \mid B)}{\mathrm{P}(A)}

Probability of observing \(B\) given \(A\) has been observed, in terms of the probability of observing \(A\) if \(B\) is observed.

Bayesian Inference

Probability as a measure of "degree of belief".

\mathrm{P}(\mathrm{Hypothesis}\mid\mathrm{Data}) = \frac{\mathrm{P}(\mathrm{Hypothesis}) \cdot \mathrm{P}(\mathrm{Data} \mid \mathrm{Hypothesis})}{\mathrm{P}(\mathrm{Data})}
\mathrm{posterior} = \frac{\mathrm{prior} \times \mathrm{likelihood}}{\mathrm{normalising\; constant}} \propto \mathrm{prior} \times \mathrm{likelihood}
p(\theta \mid y) \propto p(\theta) \times p(y\mid \theta)

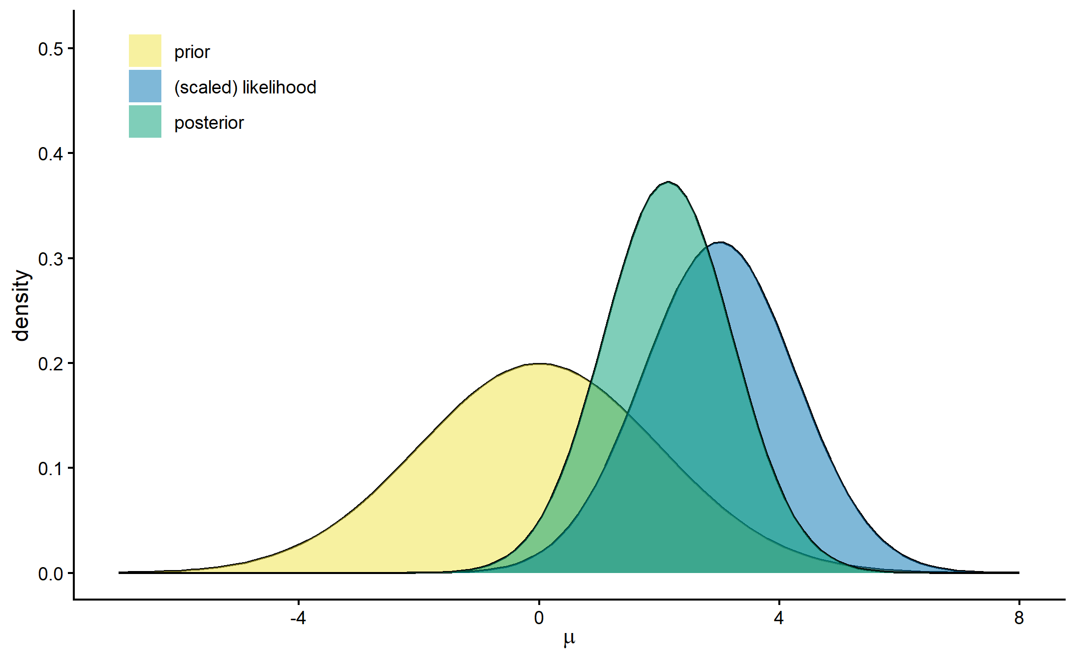
Example 1

Y \sim \mathcal{N}(\mu,.)
\mu \sim \mathcal{N}(0, 2^2)
\begin{align*} \bar{y} &= 3 \\ s &= 4 \\ n &= 10 \end{align*}

Likelihood

Prior

Observed data

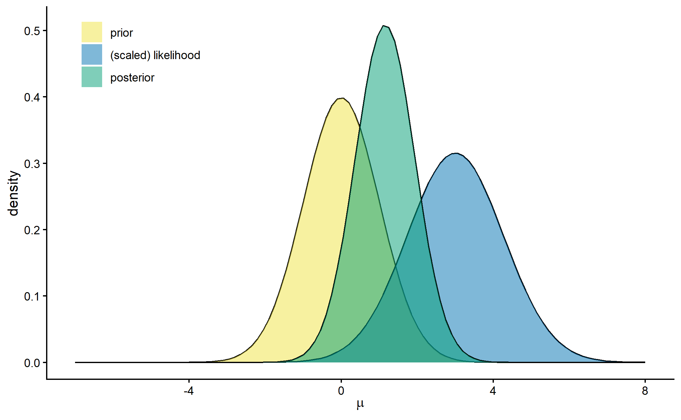
Example 2

Y \sim \mathcal{N}(\mu,.)
\mu \sim \mathcal{N}(0, 1^2)
\begin{align*} \bar{y} &= 3 \\ s &= 4 \\ n &= 10 \end{align*}

Likelihood

Prior

Observed data

The Prior Distribution

  • The distribution of the parameter of interest before any data is observed.
  • Can have a strong impact on the posterior estimate.
    • Informative prior reflects having particular knowledge or information about the unknown parameter, e.g., typical range.
    • Vague or diffuse prior reflects having little or uncertain information about the unknown parameter.

 

"Flat" Priors

A flat prior encodes the belief that all possible values of a parameter (perhaps within a range) are equally plausible.

a

b

\(x\)

\(f_X(x)\)

X \sim \mathrm{Uniform}[a,b]

Change of Coordinates

Altitude\(\quad\theta \sim \mathrm{Uniform}[-90^\circ, +90^\circ]\)

Azimuth\(\quad\phi \sim \mathrm{Uniform}[-180^\circ,+180^\circ]\)

Source: Wikipedia

Source: Wikimedia

Change of Coordinates

Altitude\(\quad\theta \sim \arccos(u),\quad u \sim \mathrm{Uniform}[-1, +1]\)

Azimuth\(\quad\phi \sim \mathrm{Uniform}[-180^\circ,+180^\circ]\)

Source: Wikipedia

Source: Wikimedia

Hard Bounds

  • Hard bounds will completely exclude portions of the parameter space!
  • The support of the posterior distribution is inherited from the support of the prior distribution.

Source: Tak et al. (2024)

Change of Scale

\theta \sim \mathrm{Uniform}[10^{-3}, 10^1]
\log_{10}(\theta) \sim \mathrm{Uniform}[-3, 1]

Text

Not the same!

General Advice

  • Diagnostics
    • Prior predictive checks can reveal if parts of the parameter space are being overlooked.
    • Scatter plot matrix of posteriors.
  • Remedies
    • Apply an appropriate transformation to Uniform variates.
    • Avoid hard boundaries, i.e., unbounded distributions with thin tails.
    • Try Jeffreys Priors. These are non-informative prior distributions that are invariant under changes of coordinates for the parameter.

References

  • Tak, Hyungsuk, Yang Chen, Vinay L. Kashyap, et al. (2024) “Six Maxims of Statistical Acumen for Astronomical Data Analysis.” The Astrophysical Journal Supplement Series 275, no. 2 (2024): 30. https://doi.org/10.3847/1538-4365/ad8440.

  • Dogucu, Mine, Alicia A. Johnson, Miles Q. Ott (2021). Bayes Rules! An Introduction to Applied Bayesian Modeling. https://www.bayesrulesbook.com/.

  • Harold Jeffreys; An invariant form for the prior probability in estimation problems. Proc. A 1 September 1946; 186 (1007): 453–461. https://doi.org/10.1098/rspa.1946.0056