Omnibenchmark:

How to contribute a project?

Zürich,

14. & 16.12.22

Omnibenchmark is a platform for open and continuous community driven benchmarking

Method developer/

Benchmarker

Method user

Methods

Datasets

Metrics

Omnibenchmark
  • continuous
  • self-contained modules
  • all "products" can be accessed
  • provenance tracking
  • anyone can contribute

A slightly different more realistic view

Benchmarker

contributor

GitLab

Workflow

Docker container

projects
orchestrator
Dataset
Dataset
Dataset

A slightly different more realistic view

contributer

user

omnibenchmark-python

omniValidator

benchmarker

projects

templates

omb-site

{

orchestrator
triplestore

omni-sparql

dashboards

how to contribute?

Each project is an independent module, that can interact with the remaining benchmark

flexible language, dependencies, code, ...

needs some general and benchmark specific rules

1. Start a new renku project

Hackathon namespace ?

Attribution!

Public

1. Start a new renku project

Template source repo

Available modules for any step!

Load

Branch name

1. Start a new renku project

Keyword that will be used by downstream projects to import this project

Important fields:

Should be the same for all components of your benchmark!

These information can always be changed later on

1. Start a new renku project

Jupyterlab or Rstudio session

Wait for the image to build

Make sure you are on the latest commit

project > new session

Always turn on

1. Start a new renku project

Configuration of your docker image, R packages, Py modules, etc.

Metadata to run the project

Scripts to insert your code

To modify:

1. Start a new renku project

Only file to run. Will use `config.yaml` and your script.

To run:

1. Start a new renku project

Step-by-step guide in the working document

2. Define your environment

TEMPLATE

Base image

Install R dependencies

Install python dependencies

2. Define your environment

install.R

requirements.txt

install optparse

Install omnibenchmark python

3. define your module

---
data:
    name: "out_dataset"
    title: "Output of an example OmniObject"
    description: "describe module here"
    keywords: ["example_dataset"]
script: "path/to/method/dataset/metric/script.py"
benchmark_name: "omni_celltype"
inputs:
    keywords: ["import_this", "import_that"]
    files: ["count_file", "dim_red_file"]
    prefix:
        count_file: "counts"
        dim_red_file: ["features", "genes"]
outputs:
    files:
        corrected_counts: 
            end: ".mtx.gz"
        meta:
            end: ".json"
parameter:
    names: ["param1", "param2"]
    keywords: ["param_dataset"]
    filter:
        param1:
            upper: 50
            lower: 3
            exclude: 12
        file: "path/to/param/combinations/to/exclude.json"

src/config.yaml

TEMPLATE

General module infos

4. Provide your code

  • Flexible language, code, etc.
  • Minimal inputs and outputs are predefined depending on benchmark and module type! Check here!
  • Automatic workflow generation, multiple parameter runs , updates etc.
Input types
output types

4. Provide your code:

R script arguments

### ----------------------------------------------------------------- ###
##  ------------------------- Options -------------------------------  ##
### ----------------------------------------------------------------- ###

library(optparse)

option_list <- list(
    make_option(c("--count_file"), type = "character", default = NULL,
                help = "Path to count file (cells as columns, genes as rows)"),
    make_option(c("--meta_file"), type = "character", default = NULL,
                help = "Path to file with meta data infos")
);
 
opt_parser <- OptionParser(option_list = option_list);
opt <- parse_args(opt_parser);

if (is.null(opt$count_file) || is.null(opt$meta_file)) {
      print_help(opt_parser)
  stop("Please specify a path to the counts and meta data file.",
        call. = FALSE)
}

count_file <- opt$count_file
meta_file <- opt$meta_file

method.R

module code

  • Flexible language, code, etc.
  • Minimal inputs and outputs are predefined depending on benchmark and module type! Check here!
  • Automatic workflow generation, multiple parameter runs , updates etc.
Input types
output types

Omnibenchmark python module

  • Automation for new/unknown inputs
from omnibenchmark import get_omni_object_from_yaml, renku save

## Load config
omni_obj = get_omni_object_from_yaml('src/config.yaml')

## Check for new/updates of input datasets
omni_obj.update_object()
renku_save()

## Create output dataset
omni_obj.create_dataset()

## Generate and run workflow
omni_obj.run_renku()
renku_save()

## Store results in output dataset
omni_obj.update_result_dataset()
renku_save()

5. Run omnibenchmark

from omnibenchmark.utils.build_omni_object import get_omni_object_from_yaml
from omnibenchmark.renku_commands.general import renku_save

## Load config
omni_obj = get_omni_object_from_yaml('src/config.yaml')

## Update object
omni_obj.update_object()
renku_save()

## Create output dataset
omni_obj.create_dataset()

## Run workflow
omni_obj.run_renku()
renku_save()

## Update Output dataset
omni_obj.update_result_dataset()
renku_save()

run_workflow.py

TEMPLATE

5. Run omnibenchmark:

build object
from omnibenchmark.utils.build_omni_object import get_omni_object_from_yaml
from omnibenchmark.renku_commands.general import renku_save

## Load config
omni_obj = get_omni_object_from_yaml('src/config.yaml')

Warning: Skipped parameter because of missing information. Please specify at least names.
WARNING: No input files in the current project detected.
Run OmniObject.update_object() to update and import input datasets.
Otherwise check the specified prefixes: {'count_file': ['_counts'], 'meta_file': ['_meta']}
WARNING: No outputs/output file mapping in the current project detected.
Run OmniObject.update_object() to update outputs, inputs and parameter.
Currently this object can not be used to generate a workflow.

run_workflow.py

5. Run omnibenchmark:

update object
from omnibenchmark.utils.build_omni_object import get_omni_object_from_yaml
from omnibenchmark.renku_commands.general import renku_save

## Load config
omni_obj = get_omni_object_from_yaml('src/config.yaml')

## Update object
omni_obj.update_object()
renku_save()

run_workflow.py

5. Run omnibenchmark:

check object
## Check object
omni_obj.__dict__

{'name': 'filter_hvg',
 'keyword': ['omni_clustering_filter'],
 'title': 'Filtering based on the most variable genes.',
 'description': '(Normalized) counts and reduced dimensions of filtered omni_clustering datasets, based on the top 10% most variable genes.',
 'command': <omnibenchmark.core.output_classes.OmniCommand at 0x7f3478402820>,
 'inputs': <omnibenchmark.core.input_classes.OmniInput at 0x7f3450edcb20>,
 'outputs': <omnibenchmark.core.output_classes.OmniOutput at 0x7f3450ef5910>,
 'parameter': None,
 'script': 'src/filter_hvg.R',
 'omni_plan': None,
 'orchestrator': 'https://renkulab.io/knowledge-graph/projects/omnibenchmark/omni_clustering/orchestrator-clustering',
 'benchmark_name': 'omni_clustering',
 'wflow_name': 'filter_hvg',
 'dataset_name': 'filter_hvg',
 'renku': True,
 'kg_url': 'https://renkulab.io/knowledge-graph'}

run_workflow.py

5. Run omnibenchmark:

output dataset
## Create output dataset

omni_obj.create_dataset()

Renku dataset with name filter_hvg and the following keywords ['omni_clustering_filter'] was generated.
<Dataset c98a1b7958c6463bbea9fc2e314c6190 filter_hvg>

run_workflow.py

5. Run omnibenchmark:

run workflow
## Run workflow
omni_obj.run_renku(all=False)

Loading required package: SummarizedExperiment
Loading required package: MatrixGenerics
Loading required package: matrixStats

...

run_workflow.py

Stdout & Stderr  --> console

5. Run omnibenchmark:

update output dataset
## Update Output dataset
omni_obj.update_result_dataset()
renku_save()

run_workflow.py

6. Work with omnibenchmark:

Add metadata files to output dataset 
from omnibenchmark.management.data_commands import update_dataset_files

### Update Output dataset
meta_files = [files["meta_file"] for files in omni_obj.inputs.input_files.values()]
update_dataset_files(urls=meta_files, dataset_name=omni_obj.name)

Added the following files to filter_hvg:
 ['data/koh/koh_meta.json', 'data/kumar/kumar_meta.json']

run_workflow.py

6. Work with omnibenchmark:

dirty repository
 
DirtyRepository: The repository is dirty. Please use the "git" command to clean it.

On branch master
Your branch is up to date with 'origin/master'.

Changes not staged for commit:
  (use "git add <file>..." to update what will be committed)
  (use "git restore <file>..." to discard changes in working directory)
	modified:   src/filter_hvg.R

no changes added to commit (use "git add" and/or "git commit -a")

Once you have added the untracked files, commit them with "git commit".
Error
renku save
from omnibenchmark.renku_commands.general import renku_save

renku_save()

6. Work with omnibenchmark:

parameter
 
parameter:
  names: ["order", "hvg", "k"]
  keywords: ["omni_batch_parameter"]
  default:
    order: "auto"
    hvg: "sig"
    k: 20
  filter:
    k:
      upper: 30
      lower: 5

config.yaml

6. Work with omnibenchmark:

parameter
 
parameter:
  names: ["param1", "param2"]
  values:
    param1: [10, 20]
    param2: ["test", "another_test"]
  combinations:
    comb1:
      param1: 10
      param2: "test"
    comb2:
      param1: 20
      param2: "another_test"

config.yaml

7. Add your module to an existing benchmark

Open an issue at the corresponding orchestrator

8. If you don't want to wait for renku to start a session/need more resources

Recipe to run omnibenchmark  from the CLI

Next ...

  1. Sign up for a task here
  2. Pick a contribution - distribute within the group
  3. Discuss your setup
  4. Try it out!
Get started
Help

Omni-Batch-py:

Overview

What has been done?

  • scib package
  • AnnData objects of datasets
  • scATAC integration (skip here)
  • simulations
  • methods/metrics
  • Nextflow workflow
  • methods/metrics
  • batch mixing
  • biological conservation
  • simulations

Current state

Omni-Batch-py:

Overview

Omnibenchmark is a platform for open and continuous community driven benchmarking

Method developer/

Benchmarker

Method user

Methods

Datasets

Metrics

Omnibenchmark
  • continuous
  • self-contained modules
  • all "products" can be accessed
  • provenance tracking
  • anyone can contribute

Omnibenchmark design

Data

standardized datasets

= 1 "module" (renku project                       )

Methods

method results

Metrics

metric results

Dashboard

interactive result exploration

Method user

Method developer/

Benchmarker

Omnibenchmark:

Workflows and activities

Omnibenchmark design

Data

standardized datasets

= 1 "module" (renku project                       )

Methods

method results

Metrics

metric results

Dashboard

interactive result exploration

Method user

Method developer/

Benchmarker

Omnibenchmark is a platform for open and continuous community driven benchmarking

Method developer/

Benchmarker

Method user

Methods

Datasets

Metrics

Omnibenchmark
  • continuous
  • self-contained modules
  • all "products" can be accessed
  • provenance tracking
  • anyone can contribute

Omnibenchmark modules are independent and self-contained

GitLab project

Docker container

Workflow

Datasets

Collection of

method* history,

description how to run it, comp. environment, datasets

=

Workflows/Plans

  • Workflow --> recipe how to generate outputs  --> "plan"
  • CWL --> open standard to describe workflows to make them portable and scalable across plattforms
  • Workflow/plan != output generation
Input files
output files

How to generate  workflows ?

make --> Makefile / snakemake --> snakefile

- define the tasks to be executed

- define the order of tasks

- define dependencies between tasks

--> user writes the "recipe" to a workflow file

renku run --name word_count --  wc < src/config.yaml > wc_config.txt

Workflow generation in  renku

renku tracks a command as workflow:

- renku writes a recipe of what has been done

- translates the plan into triples

- tracks the plan and how it is used in form of triples

Input files
output files

Renku client is based on a Triplet store (Knowledge graph)

Result

Code

Data

generated

used_by

used_by

Data

Code

Result

used_by

generated

User interaction with renku client

Automatic triplet generation

Triplet store "Knowledge graph"

User interaction with renku client

KG-endpoint queries

Activities/Executions

  • workflow executions/output generation
  • One plan can be executed infinite times with the same and/or different inputs/outputs/parameter

How to execute activities?

make/snakemake --> make/snakemake

- generates all outputs that are not existing/uptodate

--> one command to automatically update and generate workflows without unnecessary reruns

renku run --name word_count --  wc < src/config.yaml > wc_config.txt
renku update --all
renku rerun wc_config.txt
renku workflow execute --set input-1="README.md" \
		      --set output-2="wc_readme.txt" \
                      word_count

Omnibenchmark python

from omnibenchmark import get_omni_object_from_yaml, renku_save

## Load config
omni_obj = get_omni_object_from_yaml('src/config.yaml')

## Update object
omni_obj.update_object()
renku_save()

## Create output dataset
omni_obj.create_dataset()

## Run workflow
omni_obj.run_renku()
renku_save()

## Update Output dataset
omni_obj.update_result_dataset()
renku_save()

renku workflows

Tricky with renku workflows

  • changing/editing the recipe
  • accessing activities
  • output tracking
  • readibility/workflow tracking from within a project
  • automatization/ renku python api

Advantages of renku workflows

  • workflow tracking/provenance
  • accessing workflow executions from outside the project
  • workflow portability (CWL)

Omnibenchmark:

Update and News

Science talk

Almut Lütge

30.11.2022

Agenda

Omnibenchmark website

- presentation of our new site

- set up

- feedback

Benchmark/Hackathon results

- bettr batch correction

- overview

Omnibenchmark site

  • mkdocs
  • renku project (dependent on utils project)
  • mirrored to uzh gitlab
  • hugo (go)
  • uzh gitlab
  • gitlab-ci.yml

Site generation

get_data.py

Gitlab-API

Triple store queries

datasets.qmd, projects.md,..

omnibenchmark.org

datasets.html,

project.html, ..

gitlab-ci.yml

variables:
  HUGO_ENV: production

stages:
  - build
  - update
  - render

image_build:
  stage: build
  image: docker:stable
  services:
    - docker:dind
  script:
    - echo $CI_REGISTRY_PASSWORD | docker login -u $CI_REGISTRY_USER $CI_REGISTRY \ 
                                                --password-stdin
    - docker build -t $CI_REGISTRY_IMAGE .
    - docker push $CI_REGISTRY_IMAGE

gitlab-ci.yml

update_data:
  stage: update
  image: 
    name: $CI_REGISTRY_IMAGE:latest
  before_script:
    - git config --global user.name ${GITLAB_USER_NAME}
    - git config --global user.email ${GITLAB_USER_EMAIL}
    - url_host=$(git remote get-url origin | sed -e "s/https:\/\/gitlab-ci-token:.*@//g")
    - git remote set-url --push origin "https://oauth2:${CI_PUSH_TOKEN}@${url_host}"
  script:
    - export GIT_PYTHON_REFRESH=quiet
    - python3 src/data_gen/get_projects.py
    - quarto render
    - git status && git add . && git commit -m "Build site" && git status
    - git push --follow-tags origin HEAD:$CI_COMMIT_REF_NAME -o ci.skip
  

gitlab-ci.yml

test_render:
  stage: render
  image: registry.gitlab.com/pages/hugo/hugo_extended:latest
  before_script:
      - apk add --update --no-cache git go
      - hugo mod init gitlab.com/pages/hugo
  script:
    - hugo
  rules:
    - if: $CI_COMMIT_REF_NAME != $CI_DEFAULT_BRANCH

pages:
  stage: render
  image: registry.gitlab.com/pages/hugo/hugo_extended:latest
  before_script:
      - apk add --update --no-cache git go
      - hugo mod init gitlab.com/pages/hugo
  script:
    - hugo
  artifacts:
    paths:
      - public
  rules:
    - if: $CI_COMMIT_REF_NAME == $CI_DEFAULT_BRANCH

Omni-Batch-py

Omni-Batch-py

Omni-Batch-py Summary

  • More methods/datasets/metrics to come ..
  • Different ways to check results
  • A working omnibenchmark

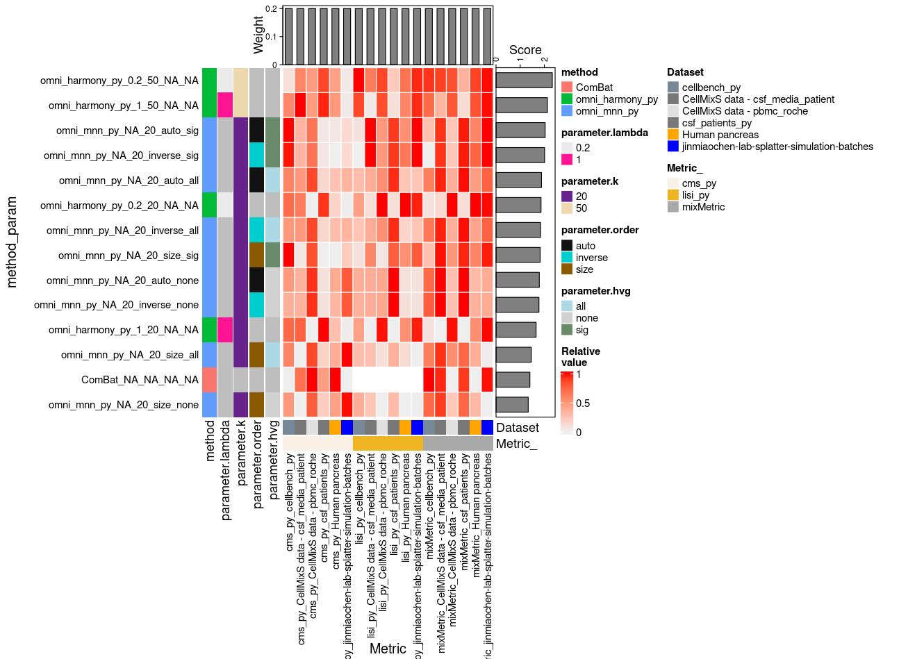
Back to metrics:

Summarized metrics - Food for thought

Current work

Almut Lütge

01.03.2023

scib-metrics

from scib_metrics.benchmark import Benchmarker

bm = Benchmarker(
    adata,
    batch_key="batch",
    label_key="cell_type",
    embedding_obsm_keys=["Unintegrated", "Scanorama", "LIGER", "Harmony"],
    n_jobs=4,
)

bm.benchmark()

Summarized results

bm.plot_results_table()

Summarized results

bm.plot_results_table(min_max_scale=False)

No scaling:

Min-max scaling:

No scaling:

Min-max scaling:

Why using Scaling?

  • Metrics have different ranges/sensitivities
  • How to summarize/represent metrics fairly?

Metrics have different ranges to detect and distinguish batch effects

Larger range in results:

--> higher sensitivity

--> lower overall range

Another example

bm.plot_results_table()

Another example unscaled

bm.plot_results_table(min_max_scale=False)

No scaling:

Min-max scaling:

Antother example data

bm.get_results_table()

bettr?

Food for thought

Summaries

  • Categorize data ? bettr to select limits?
  • Use simulations to scale by metric range?
  • Use metrics min/max?

To consider

  • Should we include all metrics or only if they cover a new aspect?
  • How to summarize within metric "groups"?
Made with Slides.com