What node is most important?

Casper van Elteren

Dynamic importance of nodes is poorly predicted by static topological features

Complex systems are ubiquitous

  • Structure
  • Dynamics
  • Emergent behavior

 

Most approaches are not applicable to complex systems:

  1. Use simplified dynamics
  2. Use structure as dynamic importance
  3. Use overwhelming interventions

What is the most important node?

 

> What node drives the system?

\dot x_i = M_0(x_i) + \sum_i^N A_{ij} M_1(x_i) M_2(x_j)
  • Stationarity of system dynamics
  • Local linearity of state transitions
  • Memory-less dynamics
  • ....

Wang et al. (2016)

However we have a many-to-one mapping

1. Simplified dynamics

"Well-connected nodes are dynamically important"

2. Which feature to select?

N.B. implicit dynamics assumption!

Harush et al. (2017)

F_i \propto input \times output^{w-1}

2. Dynamic importance interacts with structure

Genetic

Epidemic

Biochemical

Ecological

3. The size of intervention matters

  • Interventions are crucial for the scientific method
  • Many are overwhelming:
    • Gene knockout
    • Replacing signal

 

Pearl (2000)

Mechanism driving behavior are different under overwhelming interventions!

Summary

We have seen:

 

  1. Most methods simplify the complex system
  2. ..use structure for identifying 'important' parts
  3. ..use overwhelming interventions

 

 

Possible solution: information theory

Information theory and complex systems

Traditional approaches are domain specific but all ask similar questions, e.g.:

 

  • What node is most important?
  • Does it exhibit criticality?
  • How robust is the system to removal of signals?
  • ....

 

Quax et al. (2016)

How to achieve universal approach to study various complex behavior?

There is a need for a universal language that decouples syntax from semantics

Quax et al. (2016)

Domain specific

+

\dot x_i = M_0(x_i) + \sum_i^N A_{ij} M_1(x_i) M_2(x_j)
S = \{s_1, s_2, \dots, s_n\}

Quantify in terms of "information"

I(s_i : S)

Traditional approach

Information viewpoint

Up

Down

...

P(System)

Up

Down

...

P(Bird)

Shannon (1948)

Information Entropy: "Amount of uncertainty"

Mutual information: "Shared information"

H(X) = - \sum_{x \in X} P(x) \log P(x)
\begin{aligned} I(X : Y) &= \sum_{x \in X y \in Y} P(x, y) \log \frac{P(x,y)}{P(x)P(y)}\\ &= H(X) - H(X | Y)\\ &= H(Y) - H(Y | X)\\ \end{aligned}

N.B. No assumption on what generates P

H(X) = - \frac{1}{2} \log \frac{1}{2} - \frac{1}{2} \log \frac{1}{2} = 1
\begin{aligned} P(Heads) = \frac{1}{2} \\ P(Tails) = \frac{1}{2} \\ \end{aligned}
H(X) = 0
\begin{aligned} P(Heads) = 0 \\ P(Tails) = 1 \\ \end{aligned}

Information in complex systems

Given ergodic system S

 

Information will always decrease as function of time

 

Driver-node will share the most information with the system over time

Diminishing role of hubs

Quax & Sloot (2013)

  1. Infinitely sized networks
  2. Locally tree-like
  3. No-self loops

Degree

Numerical

Analytical

d(s_i) = \{t : I(s_i^{t_0 + t} : S^{t_0}) = \frac{1}{2} H(s_i) \}

Goals

Answer:

  1. Can information theory tools be used on real-world systems?
  2. Does well-connectedness translate to dynamical importance in real-world systems?
  3. Does intervention size matter in real-world systems?

Prior results:

  1. Assume dynamics
  2. Dynamics interact with structure
  3. Overwhelming  interventions
  4. Theoretical

Goal: identify driver-node in real-world systems

 

Application domain

  • Mildly depressed patients
    • Center for epidemiologic studies depression scale (CES-D)
    • Changing lives for older couples (CLOC), N = 241

Fried et al. (2015)

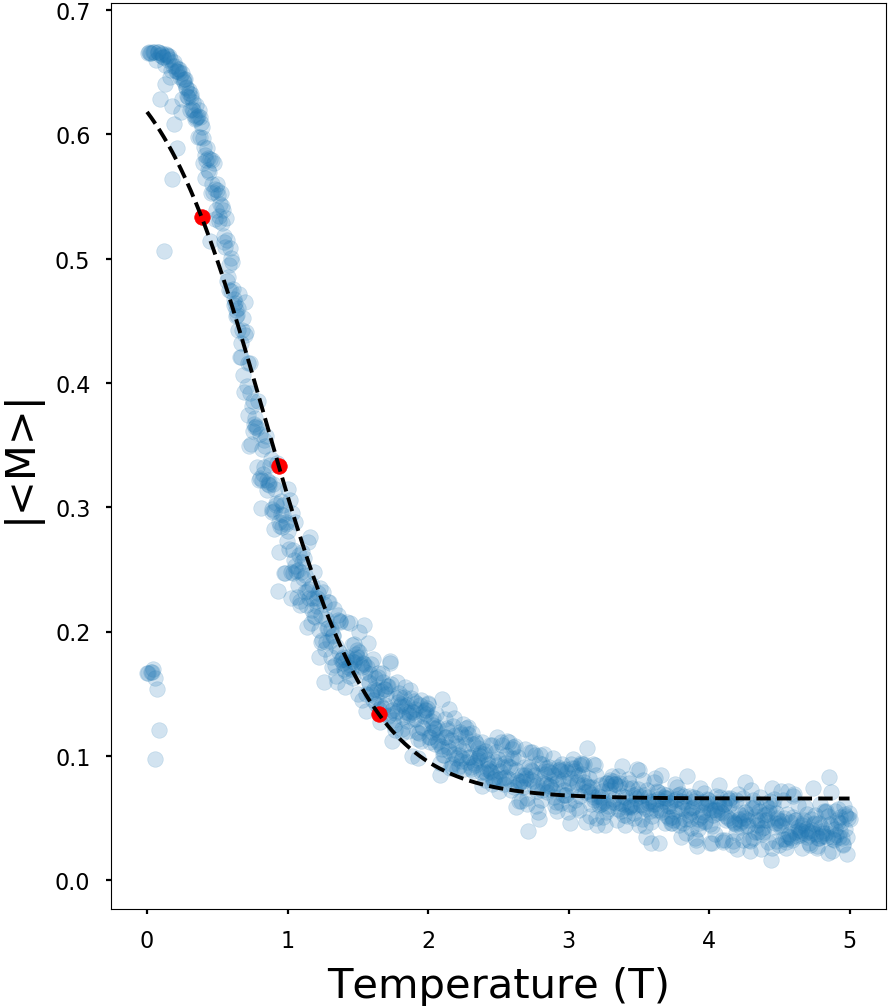
Node dynamics

P(s_i ^ t | L_i ^ {t-1}) \propto \exp( -\frac{E(x)}{T})

Ising spin dynamics

s_i \in \{-1, 1\}

Glauber (1963)

Used to model variety of behavior

  • Neural dynamics
  • Voting behavior
  • ....

Causal influence

Causal influence forms the ground truth

  • Underwhelming : 
  • Overwhelming:

 

E = 0.1
E = \infty

Causal impact

\gamma_i := \sum_{t=0}^\infty \sum_{j}^N D(P_i(s_j)' || P_i(s_j)) \Delta t

Advantages of KullBack-Leibler divergence:

  • Non Negative
  • Zero iff P' == P
  • No assumption on P
  • Optimality in coding setting
    • Embodies extra bits needed to code samples from P' given code P

Information impact

  • Node with largest causal influence has highest information impact
  • Observations only!
    • No perturbations required
\mu_i := \sum_{t=0}^\infty I(s_i^{t_0 + t} : S^{t_0}) \Delta t

Structural metrics

Name What does it measure?
Betweenness Shortest path
Degree Local influence
Current flow Least resistance
Eigenvector Infinite walks

Statistical procedure

Ind. var max(x) Dep. var
- Degree centrality
- Betweenness centrality
- Current flow centrality
- Eigenvector centrality
- Information impact
 
Causal impact

- Underwhelming

- Overwhelming 

Classification with random forest:

Random forest classifier

RNF classifier with high prediction accuracy

  • Underwhelming does not match overwhelming causal impact
  • Information impact matches underwhelming causal impact

Information impact captures driver-node change

Information impact varies linearly with low causal impact

  • No structural metric showed a linear relation with low causal impact
  • Information impact was highly linear with low causal impact

Summary

  1. Information impact predict driver-node for unperturbed dynamics
  2. Intervention size matters
  3. Structural metrics don't identify driver-node well

 

Take-home message:

Structural connectedness != dynamic importance

Future direction

  • Does information impact generalize well to other graphs?
  • Does it generalize well to other dynamics?
  • Can it be used to detect transient structures?
  • Asymmetry in time effects
  • ....

 

Acknowledgement

 

  • A big thanks to dr. Rick Quax for his supervision

Models

Information

toolbox

Plotting toolbox

IO toolbox

- Fast

- Extendable

- User-friendly

 

Information toolbox 

Reference

  • Glauber, R. J. Time-dependent statistics of the Ising model. Journal of Mathematical Physics 4, 294–307 (1963).
  • Quax, R., Apolloni, A. & Sloot, P. M. a. The di-
    minishing role of hubs in dynamical processes
    on complex networks. Journal of the Royal Soci-
    ety, Interface / the Royal Society 10, 20130568. arXiv:
    1111.5483 (2013).
  • Quax, R., Har-Shemesh, O., Thurner, S., & Sloot, P. (2016). Stripping syntax from complexity: An information-theoretical perspective on complex systems. arXiv preprint arXiv:1603.03552.
  • Harush, U. & Barzel, B. Dynamic patterns of in-
    formation flow in complex networks. Nature Com-
    munications 8, 1–11 (2017).
  • Harush, U. & Barzel, B. Dynamic patterns of in-
    formation flow in complex networks. Nature Com-
    munications 8, 1–11 (2017).
  • Fried, E. I. et al. From loss to loneliness: The re-
    lationship between bereavement and depressive
    symptoms. Journal of Abnormal Psychology 124, 256–
    265 (2015).
     

 

 

Information impact

Betweenness

Degree

Current flow

Eigenvector

Low causal impact

High causal impact

Shannon (1948)

A

B

P(A)

0

1

P(B | A = a)

0

1

I(A : A)
I(A : B)

Entropy

Mutual information

Numerical methods

  • Monte-Carlo methods
    •  
    •  
  • Compare information impact and centrality metrics
  • Intervention:
    • Underwhelming
    • Overwhelming
P(S^{t_0})
P(s_i^{t_0 + t} | S^{t_0})
E = 0.1
E = \infty

Statistical procedure

  • Quantify accuracy with random forest classifier
  • Validation with Leave-One-Out cross-validation
\begin{aligned} D &= \{(X_1, Y_1), \dots, (X_N, Y_N)\}\\ Y_{n \in N} &= \{y_{m1}, \dots, y_{mN}\}\\ X_{n \in N} &= \{x_{m1}, \dots, k_{mN} \}\\ \end{aligned}

m = amount of regressors

N  = number of samples

 

Made with Slides.com