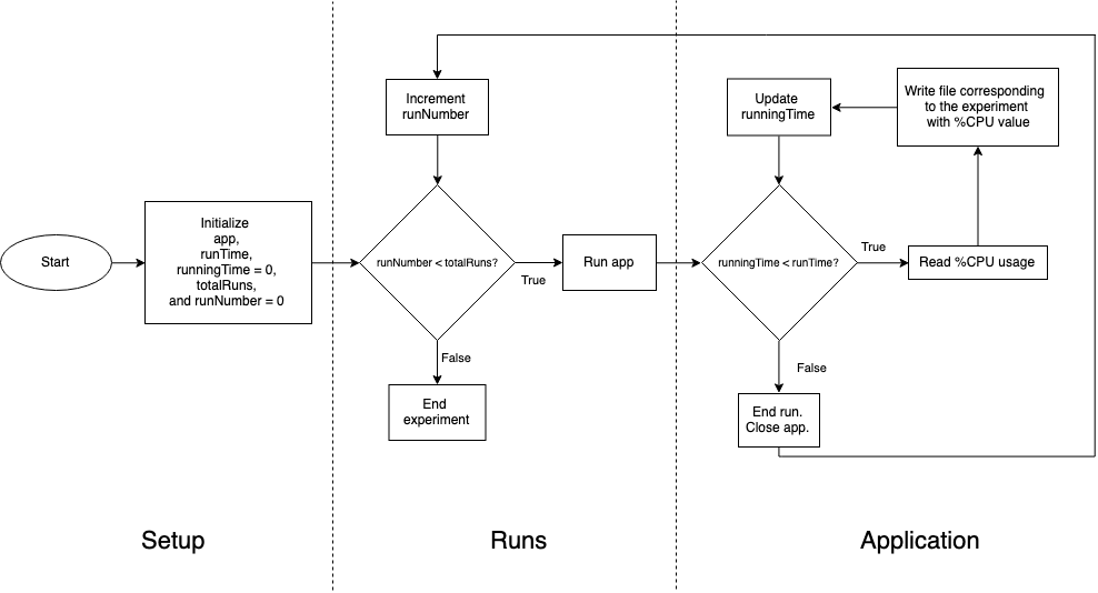
CPU Performace

In cross platform mobile development

 

📱📈

Types of mobile apps

- Native

Types of mobile apps

- Native

- Hybrid

Types of mobile apps

- Native

- Interpreted

- Hybrid

PWA

PWA - History - Features

  • Responsive
  • Independent of connectivity
  • Installation
  • Fresh

Frameworks choice

Recentness

¿Why those frameworks were chosen?

Novelty

JS Support

Developers interests

Community

Examples of previous research

Example of previous research

Examples of previous research

Compare CPU, RAM, GPU and battery usage between hybrid and interpreted approaches

Original state of art

Made with Slides.com