Docker with OpenStack & Bio-informatic as a service

Nguyễn Tuấn Kiên

Đặng Văn Đại

Nguyễn Quang Bình

Outline

  • Giới thiệu về Docker
  • Demo
  • Các Case Studies của Docker
  • Định hướng ứng dụng Docker trong bài toán Bio-informatic as a service
  • Trao đổi, thảo luận

Giới thiệu Docker

Docker is an open platform for developers and sysadmins to build, ship, and run distributed applications. Consisting of Docker Engine, a portable, lightweight runtime and packaging tool, and Docker Hub, a cloud service for sharing applications and automating workflows, Docker enables apps to be quickly assembled from components and eliminates the friction between development, QA, and production environments. As a result, IT can ship faster and run the same app, unchanged, on laptops, data center VMs, and any cloud. 

Source: What is Docker

Giới thiệu Docker

Giới thiệu Docker

Giới thiệu Docker

Giới thiệu Docker

Giới thiệu Docker

Giới thiệu Docker

Tại sao nên dùng Docker?

  1. Nhanh
  2. Nhẹ
  3. Dễ dàng tùy chỉnh, cấu hình
  4. Có thể triển khai mọi thứ: webapp, backend, SQL...
  5. OpenSource - Free!
  6. Đa nền tảng: triển khai được trên gần như mọi nơi

YUP

OK

Demo

Các Use Case của Docker

Source: http://blog.flux7.com/blogs/docker/8-ways-to-use-docker-in-the-real-world

Các Use Case của Docker

Source : http://rominirani.com/2015/04/09/docker-use-cases/

  1. Trying out new software

  2. Great for Demos

  3. Avoiding “It works on my machine” syndrome

  4. Learning a bit of Linux/Scripting

  5. Better use of resources

  6. Porting across Cloud Providers

  7. API Endpoints

  8. Ripe for Tools/Innovation

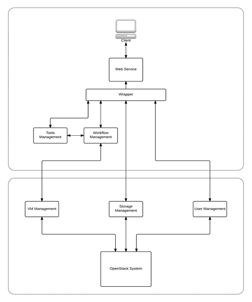
Định hướng ứng dụng Docker trong bài toán Bio-informatic as a service

Định hướng ứng dụng Docker trong bài toán Bio-informatic as a service

Định hướng ứng dụng Docker trong bài toán Bio-informatic as a service

Hệ thống nền tảng tin sinh học được xây dựng bao gồm 3 lớp thành phần:

  • Tầng dịch vụ Web: Cung cấp API cho người sử dụng nhằm thao tác chính như tạo workflow, kiểm tra trạng thái workflow, lấy kết quả … Tầng dịch vụ Web giao tiếp với hạ tầng thông qua API của tầng giao tiếp.
  • Tầng giao tiếp truy cập hệ thống: cung cấp các API nhằm đơn giản hóa việc giao tiếp với hạ tầng đám mây được quản lý bởi OpenStack
  • Tầng tài nguyên tính toán: Các tài nguyên tính toán vật lý như CPU, RAM, mạng, lưu trữ,… được ảo hóa và quản lý bởi hệ điều hành đám mây OpenStack 

Định hướng ứng dụng Docker trong bài toán Bio-informatic as a service

Định hướng ứng dụng Docker trong bài toán Bio-informatic as a service

Nova hỗ trợ  Docker => Triển khai container thay cho VM với cùng API (Nova) 

Định hướng ứng dụng Docker trong bài toán Bio-informatic as a service

Trao đổi và thảo luận

Made with Slides.com