VEhicle to CLoud Latency

Safety-related Connected vehicle Applications

About me

@rdematos

rdematos @ MIT

rdematos @ AWS

rdematos @ Alexa

Motivation

Safety

Text

Avg 2 Pileups / Week in 2013

INSPIRATION

CoCar Feasibility Study

CoCAR Conclusions (2009)

  • Investigated CoCar focus applications are already feasible today from a technological and a commercial point of view

  • The CoCar system provides safety gains for drivers. In the next step it should become complemented by short-range 802.11p-based vehicle communication
  • LTE (Long Term Evolution) expected to be rolled out in 2010. LTE offers higher throughput and lower latency, allowing even more demanding automotive applications

Standards

US DOT's Connected Vehicle program 

Open Source

SmartDeviceLink

HACK

First Attempt

syncbrake @ #TCDISRUPT 2015

AWS IoT

re:Invent 2015 Proof Of Concept

MQTT Topic Wildcards

AWS Demo

re:Invent 2015

AWS Demo feedback

  • privacy
  • emulator

CES Demo

CES 2016

CES Demo FEEDback

  • latency

Field Test

Testing Approach

  • Open source tools
  • Repeatable by anyone
  • Route
  • Open results

Tooling

Tests

UDP Latency and Packet Loss

  • Measures the round trip time of small UDP packets between the application and a target test node.
  • Each packet contains consists of an 8-byte sequence number and an 8-byte timestamp.
  • If a packet is not received back within three seconds of sending, it is treated as lost.
  • The test records the number of packets sent each hour, the average round trip time of these and the total number of packets lost.
  • The test will use the 99th percentile when calculating the summarized minimum, maximum and average results.

Mobile HArdware/Operators

LG-H790 Nexus 5X on Android API 23 (Marshmallow)

  • T-Mobile
  • AT&T
  • Google Project Fi (MVNO on Sprint, T-Mobile on June 2016)
  • Verizon

 

Cloud Operators

All major US regions available on June 2016

  • AWS: us-east-1, us-west-1, us-west-2
  • Azure: us-east, us-north-central, us-central, us-south-central, us-west
  • Google: us-east, us-central

 

Cloud INSTANCES

RHEL 6.7, smallest instance class

  • Google: f1-micro, 1 Core, 0.60GB RAM, at ~ $0.066/hr
  • AWS: t2.micro, 1 Core, 1.07GB at ~ $0.073/hr 
  • Azure: A0, 1 Core, 0.75 GB RAM ~ $0.078/hr  

 

 

 

Route

Vehicle

Model S 70D with AutoPilot

Co-pilot 1: WEST LOOP

Co-pilot 2: EAST LOOP

Results

Test Coverage

Cloud REGION Differences

LOW LATENCY COrridors

Known issues

Verizon CDMA phone stability

AT&T device power

Timeout retries

GCE instance availability

Unknown Unknowns

Mobile network saturation level not known during tests

Mobile hardware stability

Results Summary

Analysis on June 2016

Latency (rtt in ms) Reach Mobile Cloud Example
<1000 Regional SIngle Single Provider, Single Region Project Fi on GCE
<1000 National Multiple Single Provider, Single Region AT&T or Verizon on aws-us-east-1
<100 National Multiple Single Provider, Multiple Regions AT&T and Fi on Azure
<50 National Multiple Multiple Providers, Multiple Regions AT&T and Fi on AWS, GCE, and Azure

What's Next

Systems Thinking Review

Systems Theoretic Analysis Model Process

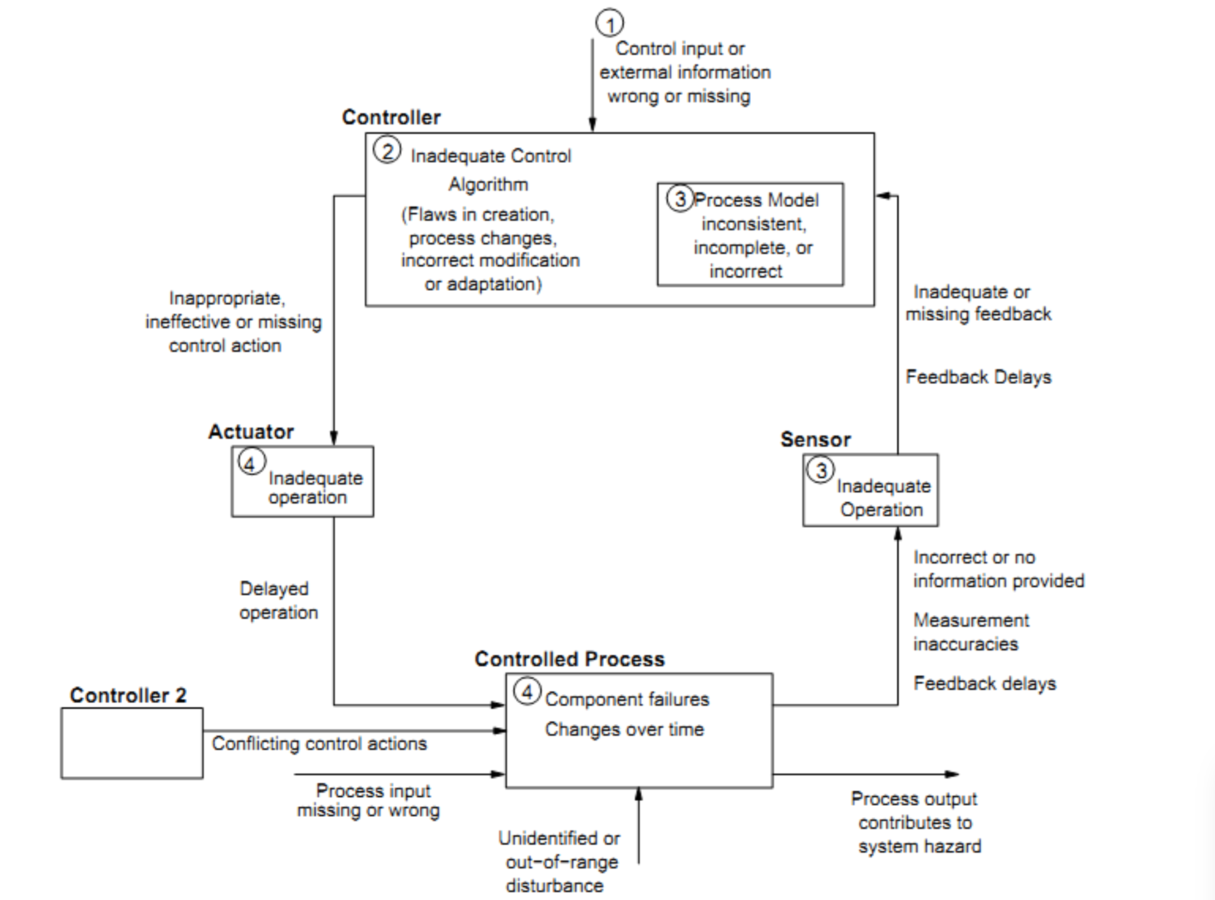
BAsic control loop

Generic control structure

Stamp

Controllers use a process model to determine control actions.
Accidents often occur when the process model is incorrect.

 

Four types of hazardous control actions:
1. Control commands required for safety are not given
2. Unsafe ones are given
3. Potentially safe commands but given too early, too late
4. Control action stops too soon or applied
 

 

Safety Engineering Tools

Want to Learn MORE?

STAMP/STPA Demo

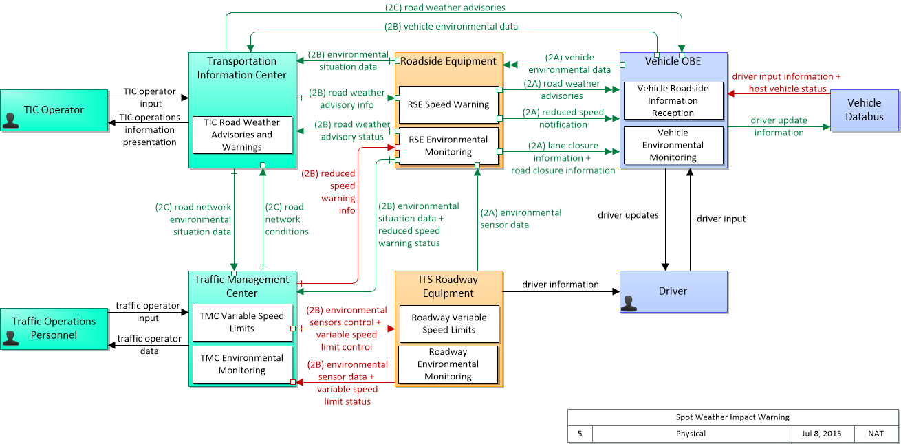
Example System

Road Hazard Warning System

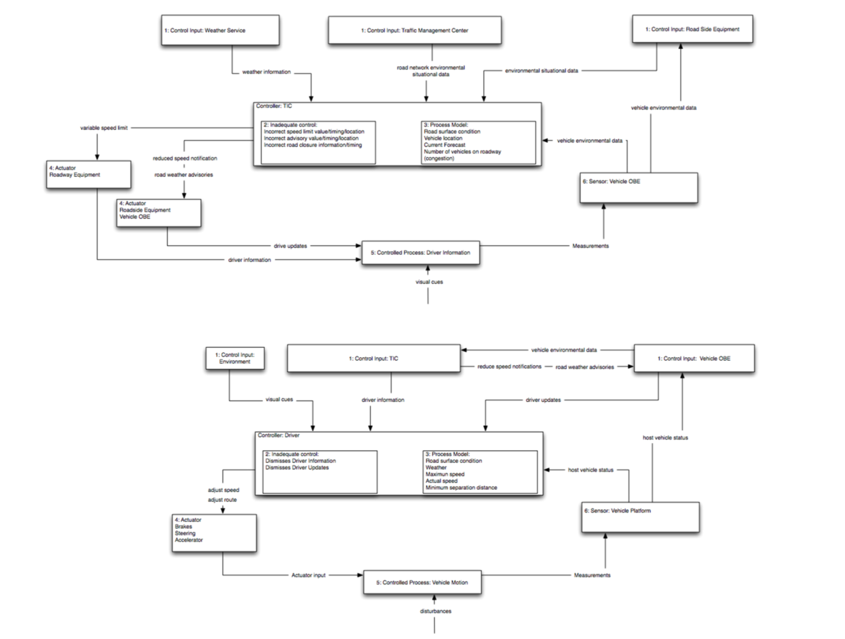
Control Structure

Components

Control Structure

Loop

Control Structure

zoom in

Control Structure

break out (decompose)

Control ACTIONS

brainstorm actions and process model

break out (decompose)

UNSAFE Control ACTIONS

SaFETy CONSTRAINTs

Determine CAUSAL FACTORS

Some Hints

Determine CAUSAL FACTORs

REvisit the control STRUCTURE

How could this action be caused by:
– Process model: anything missing?

 

REvisit the control STRUCTURE

How could this action be caused by:
– Feedback:  missing feedback loops?
– Sensors: are additional sensors needed?

Create the Safety requirements

Exercise for the reader

See More EXAMPLES at

Summary

  • Connected vehicle application use cases requiring low latency are feasible on today's mobile networks and public cloud providers.
  • Low latency corridors have the potential to support even more demanding automotive applications but latency gaps still exist.
  • Latency gaps may be mitigated through the use of multiple virtual mobile operators and regional cloud provider regions.
  • Latency gaps add to the complexity of automotive control systems since the system interactions now include not only component interactions within the single automobile but also between automobiles and public cloud’s infrastructure.
  • STPA/STAMP can be used to identify safety requirements of complex, multi-controler systems.

Questions?

rdematos@mit.edu

http://thesis.ricardodematos.com

 

Made with Slides.com