by sjdonado

Docker

Agenda

  • What is a container
  • Understanding Docker
  • Docker vs virtual machines
  • Docker ecosystem
  • Demo

What is a container

The Linux kernel's support for namespaces mostly [1]

Isolates an application's view of the operating environment

  • Process trees
  • Network
  • User IDs
  • Mounted file systems

Control groups

cgroups provide resource isolation, including the CPU, memory, block I/O and network.

In summary

Since when does this exist?

Moments in Container History

Let's talk about Docker

What is docker?

Docker is a set of platform as a service (PaaS) products that use OS-level virtualization to deliver software in packages called containers. [2]

libcontainer = Linux container

Docker container architecture

Docker images

AuFS: advanced multi-layered unification filesystem

Dockerfile

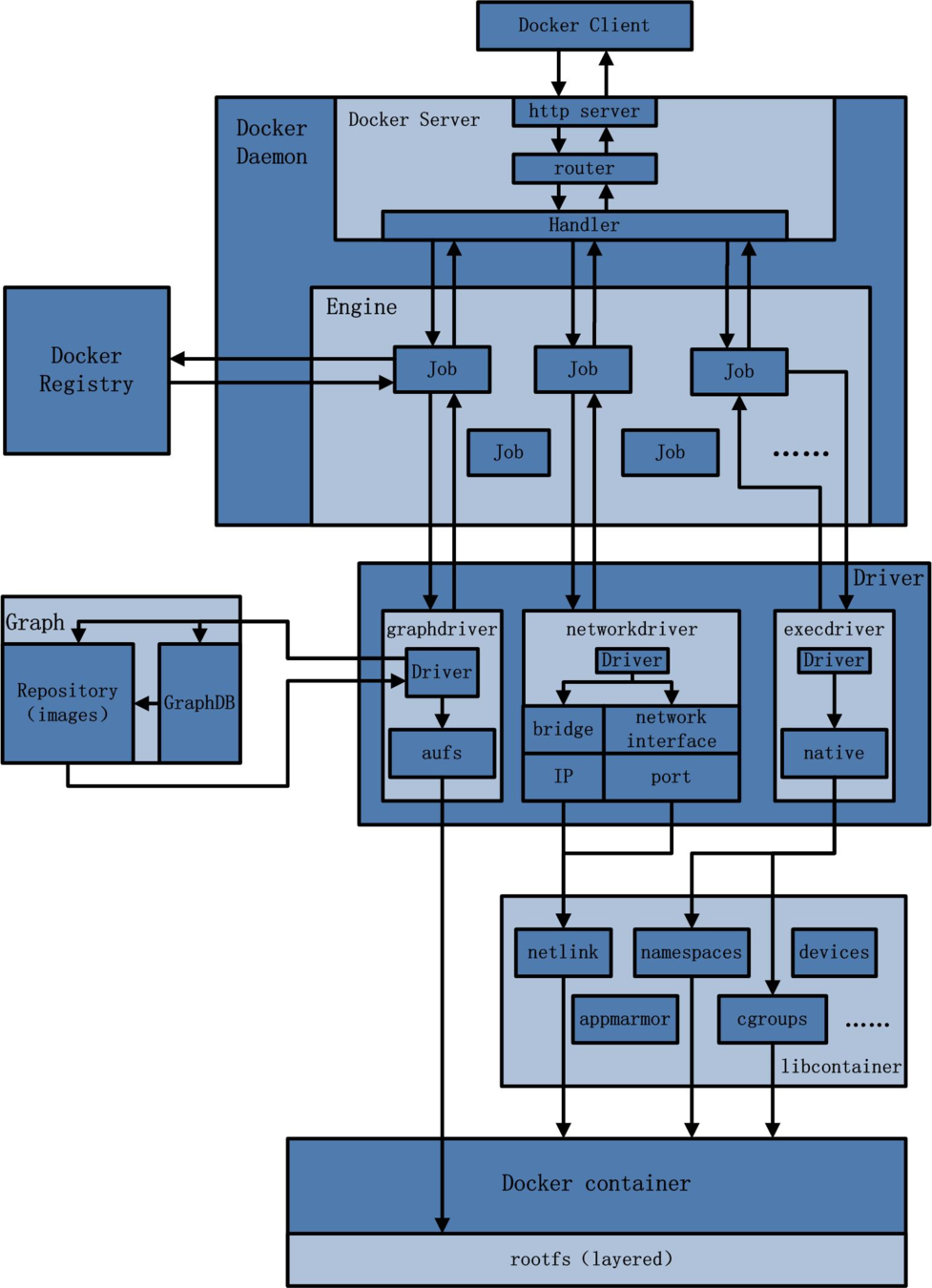
Docker architecture

Docker total architecture diagram

Docker vs virtual machines

Size

Startup

Docker integrations

Docker ecosystem

Demo

Made with Slides.com