Programacion Orientada a OBjetos

Revisión: Estudiando Collections

Interfaz Collection

Interfaz MAP

Collections

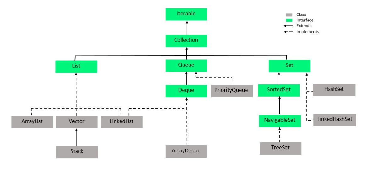
Road Map

HashSet

 

  • No se permiten valores duplicados.
  • No se garantiza que los objetos que inserte en HashSet se inserten en el mismo orden.Los objetos se insertan en función de su código hash.
  • Se permiten elementos NULL.
  • Se recorre mas rápido que un ArrayList.

Collections mas usadas

Collections mas usadas

ArrayList

  • Puede contener valores duplicados.
  • Puede contener elementos Nulos.
  • Soporta manipulación de elementos vía índices.
  •  Permite un acceso aleatorio muy rápido a los elementos.
  • Realiza con bastante lentitud las operaciones de insertado y borrado de elementos en medio de la Lista.

Collections mas usadas

ArrayList

 

Código Fuente

 

Más Info

Collections mas usadas

HashMap

  • La clase HashMap crea listas de datos en los que se almacenan parejas de elementos clave – valor.
  • Lo habitual es utilizar un String como clave para almacenar objetos o valores.
  • NO permite tener claves duplicadas. Pero si valores duplicados.
  • Puede contener claves y valores null.
  • No garantiza que el orden de los objetos será el mismo a través del tiempo.

Maps mas usados

HashMap

 

Código Fuente

 

Más Info

MAPS MAS USADOS

HashSet

Ejercicio:

  • Almacena en un HashSet, llamado “coches”, nombres de 5 marcas de coches .
  • Muestra por pantalla los datos introducidos
  • ¿Existe “Seat”? si está bórralo e introdúcelo como “SEAT”
  • Crea otro HashSet con 5 marcas de coches japoneses, y añádelas a coches (usa un único método)
  • Muestra por pantalla los datos
  • Muestra cuantos elementos hay en coches

 

Ejercicio

ArrayList

Ejercicio:

 

Programa de análisis estadístico de temperaturas. Deberás mostrar un menú que permita:

  • Recoger ciudad y temperatura en grados centígrados que no superen los 50º.
  • Temperatura mas alta, mas baja y ciudades donde se han producido.
  • Temperatura media y ciudades y sus temperaturas por encima de esa media.​

Ejercicio

HashMap

 

Ejercicio:

 

Almacena en un HashMap los códigos y descripciones de los 5 primeros pokemon.

  • Muestra por pantalla los datos almacenados
  • Pide un código y muestra el nombre del pokemon
  • Lista solo los nombres de todos los pokemon

Ejercicio

El término genéricos significa tipos parametrizados. Los tipos parametrizados son importantes porque le permiten crear clases, interfaces y métodos en los que el tipo de datos sobre los que operan se especifica como parámetro.

 

Una ventaja principal del código genérico es que trabajará automáticamente con el tipo de datos pasados a su parámetro de tipo.

Clases genericas

E: elemento de una colección.
K: clave.
N: número.
T: tipo.
V: valor.
S, U, V etc: para segundos, terceros y cuartos tipos.

Tipos genericos

  • Crear tres objetos mediante polimorfismo; un tipo Set, un tipo List, un tipo Map, sin utilizar genéricos.
  • Añadir objetos String a cada colección y mapa.
  • Obtener 1 valor de cada colección.
  • Crear método para imprimir cada colección.

Ejercicio

  • Crear una clase genérica Caja que se comporte como una colección (implementa de Iterable como lo hace Collection), que sea capaz de contener un tipo de Producto.
  • Crear una clase Celular que extienda de Producto.
  • Crear una clase principal donde se construya un objeto de tipo Caja que contenga Celulares.
  • Imprimir la marca de los celulares que contiene la caja.
  • Imprimir la cantidad de Celulares que contiene la caja.

Ejercicio 2

Made with Slides.com