A Zen garden of “raising” methods

Flattening and unflattening

XML markup

David J. Birnbaum, Elisa Beshero-Bondar, and C. M. Sperberg-McQueen

Balisage 2018

Flattening and raising

  • We may use empty elements (Trojan horse pairs or [single] milestones) to work around overlap problems
  • We may flatten container elements and raise empty ones to create or invert a hierarchy
  • Fully inverting a hierarchy and raising scattered flattened elements may require different strategies
  • Example
  • We want to tag the splitting of an element, but we can’t wrap an end tag followed by a start tag in a container
  • This arises when we collate variant witnesses; we want to wrap each variant reading in the equivalent of TEI <rdg>

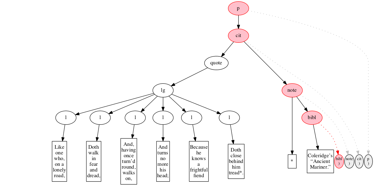
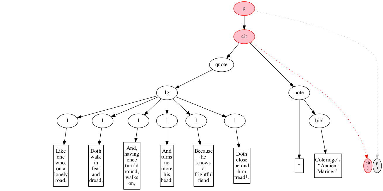
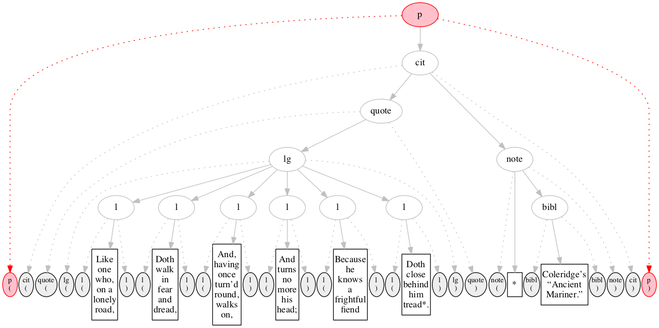
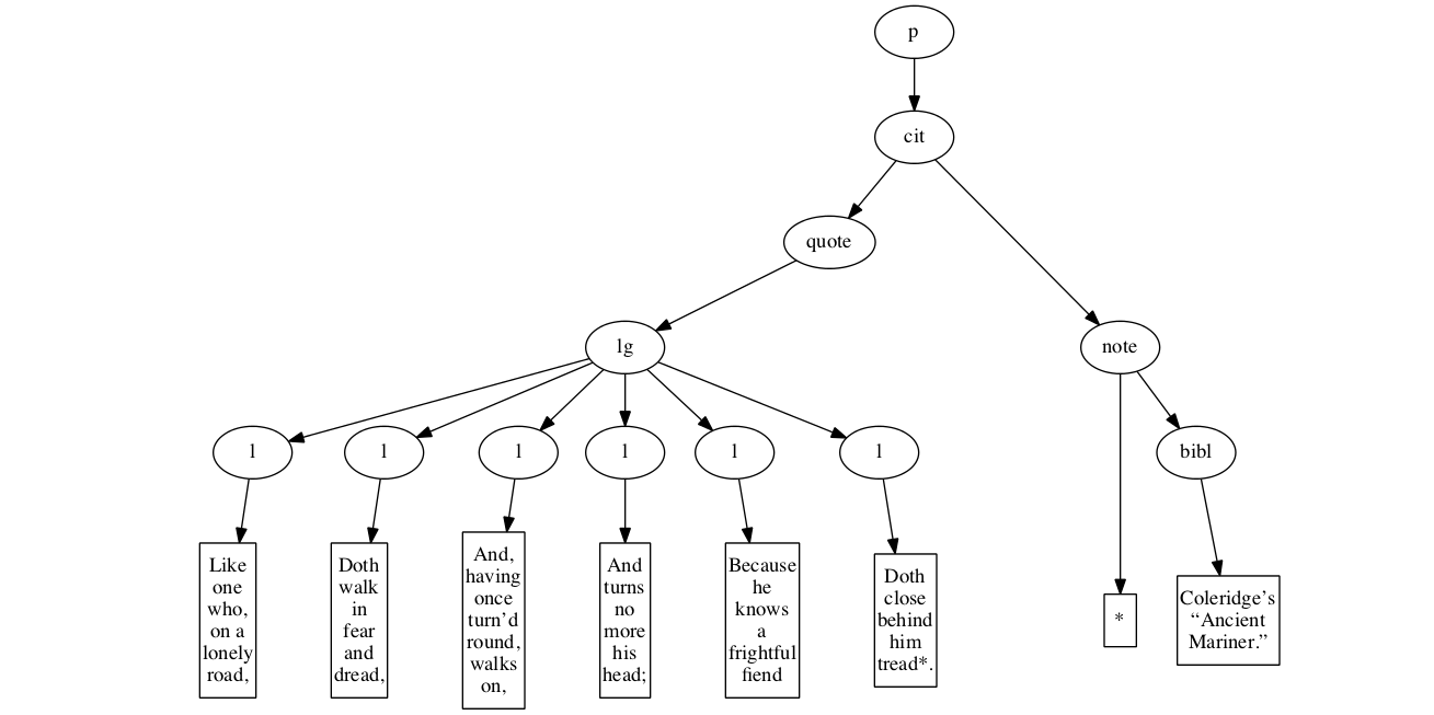
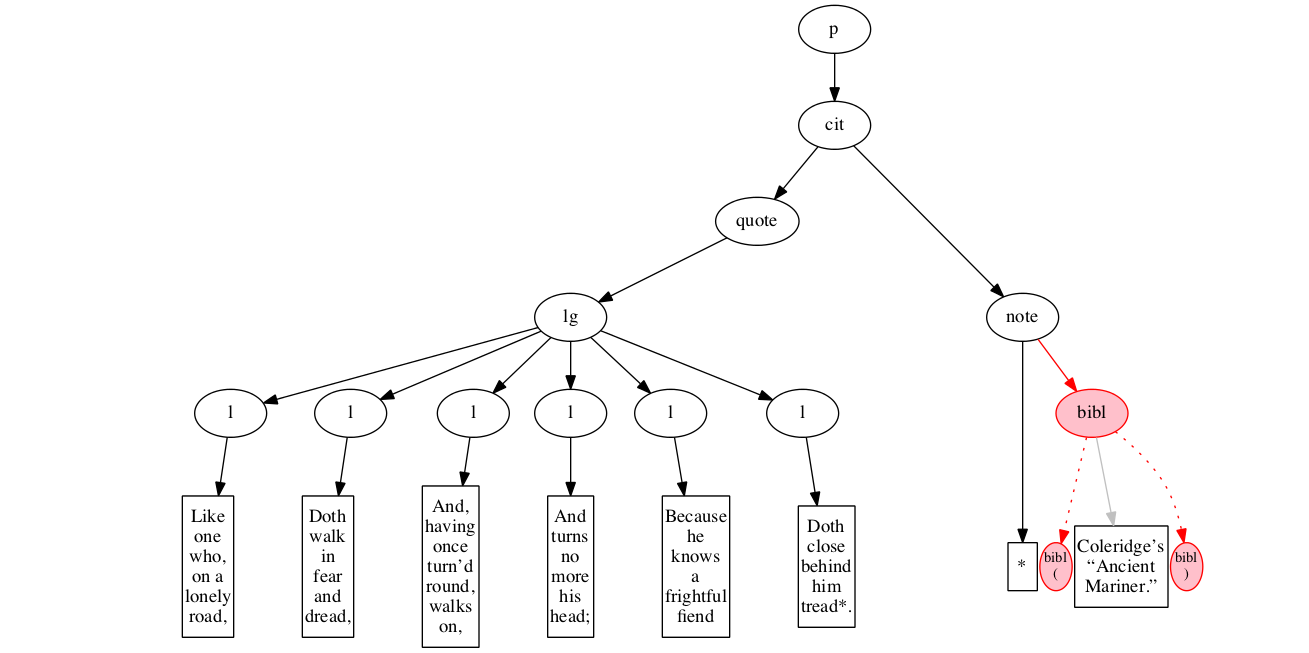
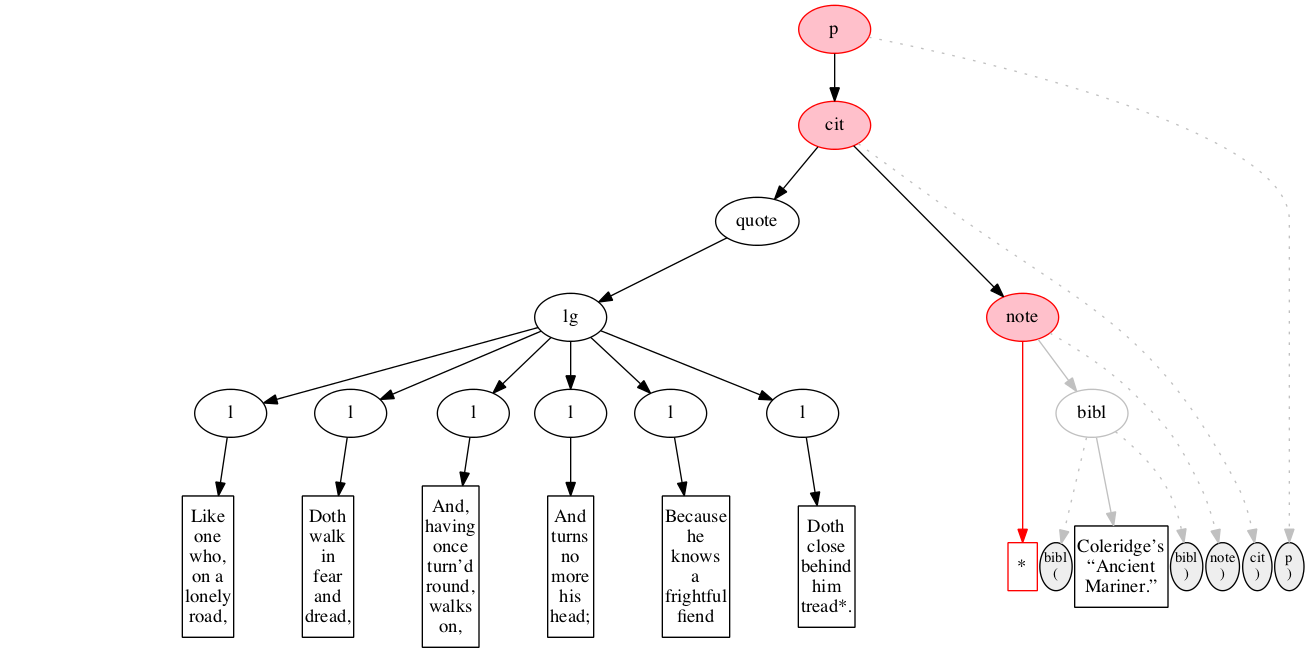
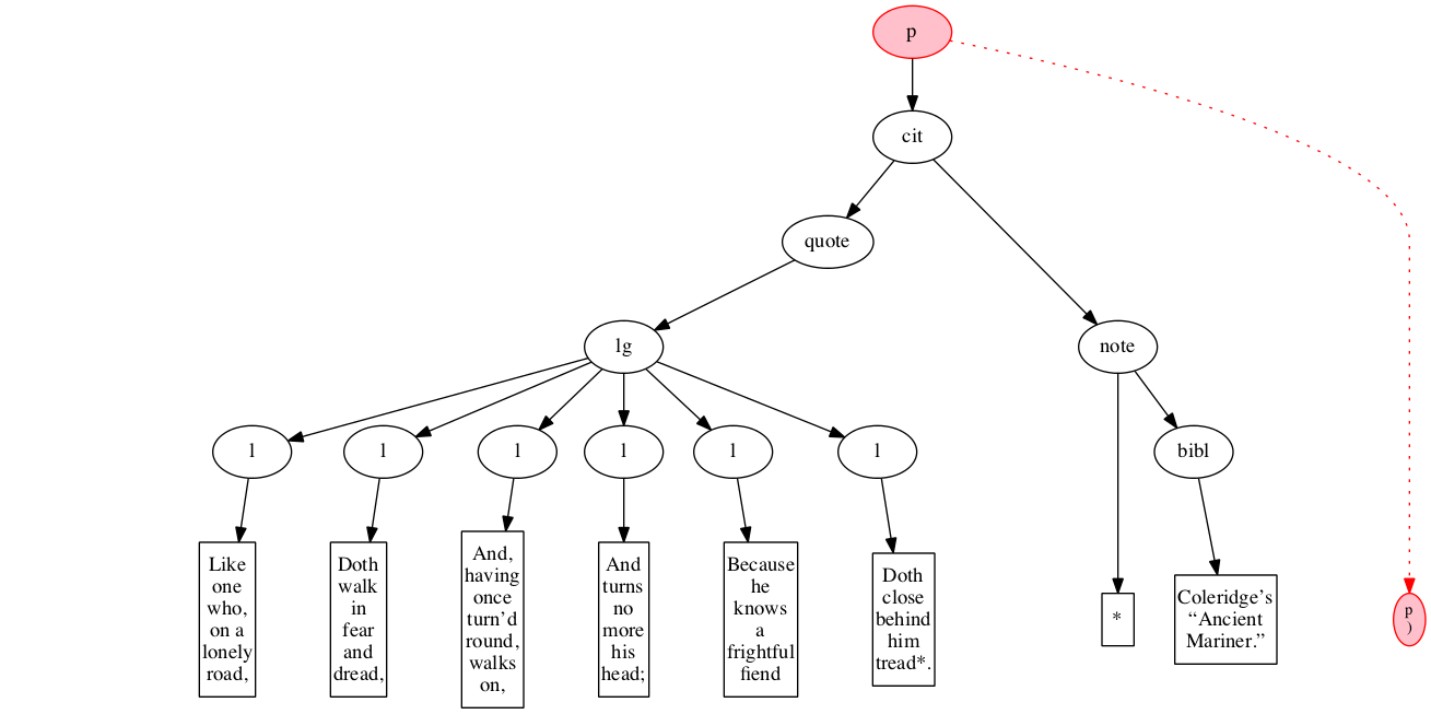
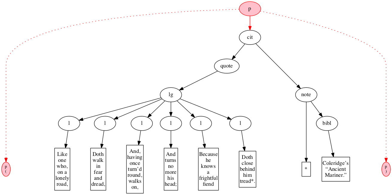
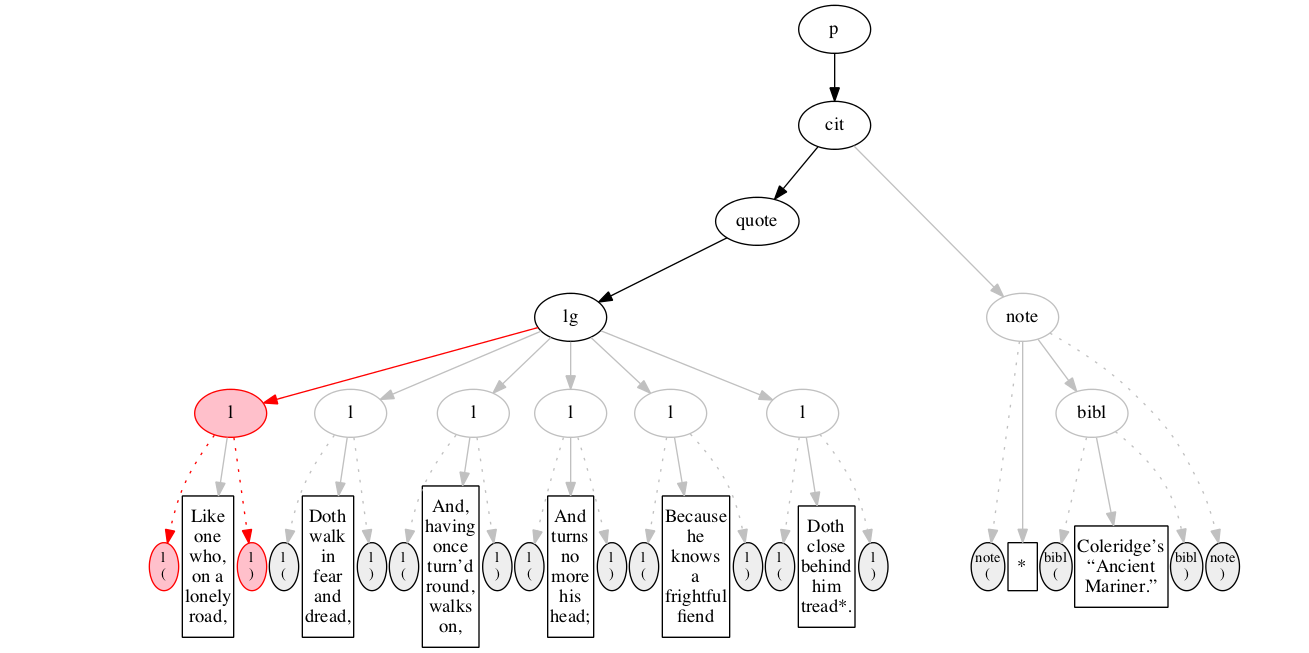
Flattening with intent to raise

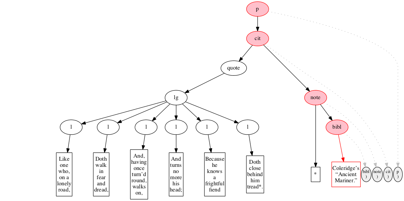
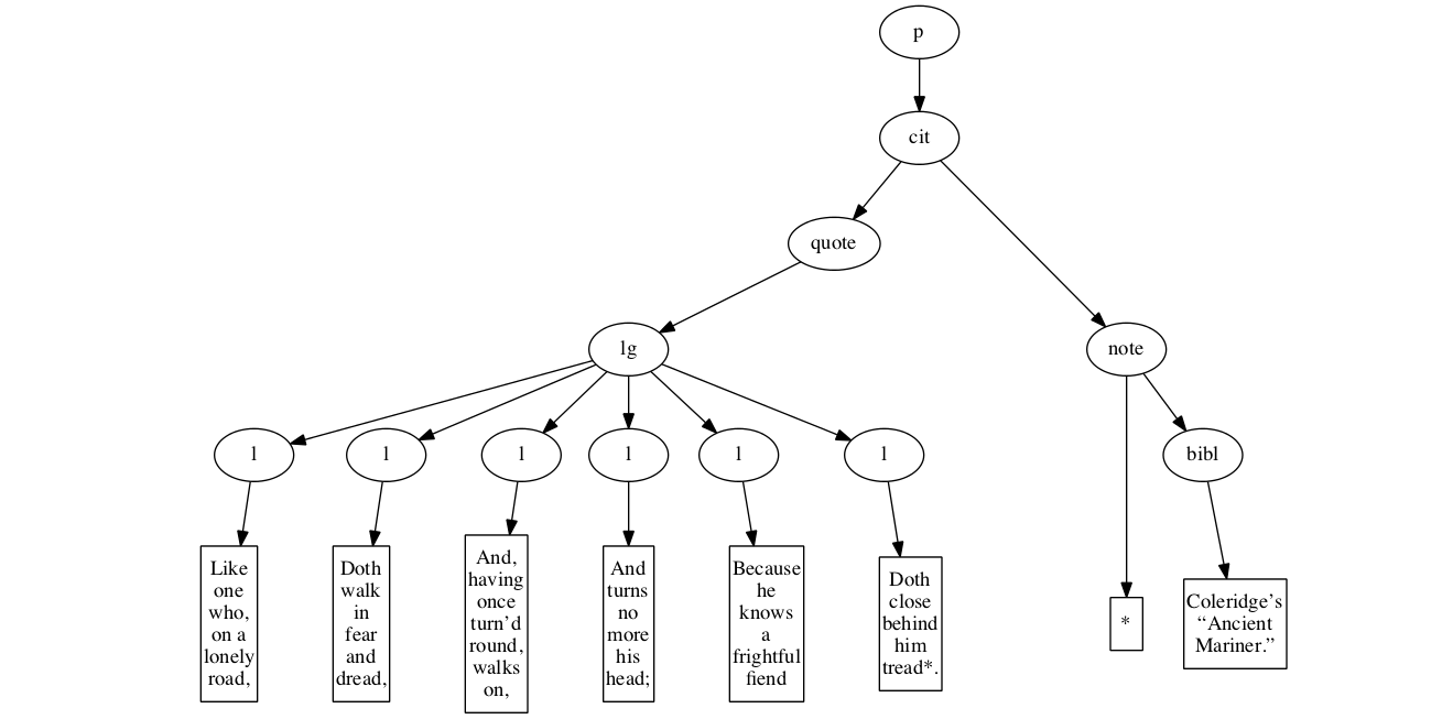
<?xml version="1.0" encoding="UTF-8"?>
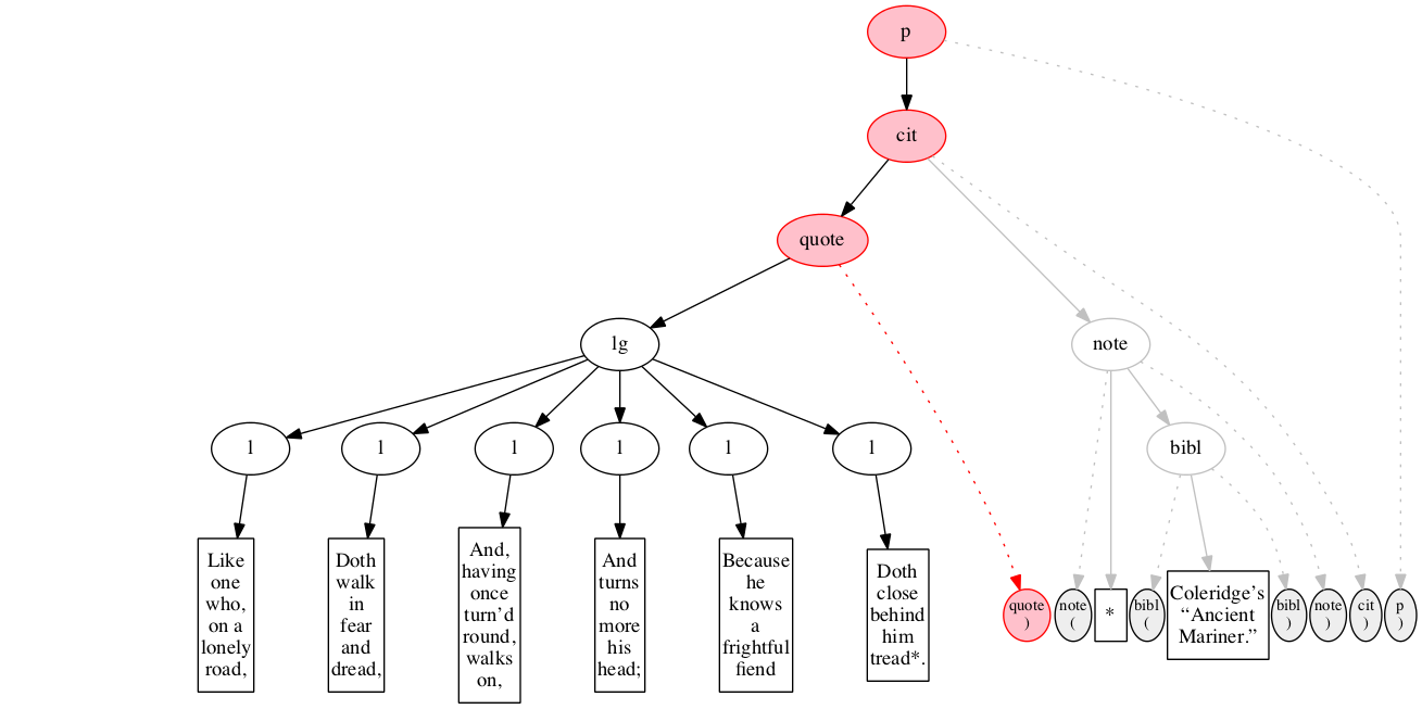
<p> 
  <cit> 
    <quote> 
      <lg> 
        <l>Like one who, on a lonely road,</l>
        <l>Doth walk in fear and dread,</l>
        <l>And, having once turn’d round, walks on,</l>
        <l>And turns no more his head;</l>
        <l>Because he knows a frightful fiend</l>            
        <l>Doth close behind him tread*.</l>
      </lg>
    </quote>
    <note> * 
      <bibl>Coleridge’s “Ancient Mariner.”</bibl>
    </note>
  </cit>
</p>

Original content elements

Collating Frankenstein

 

Q. How do you get a text-collation tool to tell you about differences in (say) paragraphing or lineation?

 

Q. How do you ensure that XML collation output with variants that span line boundaries is well-formed?

Answers:

  • Convert (some) start- and end-tags from markup into character data
  • Flatten (some) start- and end-tags to empty virtual elements 

Flattening with intent to raise

<?xml version="1.0" encoding="UTF-8"?><p
    xmlns:th="http://www.blackmesatech.com/2017/nss/trojan-horse"> 
  <cit xml:id="fThomas_C10-cit_1" th:sID="d1e3"/> 
  <quote xml:id="fThomas_C10-quote_1" th:sID="d1e5"/> 
  <lg xml:id="fThomas_C10-lg_1" th:sID="d1e7"/> 
  <l xml:id="fThomas_C10-l_1" th:sID="d1e9"/> 
      Like one who, on a lonely road, <l th:eID="d1e9"/>
  <l xml:id="fThomas_C10-l_2" th:sID="d1e12"/> 
      Doth walk in fear and dread, <l th:eID="d1e12"/>
  <l xml:id="fThomas_C10-l_3" th:sID="d1e15"/> 
      And, having once turn’d round, walks on, <l th:eID="d1e15"/>
  <l xml:id="fThomas_C10-l_4" th:sID="d1e18"/> 
      And turns no more his head; <l th:eID="d1e18"/>
  <l xml:id="fThomas_C10-l_5" th:sID="d1e21"/> 
      Because he knows a frightful fiend <l th:eID="d1e21"/>            
  <l xml:id="fThomas_C10-l_6" th:sID="d1e25"/> 
      Doth close behind him tread*. <l th:eID="d1e25"/>
  <lg th:eID="d1e7"/>
  <quote th:eID="d1e5"/>
  <note xml:id="fThomas_C10-note_1" th:sID="d1e30"/> * 
  <bibl xml:id="fThomas_C10-bibl_1">
    Coleridge’s “Ancient Mariner.” 
  </bibl>
  <note th:eID="d1e30"/>
  <cit th:eID="d1e3"/>
</p>

... converted to virtual elements (*)

Context: preparing for collation:

(we expect witnesses to alter line boundaries and structure)

What we want: virtual overlapping hierarchies

Context: "hotspot" variant location markers inserted in edition files following the collation process


<lg xml:id="novel1_letter4_chapter4_div4_div4_p8_cit1_quote1_lg1">
   <l xml:id="novel1_letter4_chapter4_div4_div4_p8_cit1_quote1_lg1_l1"> Like 
     <seg xml:id="C10_app435-f1818_end"/>one 
     <seg xml:id="C10_app437-f1818_start"/>who, 
     <seg xml:id="C10_app437- f1818_end"/>on a 
     <seg xml:id="C10_app439-f1818_start"/>lonely road,</l>
    <l xml:id="novel1_letter4_chapter4_div4_div4_p8_cit1_quote1_lg1_l2">
       Doth <seg xml:id="C10_app439-f1818_end"/>walk in fear and 
       <seg xml:id="C10_app441-f1818_start"/>dread,</l>
     <l xml:id="novel1_letter4_chapter4_div4_div4_p8_cit1_quote1_lg1_l3">
       And, <seg xml:id="C10_app441-f1818_end"/>having once 
       <seg xml:id="C10_app443-f1818_start"/>turn’d 
       <seg xml:id="C10_app443-f1818_end"/>
       <seg xml:id="C10_app444-f1818_start"/>round, walks on,</l>
    <l xml:id="novel1_letter4_chapter4_div4_div4_p8_cit1_quote1_lg1_l4"> 
     And <seg xml:id="C10_app444-f1818_end"/>turns no more his 
<seg xml:id="C10_app446-f1818_start"/>head;</l>
    <l xml:id="novel1_letter4_chapter4_div4_div4_p8_cit1_quote1_lg1_l5">
      Because <seg xml:id="C10_app446-f1818_end"/>he knows a frightful 
      <seg xml:id="C10_app448-f1818_start"/>fiend</l>
   <l xml:id="novel1_letter4_chapter4_div4_div4_p8_cit1_quote1_lg1_l6">
      Doth <seg xml:id="C10_app448-f1818_end"/>close behind him 
      <seg xml:id="C10_app450-f1818_start"/>tread*.</l>
</lg>
  

The problem in a nutshell

Given Trojan Horse* elements of the form

produce

... <e th:sID="x"/> ... <e th:eID="x"/> ... 
... <e> ... </e> ...

* DeRose 2004 “Markup overlap: a review and a horse,” Extreme Markup Languages 2004

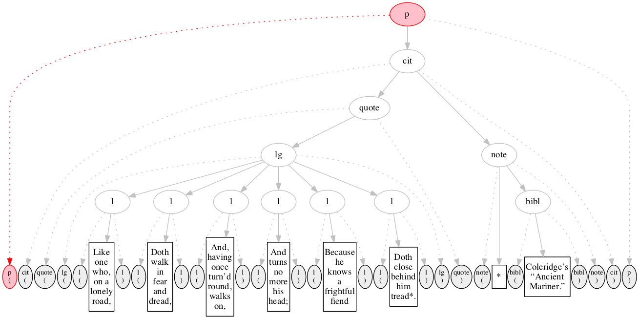
XML processing and raising

XML processing may involve

  1. Reading the serialization (string)
  2. Parsing the input to identify events (SAX)
  3. Building (and using) a tree (DOM)

Each of these stages can be accessed for raising

Seven* raising solutions:

a zen garden walk**

* Actually, there are more, but seven may be enough.

  • Thinking in strings
    • Regular expression matching
  • ​Thinking in parser events
    • pulldom (Python)
  • Thinking in nodes
    • Right-sibling traversal (XSLT/XQuery)
    • Inside-out recognition (XSLT/XQuery)
    • Outside-in recognition (XSLT/XQuery)
    • Accumulators (XSLT 3.0)
    • Tumbling Windows (XQuery 3.1)

** We only have time to visit five of these on our short walk today. For the others, read our paper / come talk to us afterwards! 

For each solution . . .

  • How does it work?
  • How are pairs recognized?
  • In what order are pairs raised to elements?

Thinking in strings

regular expression matching

 

Regular expression matching

  • XML is not a regular language
  • But matching specific tags as strings is not the same as parsing XML
  • Guidelines
    • Dot-matches-all mode
    • Watch for the element end-delimiter (>)
    • Match non-greedily
    • Use \s+ (not space) for whitespace
    • (Canonicalize the XML first)

Regular expression matching

(<[^>]+?)th:sID\s*=\s*['"]\w+?['"](.*?)/(>)

Match

Replace

\1\2\3

Match

(<)(\S+?)\s+[^>]*?th:eID=['"]\w+['"][^>]*?/(>)

Replace

\1/\2\3

Raise start markers

Raise end markers

Thinking in parser events

Python pulldom

Python XML processing

Input: pulldom (SAX-like event processor)

>or: String output</

  • Construct tags (not elements) on element-start and element-end events
  • Easy to create malformed output (esp. attribute value quoting)

XML output

  • minidom (or lxml or xml.sax.saxutils.XMLGenerator())
    • Add nodes to the tree
    • Maintain context on a stack
  • Only partially namespace-aware

<

>

A Python pulldom application

 

  • When you see anything else
    • add it as last child of the element on top of the stack

SAX-like event interface, with ability to pull in DOM-like subtrees

  • When you see a start-marker
    • start an element
    • push it on a stack
    • start collecting content for it
  • When you see an end-marker
    • stop collecting content (close the element)
    • pop the stack
<lg th:sID="id1"/>
<lg th:eID="id1"/>
for event, node in parseString(input.read()):
    if event == START_ELEMENT:
        # process pseudo-end-tags on END_ELEMENT event
        if not node.hasAttribute('th:eID'): 
            open_elements.peek().appendChild(node)
            open_elements.push(node)
    elif event == END_ELEMENT:
        # don't declare now-unused th: namespace
        if node.hasAttribute('xmlns:th'): 
            node.removeAttribute('xmlns:th')
        # can't remove @start until we're done with the node
        if node.hasAttribute('th:sID'): 
            node.removeAttribute('th:sID') 
        # pop only on container elements and Trojan end-tags
        else: 
            open_elements.pop()
    elif event == CHARACTERS:
        # create and add text() node for character data
        t = d.createTextNode(node.data)
        open_elements.peek().appendChild(t)


result = open_elements.pop().toxml() # root is at top of stack

The core of the Python app

pulldom source

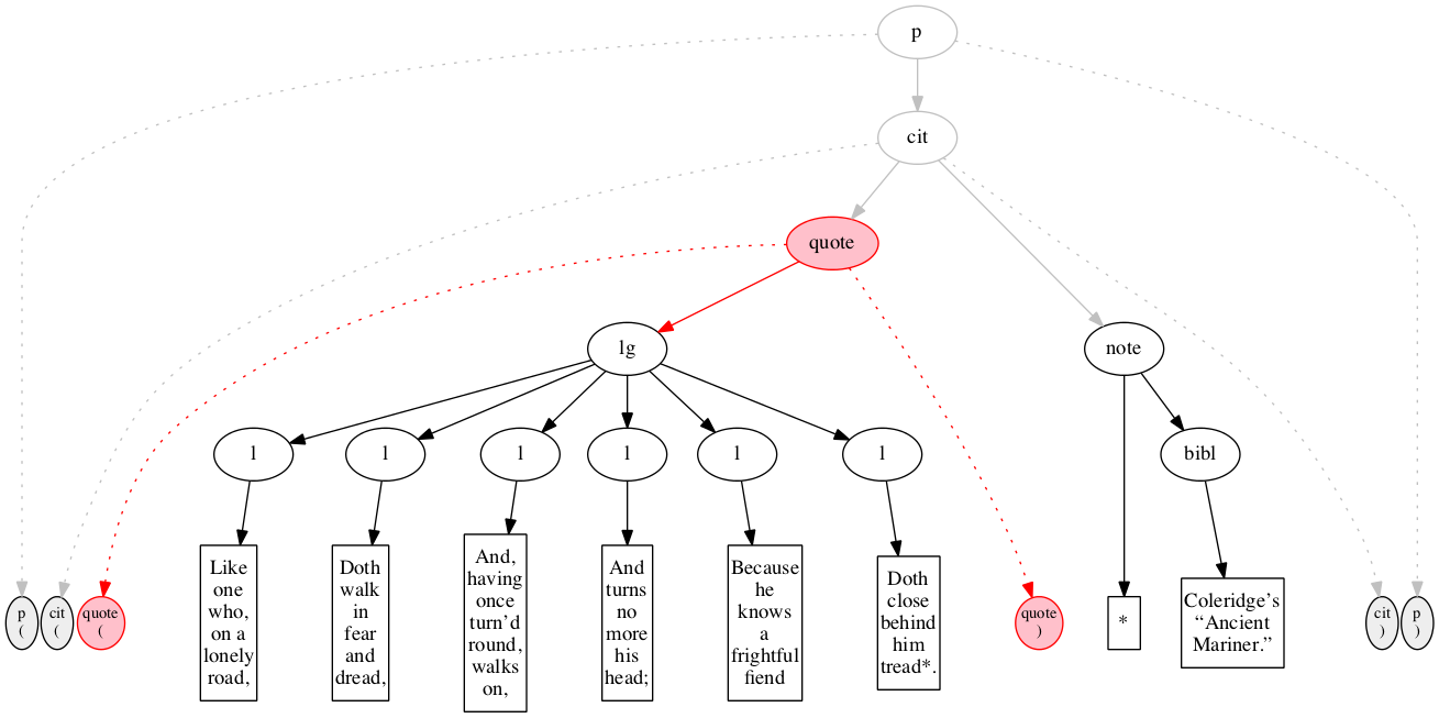
Raising with XSLT

  • left-to-right 

  • inside-out

  • outside-in

  • accumulators

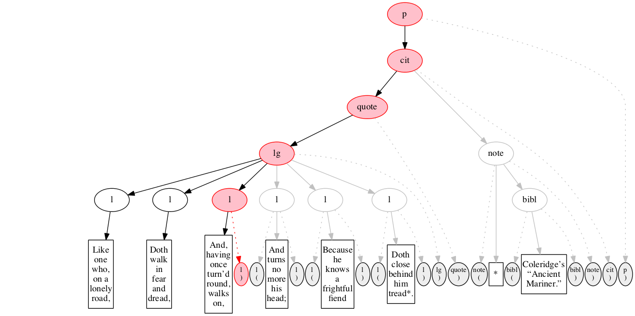
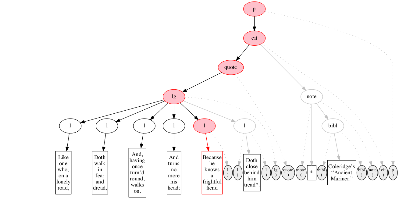
From flattened to raised, via nodes

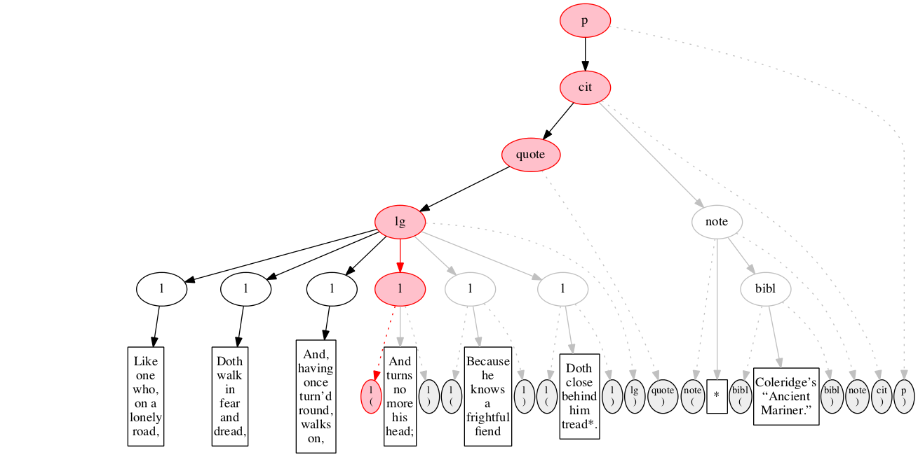
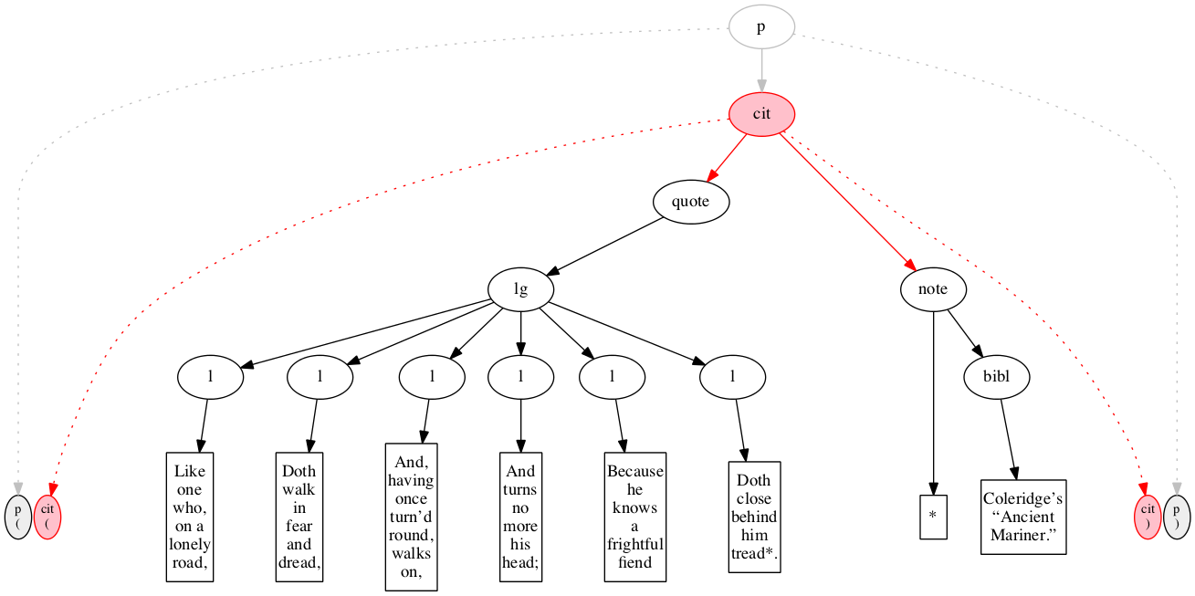
Left to right

At the outset, we have a flat sequence of nodes.

Left to right

We first encounter the start-marker for the paragraph.

Left to right

We then encounter a start-marker for a citation. The paragraph has been started but not finished.

Left to right

We then encounter a start-marker for a quotation.

Left to right

We then encounter a start-marker for a line group.

Left to right

We then encounter a start-marker for the first line of verse.

Left to right

And finally some text data: the text of the first line of verse.

Left to right

End-marker for the first line.

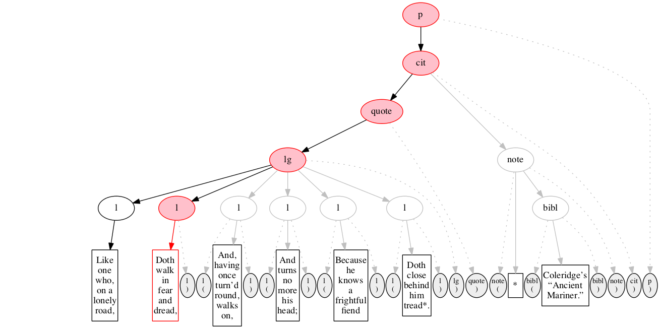
Left to right

We then encounter a start-marker for the second line of verse. The first line is now finished (as signaled by the change in color).

Left to right

The text of the second line of verse.

Left to right

End-marker for the second line.

Left to right

Start-marker for the third line of verse.

Left to right

Text of the line.

Left to right

End-marker for the line.

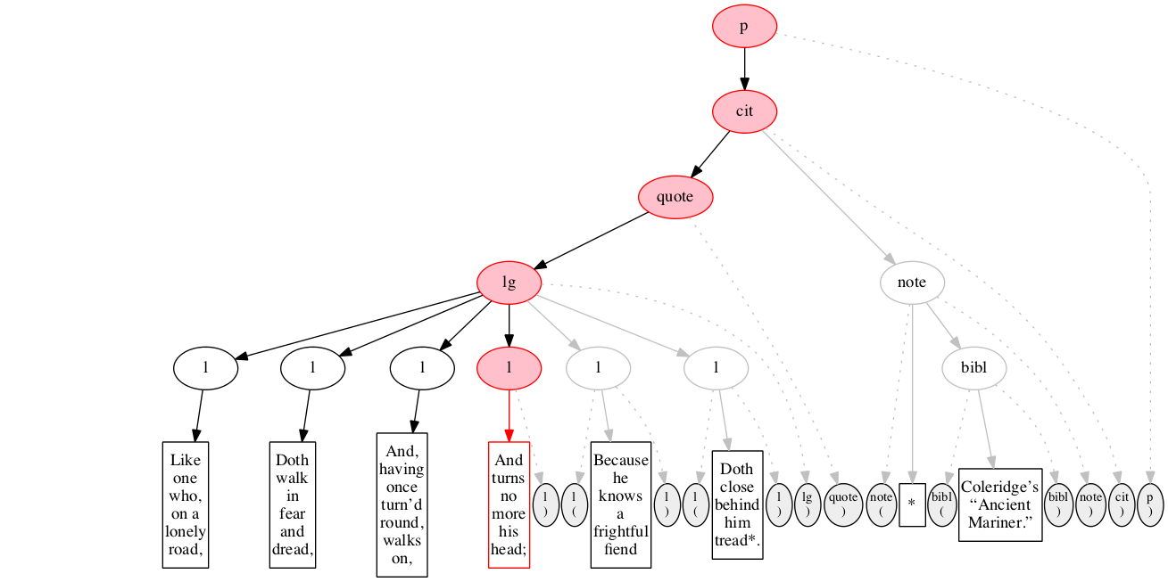
Left to right

Start-marker for the fourth line of verse.

Left to right

Text of the line.

Left to right

End-marker for the fourth line.

Left to right

Start-marker for the fifth line of verse.

Left to right

Text of the line.

Left to right

End-marker for the fifth line.

Left to right

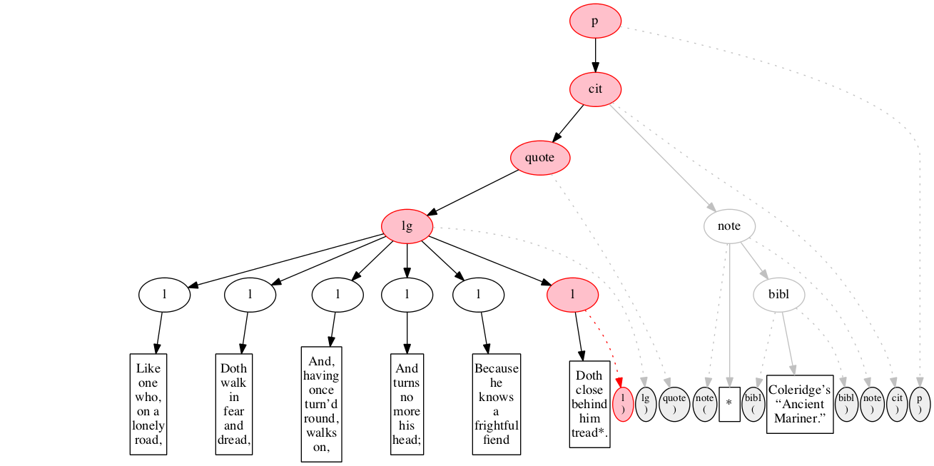
Start-marker for the last line of verse.

Left to right

Text of the line.

Left to right

End-marker for the line.

Left to right

The end-marker for the line group.

Left to right

End-marker for the quotation.

Left to right

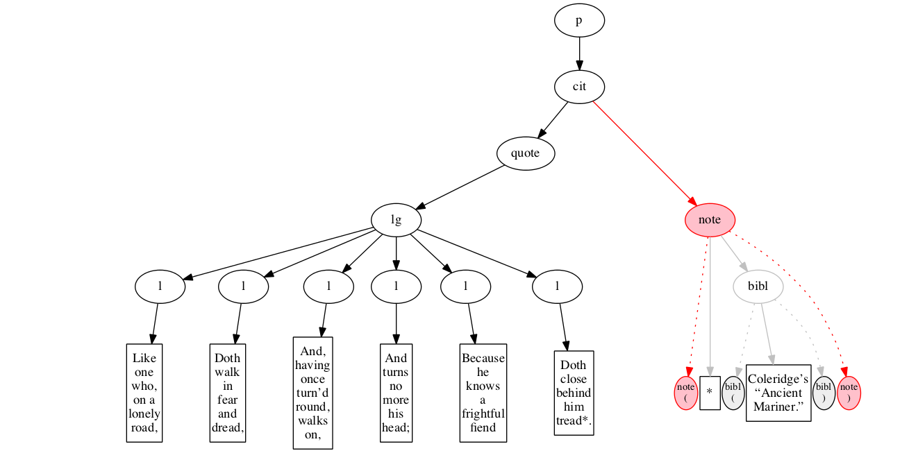
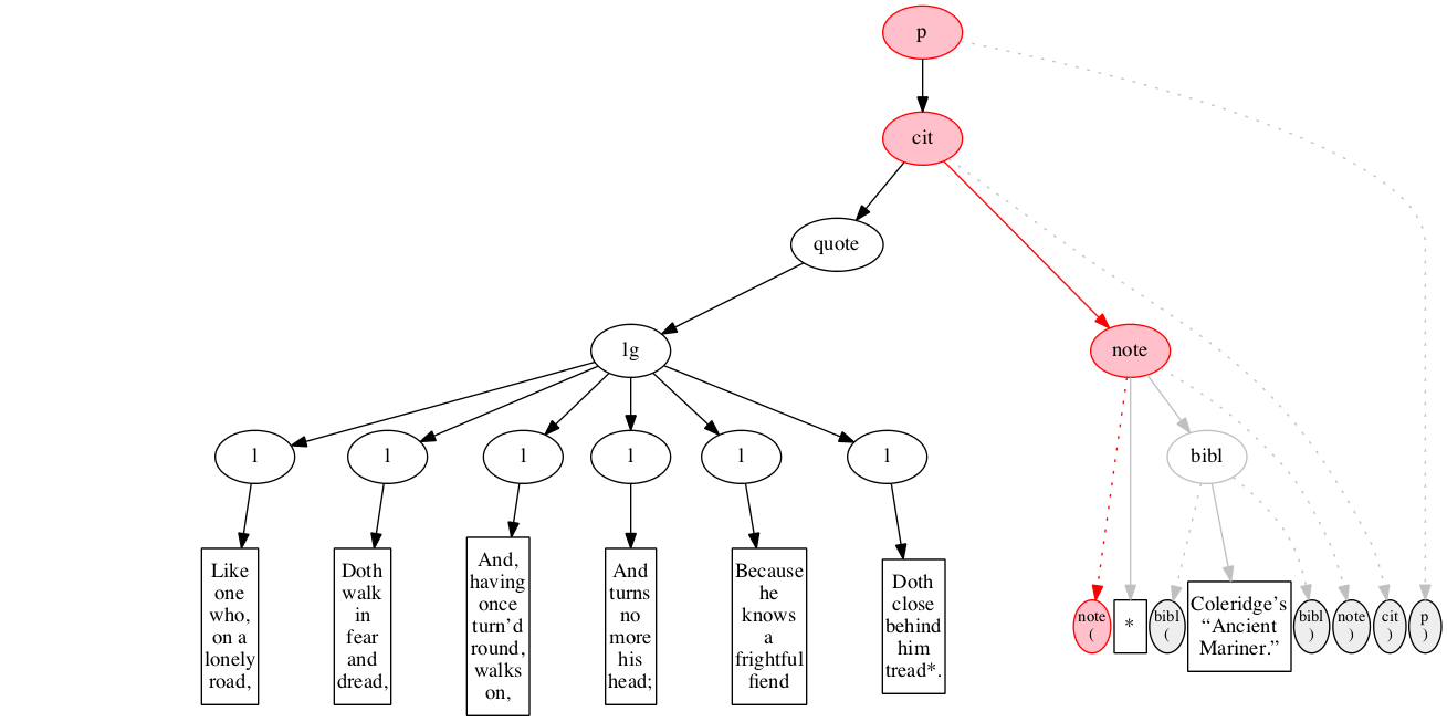
Start-marker for the note attributing the quotation.

Left to right

Text directly within the note.

Left to right

Start-marker for bibliographic reference.

Left to right

Text of the bibliographic reference.

Left to right

End-marker for the bibliographic reference.

Left to right

End-marker for the note.

Left to right

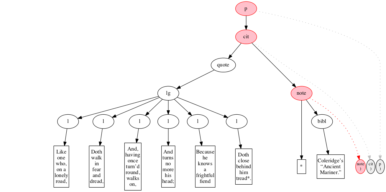
End-marker for the citation.

Left to right

End-marker for the paragraph.

Left to right

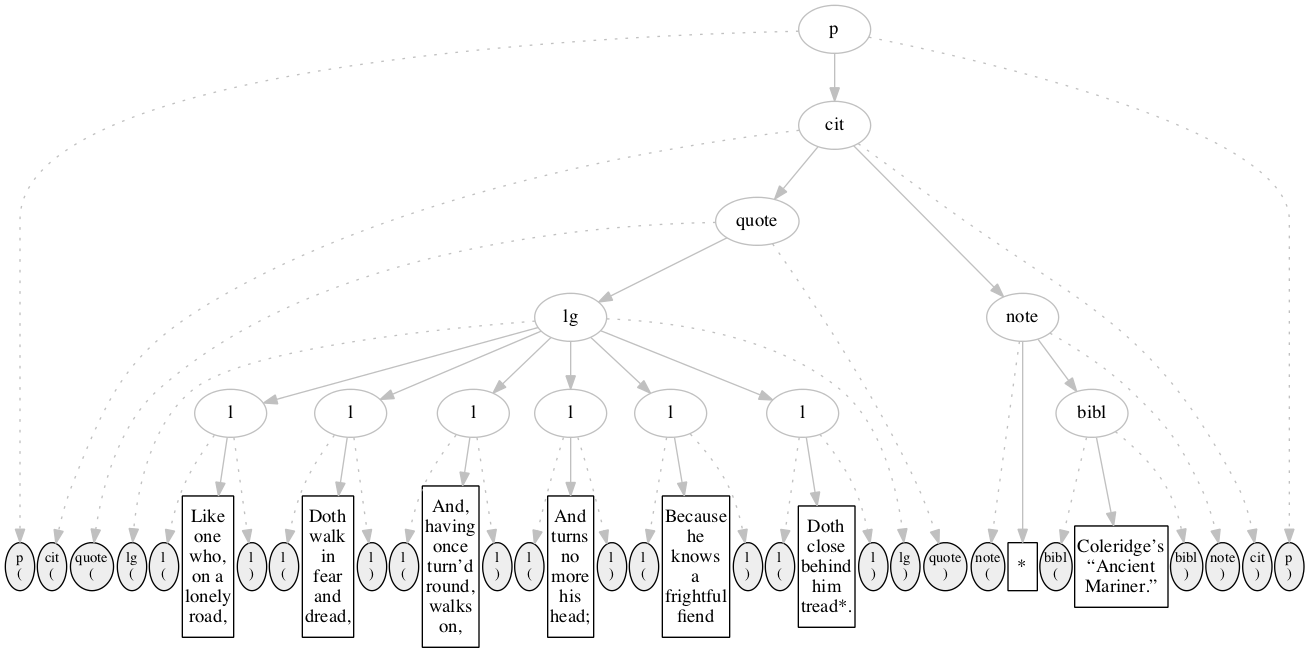
Final raised state.

Right-sibling traversal

  • Single pass over input
  • Useful but unusual idiom in XSLT
  • Call apply-templates on one node at a time
  • On start-marker:
    • copy the element
    • process the immediate right sibling as child
    • after element closes, continue with the immediate right sibling of the end-marker
  • On end-marker: stop
  • On anything else: copy to output

Right-sibling traversal code

<xsl:template match="*[th:is-start-marker(.)]" mode="raising">
    
    <!--* 1: handle this element *-->    
    <xsl:copy copy-namespaces="no">
      <xsl:copy-of select="@* except @th:*"/>
      <xsl:apply-templates select="following-sibling::node()[1]"
			   mode="raising">
      </xsl:apply-templates>
    </xsl:copy>
    
    <!--* 2: continue after this element *-->
    <xsl:apply-templates select="th:matching-end-marker(.)
				 /following-sibling::node()[1]"
			 mode="raising">
    </xsl:apply-templates>
  </xsl:template>

On start-marker

Right-sibling traversal code

<xsl:template match="*[th:is-end-marker(.)]" mode="raising">

  <!--* no action necessary *-->
  <!--* we do NOT recur to our right.  We leave it to our parent
        to do that. *-->

</xsl:template>

On end-marker

On other nodes

<xsl:template match="text() | comment() | processing-instruction()"
              mode="raising">
  <xsl:copy/>
  <xsl:apply-templates select="following-sibling::node()[1]"
              mode="raising"/>
</xsl:template>

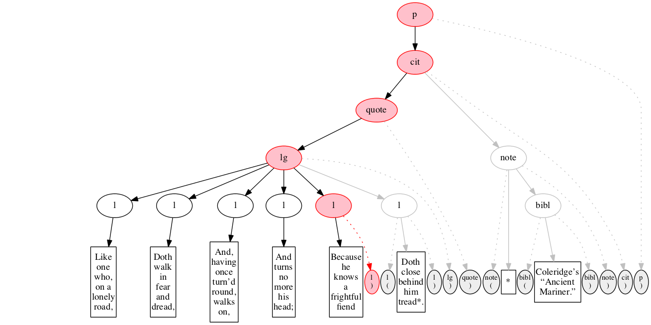
Inside out

At the outset, we have a flat sequence of nodes.

Inside out

On the first pass we raise all character-only elements.

Inside out

On the second pass, we raise the line group and the note.

Inside out

On the third pass, we raise the quote element.

Inside out

On the fourth pass, the citation element.

Inside out

On the fifth and final pass, we raise the paragraph.

Inside out

Final state. Number of passes = depth of tree.

Inside out construction

  • Multiple passes
  • On each pass:
    • Locate all the (would-be) innermost virtual elements
    • Raise them
  • If no more nodes to process, return the result
  • If more nodes to process, make another pass (recursion)

Inside-out: code 

Initiation: call th:raise() on the document node:

<xsl:template match="/">
  <xsl:sequence select="th:raise(.)"/>
</xsl:template>

th:raise() function: either applies templates and then recurs or stops:

<xsl:function name="th:raise">
  <xsl:param name="input" as="document-node()"/>
  <xsl:choose>
    <xsl:when test="exists($input//*[@th:sID eq
      following-sibling::*[@th:eID][1]/@th:eID])"> 
      <!-- If we have more work to do, do it -->
      <xsl:variable name="result" as="document-node()">
        <xsl:document>
          <xsl:apply-templates select="$input" mode="loop"/>
        </xsl:document>
      </xsl:variable>
      <xsl:sequence select="th:raise($result)"/>
    </xsl:when>
    <xsl:otherwise>
      <!-- We have no more work to do, return the input unchanged. -->
      <xsl:sequence select="$input"/>
    </xsl:otherwise>
  </xsl:choose>
</xsl:function>

Inside-out: code 

Matching the virtual innermost pairs

<xsl:template match="*[@th:sID eq
    following-sibling::*[@th:eID][1]/@th:eID]" priority="1">
  <xsl:copy copy-namespaces="no">
    <xsl:copy-of select="@* except @th:sID"/>
    <xsl:variable name="end-marker" as="element()"
        select="following-sibling::*[@th:eID][1]"/>
    <xsl:copy-of select="following-sibling::node()
        [. &lt;&lt; $end-marker]"/>
  </xsl:copy>
</xsl:template>

If the first end-marker we see after a start-marker matches, we have a virtual innermost pair. Raise it! 

Inside-out: code 

Suppress anything inside a virtual innermost pair:

<xsl:template match="node()
    [preceding-sibling::*[@th:sID][1]/@th:sID
      eq
    following-sibling::*[@th:eID][1]/@th:eID]"
    priority="1"/>

Suppress the end-marker: 

<xsl:template match="*
    [@th:eID eq preceding-sibling::*[@th:sID][1]/@th:sID]"
    priority="1"/>

Copy anything not inside an innermost pair:

 <!-- identity template (all modes) -->
<xsl:template match="@* | node()" mode="#all">
    <xsl:copy>
        <xsl:apply-templates select="@* | node()"/>
    </xsl:copy>
</xsl:template>

Outside in

Q: Can we make a mirror-image of inside-out from the other way around? 

 

 

  • First recognize leftmost outermost pair and handle it,
    then recur to handle next pair.
  • To handle any pair, make element,
    then recur on (virtual) children.
  • Length of argument sequence will be smaller on each call.
    So: faster than inside-out?
  • Two recursive calls for each virtual element.
    So: slower than inside-out?

A: Sort of. . .

Outside in

At the outset, we have a flat sequence of nodes.

Outside in

On the first pass we raise the outermost element, the <p>.

Outside in

On the second pass, we raise the citation element. The <p> element is finished, though its children are still in process.

Outside in

On the third pass, we raise the <quote> element, but we don't know how to raise the <note> at the same time.

Outside in

On the fourth pass, we recur on the content of the quotation and raise the line group.

Outside in

On the fifth pass, we raise the first line.

Outside in

We raise the second line (6th pass).

Outside in

Third line (7th pass).

Outside in

Fourth line (8th pass).

Outside in

Fifth line (9th pass).

Outside in

Sixth line (10th pass)

Outside in

Now we finally make it to the note. (11th pass)

Outside in

On the 12th and final pass, we raise the bibliographic reference within the note.

Outside in

Final raised state.

Outside-in construction

<xsl:template match="*[exists(node())]">
  <xsl:copy>
    <xsl:sequence select="@*, th:raise-sequence(child::node())"/>
  </xsl:copy>
</xsl:template>
	

On any content element, check for markers and raise them:

Outside-in th:raise-sequence()

<xsl:function name="th:raise-sequence" as="node()*">
  <xsl:param name="ln" as="node()*"/>

  <!--* lidStarts, lidEnds:  lists of IDs for start- and end-markers *-->
  <xsl:variable name="lidStarts" as="xs:string*"
      select="for $n in $ln[th:start-marker(.)]
          return th:id($n)"/>
  <xsl:variable name="lidEnds" as="xs:string*"
      select="for $n in $ln[th:end-marker(.)]
          return th:id($n)"/>
    
  <xsl:choose>
    <!--* base case:  no start-marker / end-marker pairs present *-->
    ...
    <!--* 'normal' case: take first start-marker with matching end-marker *-->
    ...      
  </xsl:choose>
</xsl:function>

The th:raise-sequence() function checks for matching start-/end-marker pairs. If none, it terminates, returning its input. Otherwise, it has work to do.

Outside-in: base case

<!--* base case:  no start-marker / end-marker pairs present *-->
<xsl:when test="empty($lidStarts[. = $lidEnds])">
  <!--* The sequence may contain elements with markers inside,
      * so we apply templates, instead of just returning $ln *-->
  <xsl:apply-templates select="$ln"/>
</xsl:when>

If there are no matching markers present, we're done.

Outside-in: normal case

In the normal case, we

  1. Find the first start-marker with a matching end-marker.
    Divide the sequence into left, center, right subsequences
  2. Apply templates to left subsequence
  3. Make element from start-marker
  4. Recur on center subsequence (children of new element)
  5. Recur on right subsequence

Outside-in: find the left-most start marker

<!--* 'normal' case: take first start-marker with matching end-marker *-->
<xsl:otherwise>
  <!--* find ID of first start-marker with matching end-marker *-->
  <xsl:variable name="id" as="xs:string"
      select="$lidStarts[. = $lidEnds][1]"/>
  <!--* find position of start- and end-markers with that ID *-->
  <xsl:variable name="posStartEnd" as="xs:integer+"
      select="for $i in 1 to count($ln) return
          if ($ln[$i][(th:start-marker(.) 
              or th:end-marker(.))
              and th:id(.) eq $id])
          then $i else ()"/>
  <xsl:variable name="posStart" as="xs:integer"
      select="$posStartEnd[1]"/>
  <xsl:variable name="posEnd" as="xs:integer"
      select="$posStartEnd[2]"/>

Find the first start-marker with a matching end-marker. Then divide the sequence into left, center, right subsequences.

Outside-in: lean to the left, lean to the right...

<!--* Apply templates to all items to left of start. These may
	    * include markers, but if so they are not matched and not
	    * raisable. They may also include elements which contain
	    * markers, so we need to apply templates, not just return
	    * them. *-->
<xsl:apply-templates select="$ln[position() lt $posStart]"/>

Apply templates to left subsequence.

Outside-in: raise one element

<!--* Raise the element and call raise-sequence() on its
	    * content. *-->
  <xsl:copy select="$ln[$posStart]">
    <!--* copy the attributes (filtering as needed) *-->
    <xsl:sequence select="$ln[$posStart]/(@* except @th:*)"/>
    
    <!--* handle children *-->	  
    <xsl:sequence select="th:raise-sequence(
        $ln[position() gt $posStart
        and position() lt $posEnd]
    )"/>	  
  </xsl:copy>

Make element from start-marker; recur on center subsequence (as children of new element).

Outside-in:
Recur to find the next outermost pair

<!--* call raise-sequence() on all items to right of end *-->
  <xsl:sequence select="th:raise-sequence(
      $ln[position() gt $posEnd]
  )"/>
</xsl:otherwise>

Recur, moving to the right subsequence:

Accumulators

  • Another left-right single-pass process
  • Streamable
  • Slightly spooky action at a distance
  • Algorithm resembles pulldom rules:
    • For start-marker: push marker onto stack
    • For text nodes, comments: append to top sequence in stack
    • For end-marker: make element, pop stack, append to (new) top sequence in stack

Tumbling windows

  • Another grouping construct, can be based on a count (e.g. every pair of markers) 
  • Can be written inside-out or outside-in.

So, how do they perform?

Comparison (four-way)

Right-sibling, outside-in, and accumulator are linear

Inside-out is quadratic

Comparison (three-way)

Right-sibling, outside-in, and accumulator

XSLT 1.0 comparison

Outside-in is now the problem child

XSLT 1.0 comparison

When we remove outside-in, inside-out is better than right-sibling

But look at the Y-axis scale

XSLT 1.0 comparison

Processor 2

XSLT 1.0 comparison

We gave up on inside-out and outside-in

Zen meditations on raising methods

What could possibly go wrong?!

Feature comparison

String-processing tags

  • Pro: quick, light-weight
  • Con: brittle

Pull parsing in Python

  • Writing XML output as a string
    • too easy to generate overlapping tags and ill-formed attribute values
  • Writing XML output as XML: more robust, but ...
    • pulldom operates on mutable objects, so ...
      • Don’t remove Trojan attributes at START_ELEMENT event (you need them to process END_ELEMENT events correctly).
    • Trojan markers have a single tag (with sole-tag notation), but fire both START_ELEMENT and END_ELEMENT events.  
  • Namespaces: pulldom and minidom are not fully namespace-aware

Left to right sibling traversal

  • Easy to forget to look for the first following sibling and select following-sibling::node() instead of following-sibling::node()[1]  
    • makes for gigantically enlarged output!
  • Easy to forget to apply the @mode = "raising"
    • causes loss of input nodes (reduced output)!

Inside-out recursion

  • Double processing
    • must remember to suppress nodes that are being copied, since these are also candidates for applying templates
       
  • Endless looping
    • To prevent: test for markers that can be raised without breaking hierarchy, not for all markers

Inside-out recursion

Scans too far in case end-marker repeats (it doesn’t)

<xsl:copy-of 
    select="following-sibling::node()
    [following-sibling::*[@th:eID eq current()/@th:sID]]"/>

Finds the one match quickly

<xsl:variable 
      name="end-marker" 
      as="element()" 
      select="key('end-markers', @th:sID)"/>

<xsl:copy-of 
      select="following-sibling::node()[. &lt;&lt; $end-marker]"/>

Accumulators

  • Be sure your Saxon processor is fully XSLT 3.0.

    • Don't try this with Saxon HE 9.6.0.5

  • Don't forget to specify @use-accumulators= "stack" on default mode declaration. 

For further investigation

 

  • Performance analysis

    • Memory usage? Stack space?

    • Are functions faster than named templates? Slower? Indifferent?

    • Are patterns of performance constant across processors?

    • Do XQuery function implementations of inside-out and outside-in show same performance patterns?

    • Why is outside-in tumbling window performance so bad in preliminary tests?

  • More solutions?

zenRaising

By Elisa Beshero-Bondar

zenRaising

presentation materials for Balisage 2018

  • 3,625