Modeling the dynamics of belief systems
Complex Systems Seminar
1 March 2015
Sebastian Hörl

Why?
Ideology
How does "ideology" work?
Can one predict ideological change?
If so, can we control it?
Ideology
Established Theories
Determined by individual
- uncertainty avoidance
- moral foundations
- personality psychology
Bottom-Up
Ideology
Established Theories
Determined by society
- social integration
- steered by politics
- exerting power
Top-Down
Ideology
As a Complex System
Society
Individual
Changing individual
belief systems
Shaping common
beliefs systems
Ideology
As a Complex System

Concept 1
Cognitive Affective Mapping


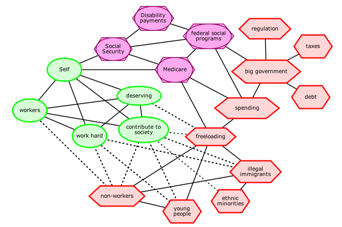
Tea Party CAM
NGO on Climate Change

Water Efficiency


Technology-driven group
Government-driven group

http://uw-empathica.appspot.com/
Concept 2
Emotional Coherence
Belief
Emotion
Social Dynamics
Validation of own representation of the world with others.
Sticking to similar belief systems.
Creating a "shared reality".
= "hot" & "cold" communication
So does it work?
Comfort-oriented individualists
Cost-oriented pragmatics
Innovation-oriented progressives
Eco-oriented opinion leaders
Innovation Diffusion
Who will first adapt to electronic cars?



Questions?
A Complex Systems Approach to the Study of Ideology: Cognitive-Affective Structures and the Dynamics of Belief Systems
Thomas Homer-Dixona , Jonathan Leader Maynard , Matto Mildenberger, Manjana Milkoreit, Steven J. Mock, Stephen Quilley, Tobias Schröder, Paul Thagard
Changing minds about electric cars: An empirically grounded agent-based modeling approach
Ingo Wolf, Tobias Schroeder, Jochen Neumann, Gerhard de Haan
What’s the Mind Got To Do With It? A Cognitive Approach to Global Climate Governance
Manjana Milkoreit
Water cognition and cognitive affective mapping: identifying priority clusters within a Canadian water efficiency community
Sahra Wolfe
Complex Systems Seminar
By Sebastian Hörl
Complex Systems Seminar
Chalmers University
- 2,294