INSERTS & AUXILIARY SENDS

Inserts

An insert is a point in a channel's signal path where an external processor can be patched-in, just as if it were already built into the mixer channel.

Inserts are used to add external EQs and dynamics processors to a channel.  On our patchbay, there is a Symetrix parametric EQ, and an ART compressor. 

(keep continuing down)

Patching into an insert point interrupts the signal path.  It sends the entire out to the external processor, and then returns it to that mixer channel, with the effect applied.

Using an insert is done with the patchbay only– There are no controls on the mixer.

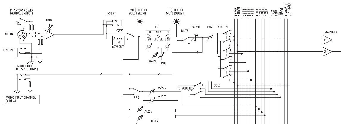
The insert point is after the gain/trim, but before the -20 signal light and the rest of the channel.

Thus, it's important to know where the insert point is in the block diagram.

To insert a processor in a channel's signal path (in this case, the Symetrix parametric EQ), make 2 patches:

Insert Send > Processor In

Processor Out > Insert Return
(of the same channel)

It can be easy to make a mistake when patching an insert.  Notice how the patchbay points for the 2 processors that would be used with inserts– the Symetrix EQ and ART compressor– are arranged:  The outs and ins are not in the same patchbay column; they are offset from each other.  Just take the time to read the patchbay carefully when patching and troubleshooting.

Out

In

Also note that there are only insert points for the first 4 channels on the mixer.  So if you want to use a parametric EQ or a compressor on a track, it must be patched into Mackie line inputs 1–4.

(continue right)

Auxiliary Sends

An auxiliary (or "aux") send is a type of bus used to send a combination of channels out of the mixer.  Recall that a bus is a place inside the mixer where a mix of signals get combined and sent to an output; the main mix is one such bus, and an aux send is another.

An aux send can be thought of as a way to create additional mixes for purposes other the the main mix.  Common needs for additional mixes are for headphones or stage monitors, and to send a mix to processors for time-based effects, such as reverb and delay.  This is the use of aux sends we will look at here. 

(keep continuing down)

Each channel can feed some of its signal into an aux send.  When the signal in the channel reaches the aux send, it splits:  One copy continues through the channel as normal, and the other copy joins the aux send bus.  Once this happens for several channels, it creates a new mix in that aux send.

The aux send split is after the EQ, fader, and mute, so those settings will affect the signal going into the reverb.

Since a bus combines many signals together, it is useful to have a master control on it to adjust the overall level.  For example, the master fader is the level control for the main mix.

Aux sends also have masters.  Be sure they are turned up (usually to unity gain), or nothing will come from the aux send output!

The aux sends appear on the patchbay, and are patched to the input of an effects processor.  The processor adds the effect to the mix that came from the aux send.

Once the effect has been added, those signals need to get back into the mixer to be combined with everything else in the main mix– Aux returns do this.

An aux return is just a very basic line input.  Many have just a level control, and are automatically assigned to the main mix.

The aux return level controls how much of the effect is in the main mix. 

Text

The Mackie 1642 has 4 aux sends (only 2 have master controls), and 4 stereo aux returns.

The complete aux send/return signal path.

Aux Send or Insert?

The rule is:

EQ & Dynamics = Insert

Reverb, Delay & Other Time Effects = Aux Send/Return

Inserts are applied within each individual channel; Aux sends are the combination of several channels.

This is a useful distinction:  Every channel should have its own unique EQ settings.  Thus, EQ is connected as an insert on an individual channel.  But to make the band sound like they're in the same room, the same reverb needs to be applied to all channels.  This is what an aux send/return does.

Inserts & Auxiliary Sends

By Brian

Inserts & Auxiliary Sends

  • 1,350