Decarbonisation of cities through data-driven intelligence
BEE Group-CIMNE
BEE Group Research Lines

Statistical learning methods for energy assessment in buildings with applications at different geographic levels



Presentation content

BEE Group Research Lines
-
Artificial intelligence and big data at the BEE Group
-
Big data analytics for energy efficiency in buildings
-
Smart grids and DR at the district level
-
Energy transition and climate adaptation in communities
-
Tubular biodigesters

AI & big data at the BEE Group

BEE Group Research Lines


Incubation of SIE
Big data analytics for energy efficiency in buildings

Big data architecture

BEE Group Research Lines


Big data technologies

BEE Group Research Lines


Linked data framework

BEE Group Research Lines

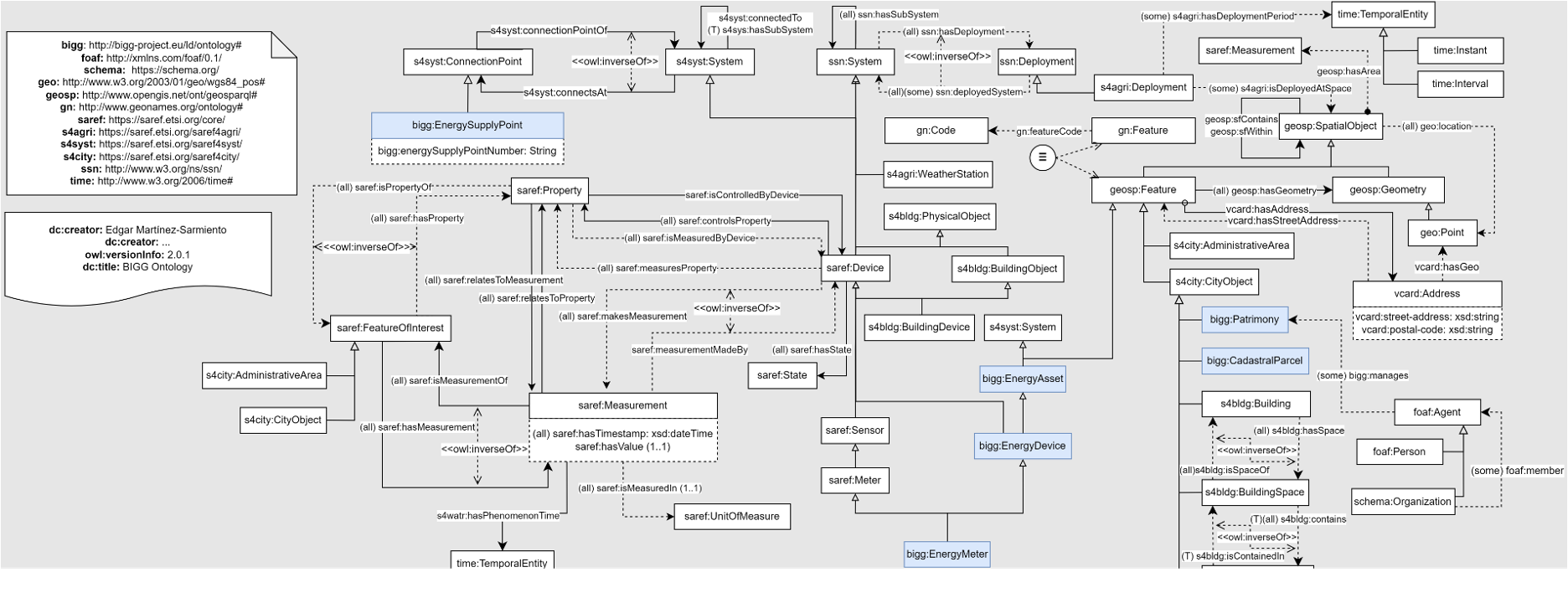
Ontologies

Ontologies
Linked-data
Linked data framework

BEE Group Research Lines

Reuse of W3C ontologies (SAREF...)

- Including additional concepts (KPIs, EEM, etc.).

BEE Group Research Lines

Data valorization
Harmonized energy data in our architecture:
- 5,000 buildings of Generalitat
- 400 remotely controlled buildings from infraestructures.cat
- 1,000 buildings in Bulgaria
- 377 public buildings in the Czech Republic
- 2,000 public buildings in Greece
- 4,800 CUPS of public facilities in 67 municipalities in the Province of Girona
- 70,000 monthly energy bills residential buildings BCN
Data analytics and AI

BEE Group Research Lines



Data analytics and AI

BEE Group Research Lines

BIGGR package to standardize:
- Data cleaning processes
- Abnormal periods detection
- Outliers, vacation periods...
-
Data manipulation
- Interpolations
- Clusters
- Climate dependence...
- Baseline modeling
- Prediction models (day ahead)

Data analytics and AI

BEE Group Research Lines

What do we make with the data?
- Energy consumption prediction
- Model Predictive Control (MPC)
- PV Fault detection
- Building benchmarking
- Energy and economic impact evaluation of building Energy Efficiency Measures

Generic MPC scheme example
Smart grids and DR at the district level

DR at district level

BEE Group Research Lines
- User consumption modelization (aggregated)
- RLS Models with autoregresives and weather inference
- Low voltage electric grid modeling
- Electric models (detection of non-technical losses
- Optimization and DR in energy communities with centralized batteries
- Demand respond services to increase the flexibility of the low voltage grid

DR services to the Low Voltage grid

BEE Group Research Lines









Energy transition and climate adaptation in communities

Optimization of REC via energy allocation

BEE Group Research Lines

Motivation
Development of a tool to assist in the planning and operation of Renewable Energy Communities (ECs) seeking to:

1. Extract maximum potential of RES
2. Economic profitability for all participants
Optimization of REC via energy allocation

BEE Group Research Lines

Methodology

Optimization of REC via energy allocation

BEE Group Research Lines

How? GA with ordering and simplified inputs
Multi criteria optimization

Optimization of REC via energy allocation

BEE Group Research Lines

Case study: public buildings in BCN
128 buildings as participants; 7 solar PV installations
Comparison among 3 criteria:
1. Profitable: The selection of participants is random
The energy allocation is based on investment
1. Sustainable: The selection of participants is random
The energy allocation is based on investment
1. Optimized The selection of participants & energy
allocation is made using the optimization



Optimization of REC via energy allocation

BEE Group Research Lines

Conclusions


Climate vulnerability map of BCN

BEE Group Research Lines

Knowledge graph of the whole city





1. building level
2. census tract level
3. postal code level
Climate vulnerability map of BCN

BEE Group Research Lines
Heterogenous temporal graph

Train a Spatial-temporal Heterogeneous Graph Convolutional NN based on the knowledge graph
Estimate node atributes & predict new node attributes
Thanks for your attention
BEE Group


General BEE Group
By CIMNE BEE Group
General BEE Group
- 167