Digital Bifurcation Theory
What do these items have in common?





physical (continuous) components
digital (discrete) components
interactions
interactions
Cyber-physical systems
Cyber-physical systems are used at global scale in safety critical applications.
Wrong assumptions about a cyber-physical system can cost lives! (and millions of dollars)
Problem: System's behaviour can change with parameters.

Friction
Wind speed
Traction control on/off
Turbocharger on/off
Emission avoiding on/off
Fuel efficiency
Problems in cyber-physical systems:
Verification: given a system, validate that the system satisfies given specification.
(Regardless of wind speed, the airplane won't crash)
Synthesis: given a family of systems, find one that satisfies given specification.
(Across all possible fuels, this turbocharger setting provides best efficiency)
Control: given a system's state, adjust the system to satisfy the specification.
(For current wheel rotation speed, breaks have to be turned on to avoid skid)
How to solve them?
Reductionist approach: Analysis in isolation
Continuous (physical) Systems:
- differential equations
- behaviour patterns
- bifurcation analysis
- analytical or numerical methods

In continuous systems small (smooth) change in parameters usually produces a small change in behaviour.
Problem: Usually
Bifurcation: Big (qualitative) change of behaviour

Behaviour patterns:
Stability ➔
➔ Oscillation ➔
➔ Stability
Reductionist approach: Analysis in isolation
Discrete (digital) Systems:
- transition systems
- formal verification
- temporal properties
- model checking

If I insert a coin, will I eventually get a beverage?
In discrete systems, there is no small parameter change. Any change in parameters can have unexpected consequences.
Temporal properties are often too restrictive:
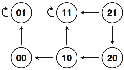
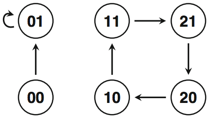
System stabilises in state X.
What if we don't know X?



??
??
Is there a more holistic approach?
Behavioural Patterns




Stable equilibrium
Cycle (oscillation)
Unstable equilibrium
General attractor
HUCTL: Logic for behavioural pattern specification


Behavioural patterns
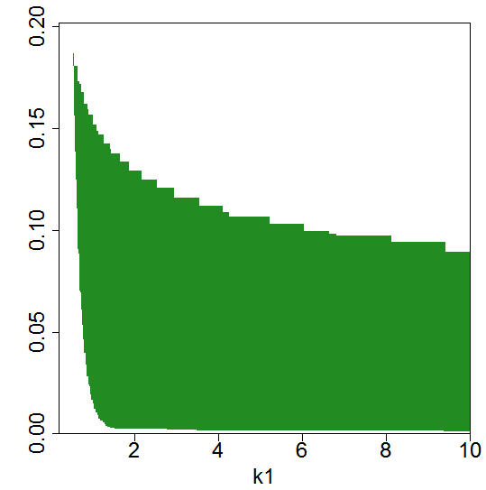
Parametric model checking
Pattern validity regions

Summary
- Cyber-physical systems appear in safety critical applications across various scientific and industrial fields.
- Holistic, global analysis techniques are not properly developed.
- Our technique:
- Extends the notion of bifurcation to discrete systems.
- Provides an automated method based on formal verification to solve the global discrete bifurcation problem.
Interested? Contact us at sybila.fi.muni.cz
Digital Bifurcation Theory
By Samuel Pastva
Digital Bifurcation Theory
- 323