
Intranet
Fachhochschule
Dortmund
labor b designbüro
Zum Navigieren innerhalb dieser Präsentation die Pfeiltasten benutzen
Das Projekt
Die Fachhochschule Dortmund zählt zu den führenden Hochschulen in Nordrhein-Westfalen und bietet etwa 80 Studiengänge an, die von Ingenieurwissenschaften über Design bis hin zu Sozialwissenschaften reichen. Sie zeichnet sich durch eine starke Praxisorientierung in Lehre und Forschung aus und pflegt enge Kooperationen sowohl mit der lokalen als auch der internationalen Wirtschaft.
Das bisherige Intranet der FH Dortmund war technisch veraltet, strukturell und gestalterisch überlastet und durch jahrelange unkoordinierte Nutzung von hunderten von Redakteurinnen kompletter Wildwuchs.
Unser Ziel war eine umfassende Neukonzeption mit einer neuen Informationsarchitektur, einem einfachen und robusten Design, das die Anforderungen aller internen Nutzergruppen berücksichtigt.


Das Projekt
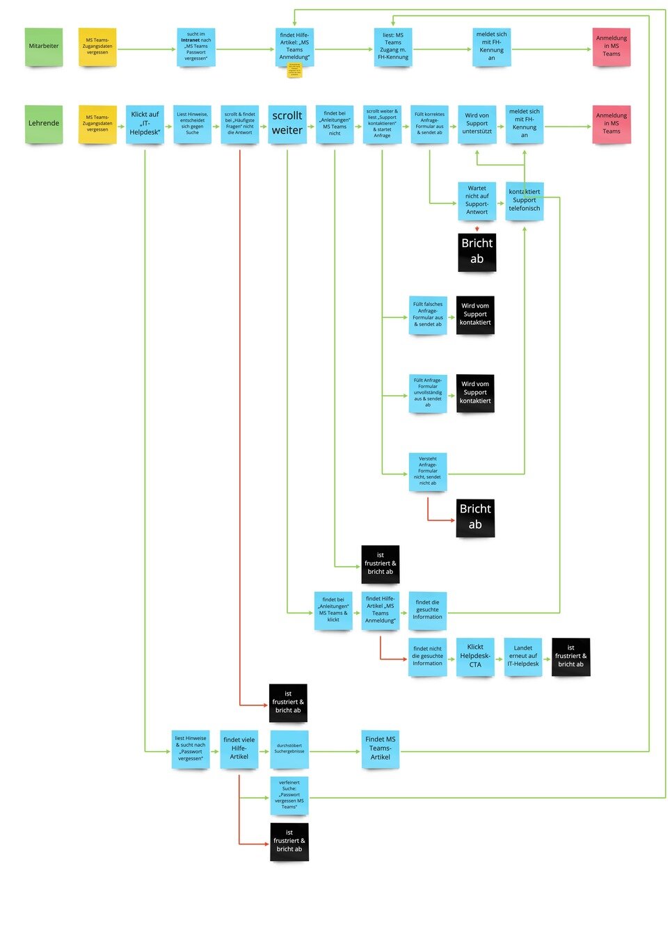
In organisierten Workshops mit den Mitarbeitenden, Lehrenden und Studierenden der FH Dortmund wurden zuerst die Erwartungshaltung und Bedürfnisse an Funktionalität, Design und Informationsstruktur definiert, konzeptionell ausformuliert und entsprechend einer agilen Arbeitsweise prototypisch umgesetzt.
Ein Fokus unserer Konzeption lag auf einer klaren Informationsarchitektur die auch von Redakteur:innen mit geringen Erfahrungen in der Nutzung von Content-Managment-Systemen schnell erfasst werden konnte. Ausschlaggebend dafür war auch ein umfänglichen Evaluierung von circa 15.000 Liveseiten, die wir mit Hilfe eines definierten Standards (z. B. Aktualität, Barrierefreiheit, Genderneutralität, Relevanz) in Zusammenarbeit mit der Fachhochschule Dortmund auf circa 2.000 Artikel reduzieren konnte.
Eine große Herausforderung war ebenfalls die Indentifizierung und Priorisierung von parallelen Informationssystemen (Campussysteme, Marketing-Webseite, E-Learning-Plattformen) um reibungslose Userjourneys zu ermöglichen und die Dopplung von Informationen zu verhindern.


Das Projekt
Unser Designteam entwickelte in abgestimmten Sprints ein robustes und intuitives Interface, dessen Nutzung in unterschiedlichen Testverfahren erprobt und verbessert wurde. Die Ansprüche der Fachhochschule an das Webdesign wurden mit den Begriffen Responsive Darstellung, Skalier - und Erweiterbarkeit sowie die Anschlussfähigkeit an das bestehende Corporate Design mit hoher Zufriedenheit beantwortet.
Das neue Intranet der Fachhochschule Dortmund ist ein zukunftsfähiges und effizientes Kommunikationswerkzeug, das die interne Zusammenarbeit und den Informationsfluss maßgeblich verbessert. Dank klarer Strukturen und benutzerfreundlichem Design sind wichtige Informationen schnell und unkompliziert zugänglich. Verwaltungsaufgaben wurden digitalisiert und automatisiert, was den bürokratischen Aufwand für Mitarbeitende erheblich verringert.



Schwanenwall 31
44135 Dortmund
+49.231.28 22 33 0
www.laborb.de
Thomas Wucherpfennig
wucherpfennig@laborb.de
Uni Münster | Präsentation Prototyp FH
By labor b designbüro
Uni Münster | Präsentation Prototyp FH
- 93