Property Conveyancing workflow
Mike King @ Settleeasy
mikkel@almsford.org
Sponsored by: Back2bikes
Agenda
What is property conveyancing?
How to model the workflow?
Existing solution
Property conveyancing
- Transfer of ownership
- Title search
- Caveats
- Planning
- Who is buying?
- Who is selling?
- Ownership & Identity
- Statement of adjustments
- Settlement authority
- Australian state differences
Existing solution
Offshore dev team
NuxtJS (Vue)
nodejs/mysql
The code !$*%@=)!
Existing workflow

Modeling the workflow

Modeling the workflow

Mysql
Relational model
* Strongly typed
* Designed for reporting
* Constraints are double edged
* Need to constantly migrate
* Performance can be a problem
MongoDB
Object database
* Add schema (SimpleSchema)
* Highly flexible
* Complex objects instead of many tables
* Avoid relational thinking
* Can export to mysql for reporting (nocodb)
Database
Workflow editor

Next steps page

Workflow engine
Collections
Properties
Workflows (job template)
Jobs
Stages
Tasks
* Tasks have a reference to the predecessors slug (not the _id)
Workflow engine (2)
Meteor methods
task.ready
task.complete
task.skip
task.reject
task.approve
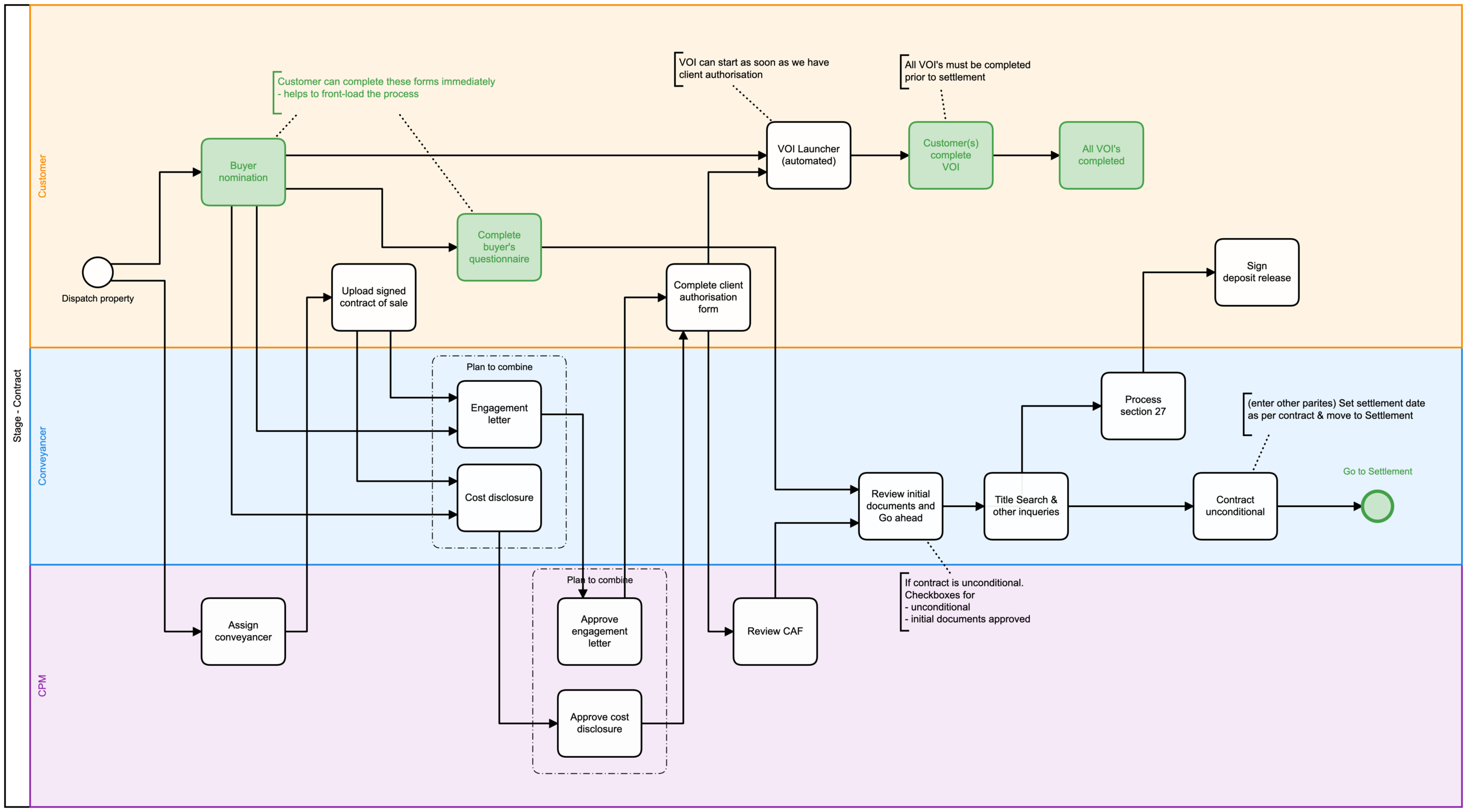
Visualising the dependencies
* Colour codes for roles,
e.g GREEN for customer
* Dagre D3 for layout
End-to-end testing (demo)


Meteor and Cypress testing
By Mike King
Meteor and Cypress testing
- 58