Architektura Informacji

w projektowaniu UX

Mikołaj Pastuszko

@mPastuszko

CC BY-NC-SA

warsztaty

Kim jestem?

6 lat kierowania
zespołem UX

 

7 lat doświadczenia
w projektowaniu systemu enterprise

 

doświadczenie i wiedza
informatyka + psychologia = UX

Agenda

2. Poprawne i błędne IA

  • Landing Pages
  • E-commerce
  • Aplikacje i systemy enterprise

1. Co to jest UX i IA?

3. Projektowanie IA

Co to jest User Experience?

treść i forma

treść i forma

przejrzystość i przyswajalność

trafność kulturowa

język

używalność

afordancje

kontekst społeczny

zaskoczenie

potrzeby

UX Design

to projektowanie produktów i usług
w taki sposób, by zaspokajały potrzeby użytkowników, były wygodne oraz dostarczały pozytywnych wrażeń w kontakcie z nimi.

funkcjonalność

używalność

przyjemność

UX ≠ UI

potrzeby użytkowników + cele biznesowe

interakcja / flow

grafika

interfejs

architektura informacji

Quiz

Kiedy zaczęto projektować architekturę informacji?

 p.n.e.

1998

początek internetu

1969

pierwsze wydanie książki
Information Architecture for the World Wide Web

Początki IA

  • 660 lat p.n.e.
    posegregowane tematycznie zbiory glinianych tabliczek króla asyryjskiego
     
  • 330 lat p.n.e.
    Biblioteka Aleksandryjska
    ponad 200 tys. zwojów, w tym 120 zwojów bibliograficznych

Architektura informacji

Sztuka oraz nauka nadawania struktur i klasyfikowania serwisów (stron) internetowych i intranetowych, mające na celu ułatwienie ludziom znajdowanie informacji i ich wykorzystanie.

struktura

jednostki
informacji

nazwy
i etykiety

Dobre vs błędne
IA

10 błędów IA

1. Brak struktury

2. Niespójność wyszukiwarki i struktury

3. Brak stron kategorii

4. Nadmierna wielohierarchiczność

5. Podstrony i mikrostrony słabo
     powiązane ze stroną główną

Nielsen Norman Group

6. Niewidoczna nawigacja

7. Utrudniona kontrola nawigacji

8. Niespójność nawigacji

9. Zbyt dużo metod nawigacji

10. Wymyślne opcje w menu

Struktura

Nawigacja

Ćwiczenie

Znajdź błędy architektury informacji na stronie

lingscars.com

siphawaii.com


10 minut + minuta na prezentację

Projektowanie UX i IA

Proces

User-Centered Design Process

Planowanie

Research

Konceptualizacja

Design

Budowanie

Ewaluacja z użytkownikami

IA w procesie

User-Centered Design Process

Planowanie

Research

Konceptualizacja

Design

Budowanie

Ewaluacja z użytkownikami

Odkrywanie potrzeb

  • wywiady, warsztaty z użytkownikami/klientami
  • formularze feedbacku, ankiety
  • testy używalności
  • analizy i statystyki

Projektowanie IA

Landing Pages

Struktura informacji

  • Hierarchiczna
  • Sekwencyjna
  • Macierzowa (wielokryterialna)
  • Alfabetyczna
  • Chronologiczna
  • Tematyczna
  • Dla różnych grupy odbiorców

Narzędzia

  • Narracja / storytelling
  • Call To Action – treść i miejsce w strukturze
  • Wireframing

Ćwiczenie

Zaprojektuj strukturę LP

Akcja schroniska dla zwierząt:
"Idzie zima, przygarnij zwierzaka!"

narracja + wireframing

 


15 minut + minuta na prezentację

PRZERWA

10 minut

Badanie Landing Page

  • Testy A/B i mierzenie konwersji
  • Heatmaps (kursor + kliki)
  • Nagrywanie zachowań użytkowników

E-commerce

Projektowanie IA

Elementy

  • Nawigacja
  • Kategorie
  • Wyszukiwarka
  • Nazwy i etykiety
  • Struktura informacji o produktach 

Narzędzia

  • Sortowanie kart (otwarte lub zamknięte)
  • Mapa strony
  • Inwentarz treści

Ćwiczenie

Zaprojektuj nawigację dla sklepu

sortowanie kart (otwarte)

 

 


15 minut + 10 minut badania

Badanie e-commerce

  • Testy A/B i mierzenie konwersji
  • Heatmaps (kursor + kliki)
  • Nagrywanie zachowań użytkowników
  • Testy używalności
  • Treejack

Aplikacje

i systemy enterprise

Projektowanie IA

IA w systemach enterprise

Architektura informacji

Interakcja

Grafika

Zwykle

Enterprise

Narzędzia

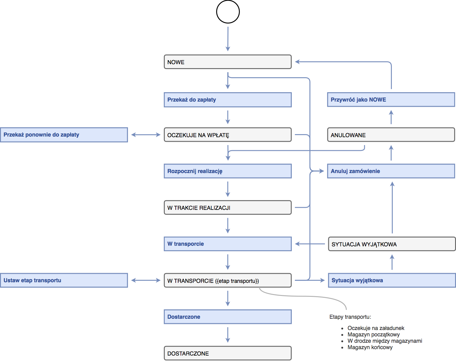
  • Object-Oriented UX
  • User flows

Ćwiczenie

Zaprojektuj aplikację do obsługi biletów na koncerty

obiekty + stany + akcje

 

 


15 minut + 1 minuta na prezentację

Badanie aplikacji i enterprise

  • Statystyki (analytics)
  • Testy A/B i mierzenie konwersji
  • Heatmaps (kursor + kliki)
  • Nagrywanie zachowań użytkowników
  • Testy używalności

​Minimum Desirable Product
Every product you release should be deligthful.

Mikołaj Pastuszko

Dzięki!

@mPastuszko

http://tiny.cc/juicy-ia

Juicy UX: Architektura Informacji w projektowaniu UX – warsztaty

By Mikołaj Pastuszko

Juicy UX: Architektura Informacji w projektowaniu UX – warsztaty

  • 1,177