Espressioni, Aritmetica

S1-309-pag064 

[4] 

(((14/7+5)/(39/13+4))+33/11)*(29-2*42/3)+(140/70-46/23)

S1-309-pag064 

[4] 

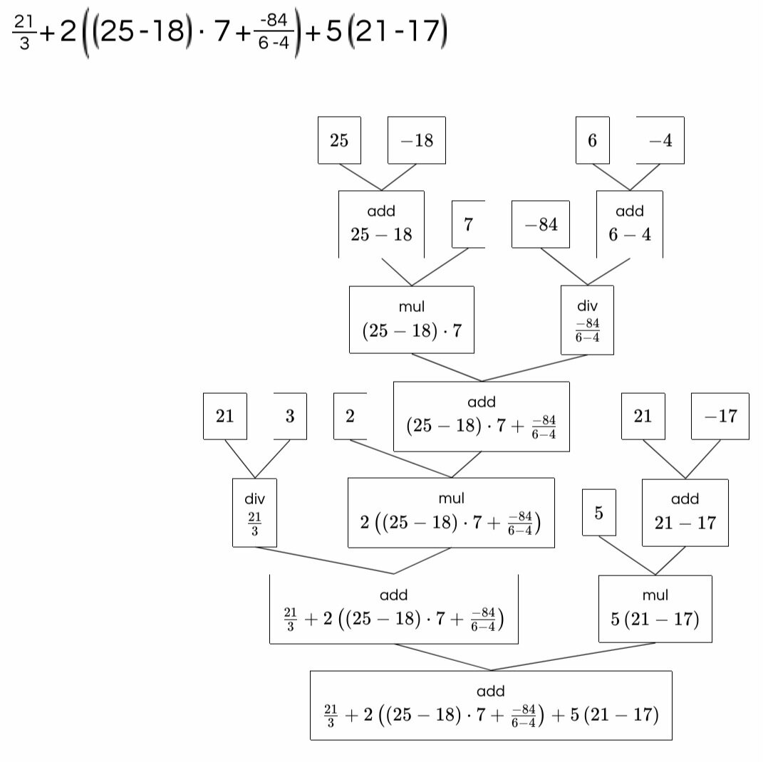
S1-310-pag064 

[41] 

S1-386-pag068

[2] 

S1-386-pag068

S1-386-pag068

22/(1+(5*3+9)/4+(1+(7*8+8)/8+23*2-(7*6-6-1))/5)

Espressioni - Classe prima

By professosaurus

Espressioni - Classe prima

  • 399