AXE 3
quoi de neuf ?
Vue globale
- 2 réunions avec l'équipe Médiéval
- 1 réunion avec l'équipe Antique
Prise de contact
Réalisations
- 1 CR & v0 du modèle conceptuel
- 1 CR & v0 du modèle conceptuel
- 1 fichier hypothèses
- 1 fichier hypothèses
Discussions
discuter
formaliser
Modèle médiéval
(objectifs)
reproduire les aires de chalandise des carrières (site -> carrière)
retrouver les sites d'utilisation des craies (carrière -> site).
Questions thématiques :
-> Spatiale : quel réseau de diffusion (réseau fluvial secondaire) ?
-> Chronologique : les mécanismes explicatifs varient-ils en fonction des périodes ?
-> Technique : les différences d'usage impactent-elles les aires de diffusion ?
Modèle médiéval
(schéma conceptuel & dictionnaire de données)

Modèle médiéval
(listes d'hypothèses)
| Acteur | Caractéristiques à prendre en compte | Hypothèses sur l’effet de ces caractéristiques | Valeur potentielle & chronologie | Sources/justificatifs historiques |
|---|---|---|---|---|
| Site d'utilisation | Aire d'influence | Hyp : plus on a d’influence, plus l’aire de chalandise est importante | ||
| Parties | Hyp : diversités des matériaux en fonction des parties du site | |||
| Propriétaire | Hyp 1 : selon s’il est laïc ou ecclésiastique, alors plus ou moins de pouvoir politique et de moyens financiers ? | |||
| Hyp 2 : le niveau de richesse minimise/augmente les contraintes liées à l’achat de pierre (distance et qualité) et le choix préférentiel de certains axes de circulation. | ||||
| Hyp 3 : le nombre de sites possédés joue sur ?? | ||||
| Hyp 4 : pouvoir politique qui permet de s’extraire de certaines contraintes ? | ||||
| Réutilisation | Hyp : les sites d’utilisation peuvent aussi être des sites d’extraction | |||
| ... | ... | ... | ... | ... |
Modèle médiéval
(données)
Données du modèle
-> localisation et typologie de bâtiments (générique / spécifique)
-> chronologie relative
-> chronologie spécifique
-> valeurs ou ordres de grandeur & comportements types
-> Dans un premier temps, paysage synthétique
Comparaison données historiques versus archéologiques
Modèle antique
(Objectifs)
- Trois hypothèses de diffusion (directe, colportage, marché : rôle des intermédiaires)
- Impact de la Seine sur la diffusion Nord/Sud
- Effet de barrière des "aires culturelles héritées"
Outil potentiel : Carte de probabilités d'aide à la prospection
Modèle antique
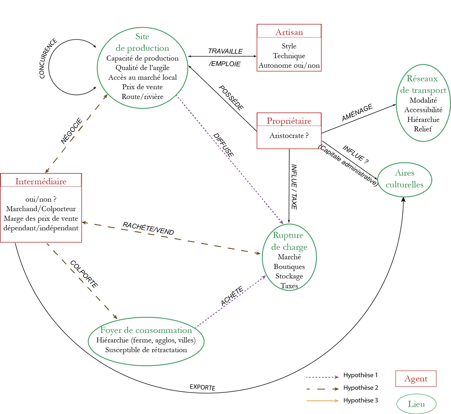
(schéma conceptuel & dictionnaire de données)

3 lieux :
site de production
foyer de consommation
rupture de charge
3/4 agents:
artisan
marchand
colporteur
propriétaire
Modèle antique
(listes d'hypothèses)
| Espace | Caractéristiques à prendre en compte | Hypothèses sur l’effet de ces caractéristiques | Valeur potentielle & chronologie | Sources/justificatifs historiques |
|---|---|---|---|---|
| Aires culturelles "héritées" | Peuple | A un effet (ou non) sur la diffusion. Elements de preuve contradictoires. | ||
| Foyer de consommation | Hiérarchie | Fermes ou villae agrégées/bourgade/ville (statut juridique - lieu de pouvoir) | changement de capitale adminsitrative avec retractation de la population (Lillebonne -> Rouen) ? |
|
| Centre de production | Qualité de l'argile |
Primordial pour la localisation | ||
| Type de production |
production courante ou bien de "prestige" = plus cher ? Diffusion plus large | |||
| Notoriété | Evolution de l'aire de diffusion | |||
| Combustible | Disponibilité et rareté potentielle du bois ? | |||
| Volume de production | = dumping ? | |||
| Concurrence |
Proximité d'autres ateliers |
|||
| Prix de vente | Possibilités de prix de vente (plus de productions = dumping, plus de qualité =plus cher). Inflation ? | |||
| ... | ... | ... | ... | ... |
Modèle antique
(Données)
Cartographie :
- Territoires administratifs des trois régions
- Points de rupture de charge
- Réseaux viaires et fluviaux (aux 2-4ème siècles)
- Foyers de peuplement (hiérarchisé et/ou surperficie)
- Localisation du corpus archéologique mobilisé
- géologie.
- Incertitude/complétude des sources :
- foyers de peuplement
- lieux de trouvailles et de fouilles
- réseaux
AXE 3 - presentation modèles 17 avril
By sebastien rey coyrehourcq
AXE 3 - presentation modèles 17 avril
- 970