Global Analytics on Tweets Sentiment
(GATS)
Under the Guidance of
Dr. Sunanda Gupta
Prateek Sharma
2011ECS19
Rajesh Kumar Pathak
2011ECS42
Sunny Kumar
2011ECS43


Introduction- GATS

- Acquiring Data
- Storage of Data
- Cleaning Data
- Sentiment Analysis
- Visualization
https://github.com/sunnykrGupta/Glob_AnalyticsFirst Phase - Acquiring Data

https://github.com/sunnykrGupta/Glob_Analytics
Fig. Tweet Data from Twitter
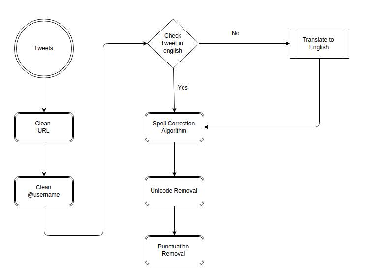
Second Phase - Understanding and Cleaning tweets

https://github.com/sunnykrGupta/Glob_Analytics
Fig. Tweet After Filter
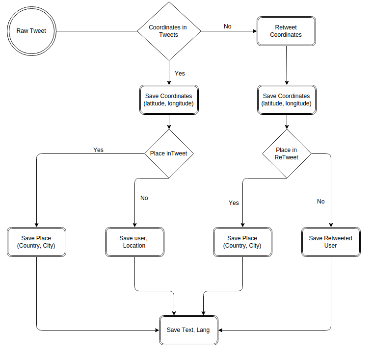
https://github.com/sunnykrGupta/Glob_AnalyticsThird Phase - Acquiring Geo-location Details

https://github.com/sunnykrGupta/Glob_Analytics
Fig. Tweet with Location Details
https://github.com/sunnykrGupta/Glob_AnalyticsFourth Phase - Prepare Data for processing

https://github.com/sunnykrGupta/Glob_AnalyticsFifth Phase - Sentiment Analysis of Tweet
- Each tweet is given a polarity by classification engine ranging values from [-1.0 to 1.0].
- We have given a positive label to those tweets whose polarity value is greater than or equal to [0.2], negative label to those tweets whose value is equal to or below [-0.10] , while values between [-0.10 : 0.2] is given neutral label.
- These are tuning parameter. It can be adjusted accordingly but will produce different results and Visualization will be changed accordingly.
- On the basis of results obtained we gave scoring to each country.
https://github.com/sunnykrGupta/Glob_AnalyticsSixth Phase - Visualization (Analytics)




- Plotting each tweet
- Density Plotting of Tweets
- Choropleth Concept
- Graphical Study
https://github.com/sunnykrGupta/Glob_AnalyticsTools and Technologies
- Twitter Streaming API as a source of data.
- Python for manipulating the data.
- MongoDB as the database.
- TextBlob library for processing textual data. It provides a simple API for diving into common natural language processing (NLP) tasks.
- R for visualizing the data as dots on map, choropleth and through graphs.



https://github.com/sunnykrGupta/Glob_AnalyticsIn this exploratory project, we have conducted some experiments on the Twitter data and presented results for sentiment analysis on Twitter. Sentiment analysis is a very wide branch for research. We plan ahead to improve our technique used for determining the sentiment value.
Sarcastic comments are the ones which are very difficult to identify. Tweets containing sarcastic comments give exactly opposite results owing to the mindset of the author. These are almost impossible to track. So it’s important to relate the interpretation with the context of the tweets. Also the use of native language combined with English usage is difficult to interpret.
Time efficiency is an important aspect where our project lags. Resolving tweets is most time consuming process because of api request limits. Exceeding certain parameter leads to blacklisted by geocoder service providers. We need a real time location resolving system to develop analytics more faster.
Conclusion
https://github.com/sunnykrGupta/Glob_AnalyticsReferences
1. htmlwidgets.org/showcase_leaflet.html
3. https://dev.twitter.com/docs/streaming-apis/parameters
5. http://api.mongodb.org/python/current/tutorial.html
7. https://developers.google.com/maps

https://github.com/sunnykrGupta/Glob_AnalyticsGlobal Analytics on Tweets Sentiments
By sunnykrgupta
Global Analytics on Tweets Sentiments
Global Analytics on Tweets Sentiments
- 906