
https://bit.ly/48ieXXv
Folien verfügbar im Web:
O.1
Orientierungshilfe
O.2

Digital bezahlen
eine Orientierungshilfe
O.3


O.4
Ziele
- Digitale Bezahlverfahren und Bezahlen mit Bargeld in Bezug auf Sicherheit, Komfort, Zuverlässigkeit und Verfügbarkeit vergleichen
- Die Verantwortlichkeiten für grösstmögliche Sicherheit beim Bezahlen diskutieren und Handlungsempfehlungen abgeben
Zurechnung von Pflichten und Folgen eines Verhaltens zu einer Person oder Organisation
O.5
Alltags-Situationen
[A] Rechnungen bezahlen
[B] Im Online-Marktplatz einkaufen
[C] Parkgebühr bezahlen
[A] Rechnungen bezahlen
A.1

[A] Rechnungen bezahlen
A.2
persönlich bei einer Poststelle

Empfänger muss für diese Dienstleistung bezahlen:
bis CHF 50.–: CHF 1.20
bis CHF 100.–: CHF 1.60
bis CHF 1000.–: CHF 2.35
Quelle: ombudscom.ch
A.3
[A] Vorteil E-Banking
E-Banking erleichtert es, die Übersicht über die eigenen finanziellen Verhältnisse zu bewahren

[A] QR-Rechnung bezahlen
A.4
mit E-Banking am eigenen Computer

A.5

762011623852957121700 : 97 =
7855789936628423935 Rest 5
Prüfziffer = 98 - 5 = 93
[A] QR-Rechnung bezahlen
IBAN prüfen
A.6
[A] QR-Rechnung bezahlen
mit Mobile Banking QR-Code scannen

Quelle: qrmodul.ch
A.7
[A] QR-Rechnung bezahlen
Neue QR-Rechnungen ab 22. November 2025
Quelle: qr-rechnung.net
Ab 22. November 2025 dürfen QR-Rechnungen nur noch strukturierte Adressen enthalten. Also Adressen mit separaten Feldern für Strasse, Hausnummer, Postleitzahl und Ort.

A.8
[A] Rechnungen mit eBill bezahlen
Quelle: zahlungsverkehr.org
eBill ist ein elektronisches Rechnungssystem in der Schweiz. Es wird von der SIX betrieben und von Schweizer Banken angeboten.


[E] Eigenverantwortung wahrnehmen
E.1
- PINs und Passwörter
- Apps (Programme) aktualisieren
- 2-Faktor-Authentifizierung (2FA)
- Ein- und Ausschalten von Geräten
Eigenverantwortung bezüglich der Nutzung digitaler Dienste ist immer ein Kompromiss zwischen Sicherheit und Komfort
[E] Eigenverantwortung wahrnehmen
E.2


PINs und Passwörter
-> alle mobilen Geräte (Tablet, Smartphone, usw.) wenn möglich mit 6-stelligen PINs und Fingerabdruck oder Gesichtserkennung schützen
-> PINs mit einfachen Zahlenmustern vermeiden (z.B. "9876", "235711")
-> Passphrasen anstelle von Passwörtern nutzen (z.B. "1Härdöpfel-2Chatze-3Franke")
-> Passwörter mit Bezug zu Personen, Orten oder Objekten vermeiden (z.B."OnkelFritz", "Matterhorn")
[E] Eigenverantwortung wahrnehmen
E.3


Apps (Programme) aktualisieren
-> Apps (Programme) auf PC, Laptop, Tablet und Smartphone) laufend aktualisieren
-> Aktualisierung immer über den entsprechenden "Store" (z.B. Play Store, App Store)
[E] Eigenverantwortung wahrnehmen
E.4


2-Faktor-Authentifizierung (2FA)
Quelle: verbraucherzentrale.de

-> bei allen Logins zu "heiklen" Inhalten (z.B. Finanzen, Marktplätze) unbedingt aktivieren
-> Login entweder im Browser oder mit der App, nie beides auf dem gleichen Gerät
[E] Eigenverantwortung wahrnehmen
E.5


Ein- und Ausschalten von Geräten
-> Geräte (PC, Laptop, Tablet, Smartphone) immer wieder einmal abschalten
-> Eingeschaltete Geräte nie unbeaufsichtigt lassen
-> Internet-Zugang (WLAN, mobile Daten) nur aktivieren, wenn man ihn wirklich braucht
[B] Im Online-Markplatz einkaufen
B.1


Beispiel: brack.ch
-> die Web-Adresse (z.B. "brack.ch") im Browser immer selbst eintippen
-> nie über die Google-Suche auf die Website des Marktplatzes gelangen
[B] Im Online-Markplatz einkaufen
B.2

[B] Im Online-Markplatz einkaufen
B.3

[B] Zahlungsarten
B.4

[B] Zahlungsarten: Kreditkarte
B.5

Mit "normalen" Kreditkarten kann man Geld bis zu einem bestimmten Kreditrahmen ausgeben. Der Kaufbetrag wird nicht sofort abgebucht, sondern das Kreditkartenkonto wird belastet.
Quelle: testsieger-konto.de
[B] Zahlungsarten: Kreditkarte
B.6

Quelle: giromatch.com
[B] Zahlungsarten: Prepaid-Kreditkarte
B.7
Prepaid-Kreditkarten sind nicht an ein Bankkonto gebunden. Man kann aber Geld vom Konto auf die Prepaid-Kreditkarte überweisen. Der Kaufbetrag wird sofort abgebucht, aber nur bei genügend grossem Guthaben.

[B] Zahlungsarten: Paypal
B.8
Paypal ist ein Zahlungsdienstleister. Der Verkäufer tritt die Schuld an Paypal ab, Paypal begleicht sie. Später zahlt der Käufer den geschuldeten Betrag an Paypal. Kreditkarten-Daten gelangen nicht zum Verkäufer.
[B] Zahlungsarten: Apple Pay
B.9
Apple Pay ist ein sicherer Bezahldienst. Er setzt ein Apple iPhone oder eine Apple Watch voraus. Im Gerät wird nur eine verschlüsselte, gerätespezifische Nummer gespeichert (ein "Token"), keine Kartennummern.

Quelle: kreditkarte.net
[C] Parkgebühr bezahlen
C.1
[C] Parkgebühr bezahlen ...
C.2
... und weitere Bezahlmöglichkeiten mit Twint
- Freunden Geld überweisen
- Bezahlen im Online-Shop
- Bezahlen an der Kasse
- Automatisierte Zahlungen
- Bargeld beziehen am Kiosk
[C] Das Twint-Dilemma auflösen
C.3
- Um einer Person gebührenfrei Geld überweisen zu können, muss diese ihre Handy-Nummer bekannt geben.
Wir müssen in der Twint-App den Betrag und die Handy-Nummer eingeben. - Geschäfte können einen QR-Code generieren. Wir müssen in der Twint-App nur den Betrag eingeben.
Das Geschäft zahlt aber für jede Transaktion eine Gebühr von 1.3%.

Das Geschäft stellt einen selbst erstellten VCard-QR-Code zur Verfügung.
Die Kundin/der Kunde fügt die Daten einmalig zu seiner Kontaktliste hinzu und muss in der Folge beim Bezahlen ebenfalls nur den Betrag eingeben.
Die Transaktionen sind gebührenfrei.
A. Plus:

Bäckerei Zürrer
[D] Vor- und Nachteile von Schweizer Zahlungsmitteln
D.1
Welches sind die Vor- und Nachteile von Kreditkarten, Debitkarten, Bargeld und Mobile-Payment-Apps?
[S] Verfügbarkeit, Zuverlässigkeit
S.1

[S] Verfügbarkeit, Zuverlässigkeit
S.2
Das Internet ist eine unzuverlässige Infrastruktur. Sie funktioniert nach dem Prinzip "tun was man kann" ("best effort").

Router
[S] Verfügbarkeit, Zuverlässigkeit
S.3
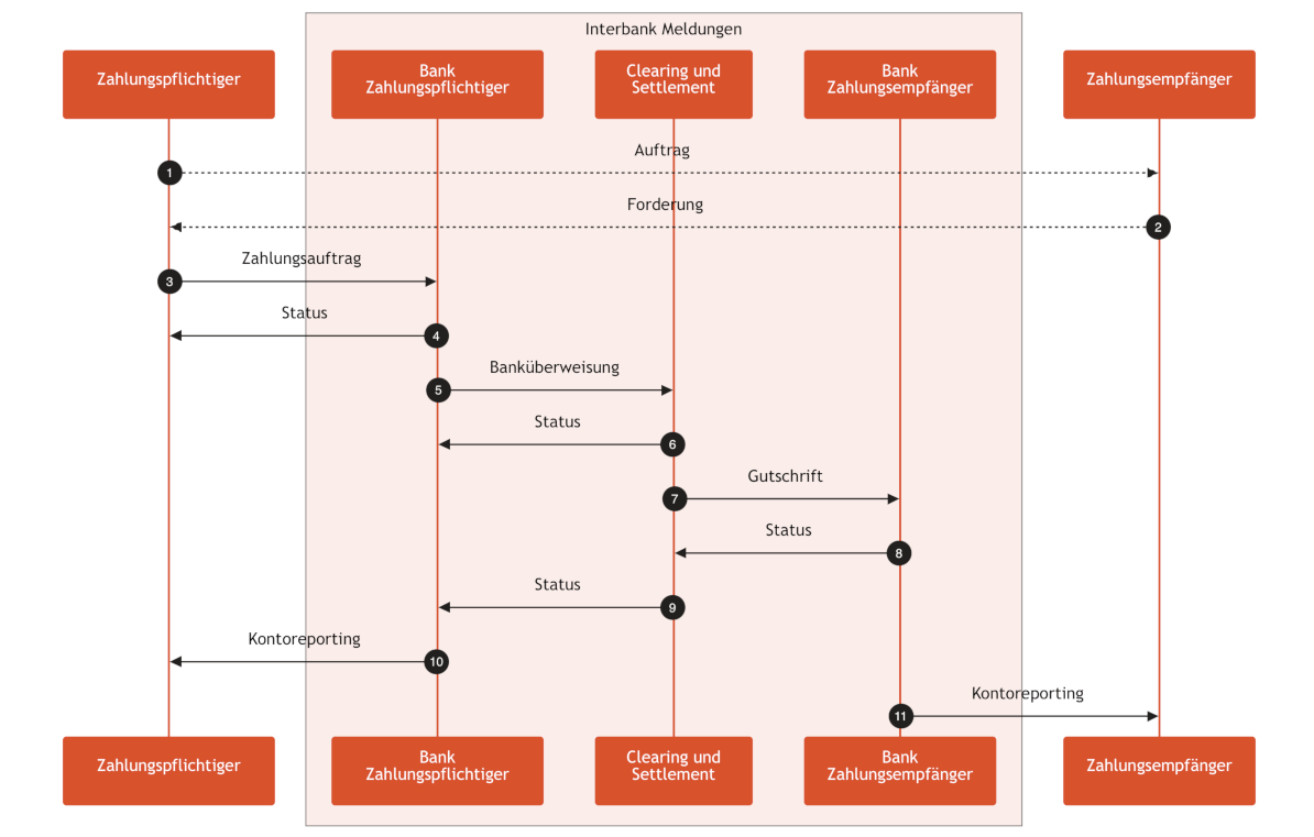
Allerdings erfolgt der Interbank-Zahlungsverkehr über ein separates zuverlässiges Netz.

DigitalerAlltag_Bezahlen
By Bruno Wenk
DigitalerAlltag_Bezahlen
- 153
