
Before 2016 March
-
Spaghetti Classic ASP + VB6
-
Spaghetti javascript + jQuery Antipatterns
-
No Domain (entities duplication, no aggregates....)
-
Business rules distributed between presentation and database
How to develop a new business feature?
Problems to resolve
- We can't increase the team ( In the working market there are a few Classic ASP and VB6 professional)
- Development speed (We are getting slower, We don't know all the rules or where to look for them....)
- Development problems (side effects, a lot of accidental complexity in new small features,...)
- We can't implement some features because they affect the platform availability
New architecture Requirements and restrictions
- Solve the problems
- Business can't stop
- Keep the same SEO on page and same semantic Urls
- Keep the same Tag System
- Increase performance
- The current team has to be able to maintain it
- There must are successfull implementations of this architecture in Spain
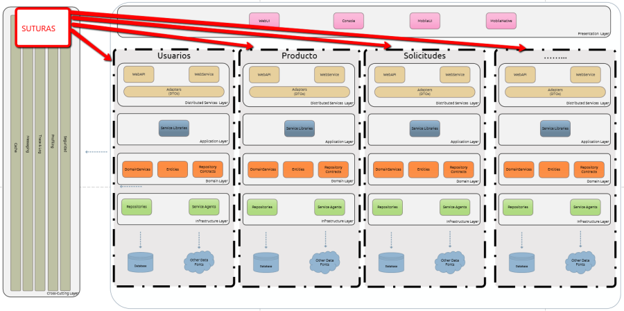
New Backend Arquitecture
- .Net DDD (https://confluence.schibsted.io/display/HAB/Arquitectura+.Net+Habitaclia)
- Monolith with sutures based on Service Libraries via Nuget (https://confluence.schibsted.io/pages/viewpage.action?pageId=45661615)
- Presentation Layer: MVC with ViewModels and Javascript DTOs

Monolith

Text
Monolith with sutures
Solved the problems and...
- Performance improvements (50%-70%)
- Development speed (from days to hours)
- Simple maintenance (from days to hours)
- Easy debugging of the entire system (the same as before)
- Easy monitoring (improved the previous with Glimpse, .Net profiler, Log4Net ....)
- Easy deployment (the same as before)
Discontinuous development between business projects
- 2016 - March: Deploy on m.habitaclia.com
- 2017 Jaunary: Deploy on "www" (ficha - cogemos el html de desktop y....")
- 2017 May: Deploy on "www" new frontend architecture
NAFEN
project

Too much files


why NAFEN?

Exhausting maintainability

why NAFEN?

.listainmuebles ul.on .publilistado .alertasObranueva {width:265px; height:170px; float:left; font-size:14px; -moz-border-radius:2px; -webkit-border-radius:2px; border-radius:2px;}
.listainmuebles ul.on .publilistado .alertasObranueva ul{overflow:hidden; line-height:20px; border-right:2px solid #f1f1f1;}
.listainmuebles ul.on .publilistado .alertasObranueva #alertaslistaheaderN{height:175px;}
.listainmuebles ul.on .publilistado .alertasObranueva #alertaslistaheaderN .text_alerta .tituloAlertaProm{font-size: 14px;display: block; color:#fff; font-weight:500; margin-left:16px;}
.listainmuebles ul.on .publilistado .alertasObranueva #alertaslistaheaderN .mensajeAlertas{height:115px; color:#fff!important;}
.listainmuebles ul.on .publilistado .alertasObranueva #alertaslistaheaderN .form_alerta input.inputfiltre{float:none; margin-left:6px;}
.listainmuebles ul.on .publilistado .alertasObranueva #alertaslistaheaderN .formAlerta .mailcheck {width:231px; font-size:10px; line-height:10px; padding:10px; margin:10px auto;}
.listainmuebles ul.on .publilistado .alertasObranueva .aviso_legal{width:80%; margin:5px auto; text-align:left;}
.listainmuebles ul.on .publilistado .alertasObranueva.loged #alertaslistaheaderN .form_alerta input.inputfiltre{float:none;}
.listainmuebles ul.on .publilistado .alertasObranueva.loged #alertaslistaheaderN .form_alerta input[type="checkbox"]{margin-left:8px;}
.listainmuebles ul.on .publilistado .alertasObranueva.loged #alertaslistaheaderN{padding-top:10px; height:165px;}
.listainmuebles ul.on .publilistado .alertasObranueva.loged #alertaslistaheaderN .text_alerta{color:#fff; font-size:11px; margin-left:16px;}
.listainmuebles ul.on .publilistado .alertasObranueva.loged #alertaslistaheaderN #id_guardar_FormAlerta{margin:0 auto;}
.listainmuebles ul.on .publilistado .alertasObranueva.loged .aviso_legal{width:80%; margin:5px auto; text-align:left;}
.listainmuebles ul.on .publilistado .alertasObranueva.loged .correcto{width:80%; height:100px!important;}
.listainmuebles ul.on .publilistado .alertasObranueva #alertaslistaheaderN .form_alerta label{font-size:12px; font-weight:normal!important; }
.listainmuebles ul.on .publilistado .alertasObranueva #alertaslistaheaderN .form_alerta input.boton{width:209px!important; display:block;}
.listainmuebles ul.on .alertasObranuevaExtend {width:980px; height:96px; float:left; font-size:12px; background:#e8e8e8; -moz-border-radius:3px; -webkit-border-radius:3px; border-radius:3px; margin-top:30px; margin-bottom:10px;}
.listainmuebles ul.on .alertasObranuevaExtend ul{ height:106px; background:#fff; overflow:hidden; position:relative;}
.listainmuebles ul.on .alertasObranuevaExtend #alertaslistaheaderN .text_alerta {float:left;display: inline; font-size: 12px; color:#555; margin-right:10px;}
.listainmuebles ul.on .alertasObranuevaExtend #alertaslistaheaderN .text_alerta .tituloAlertaProm{font-size: 12px;display: inline; color:#000; font-weight:bold; float:left;}
.listainmuebles ul.on .alertasObranuevaExtend #alertaslistaheaderN .text_alerta .comentarioalertas {display:none;}
.listainmuebles ul.on .alertasObranuevaExtend #alertaslistaheaderN .msgAlert .mensajeAlertas{ margin: 4px auto 4px auto ; height:45px;}
.listainmuebles ul.on .alertasObranuevaExtend #alertaslistaheaderN .msgAlert .mensajeAlertas h5{float:left; margin-right:8px;}
.listainmuebles ul.on .alertasObranuevaExtend #alertaslistaheaderN .aviso_legal { font-size:10px; float:left; line-height:11px; margin:0!important ;}
.listainmuebles ul.on .alertasObranuevaExtend #alertaslistaheaderN .creaalerta {width:350px;color:#fff;}
.listainmuebles ul.on .alertasObranuevaExtend #alertaslistaheaderN .crear-alerta { padding:16px;color:#fff; }
.listainmuebles ul.on .alertasObranuevaExtend #alertaslistaheaderN .crear-alerta .titulo { color:#fff; }
.listainmuebles ul.on .alertasObranuevaExtend #alertaslistaheaderN .crear-alerta input.botonalerta{color:#fff!important; border:none; padding:10px; width:115px;}
.listainmuebles ul.on .alertasObranuevaExtend #alertaslistaheaderN .crear-alerta input.normal{width:289px!important; border-radius:2px 0 0 2px; margin-left:0;}
.listainmuebles ul.on .alertasObranuevaExtend #alertaslistaheaderN .crear-alerta .rightalerta {width:424px;}
.listainmuebles ul.on .alertasObranuevaExtend #alertaslistaheaderN .crear-alerta .leftalerta {padding-right:0px!important;}
.listainmuebles ul.on .alertasObranuevaExtend #alertaslistaheaderN .mailcheck {width:350px;}
.listainmuebles ul.on .alertasObranuevaExtend.loged #alertaslistaheaderN .crear-alerta input.botonalerta{float:left; padding:12px; width:167px; }
.listainmuebles ul.on .alertasObranuevaExtend.loged #alertaslistaheaderN .aviso_legal { font-size:11px; float:left; line-height:11px; margin:5px 5px 0 0!important ;}
.listainmuebles ul.on .opciones .callto{float:right; width:150px; margin-right:10px;}
.listainmuebles ul.on .opciones .callto .boton {color: #fff;width: 100%;font-size: 14px;font-weight: normal; display:none;}
.listainmuebles ul.on .opciones .tipologias{float:left; width:280px;}
.listainmuebles ul.on .opciones .tipologias table{ width:100%;}
.listainmuebles ul.on .opciones .tipologias span{float:left; text-align:left;}
.listainmuebles ul.on .opciones .tipologias table td{white-space: nowrap; padding:3px;}
.listainmuebles ul.on div .img{ display:block; height:280px;}
.listainmuebles ul.on div .img img{height:290px;width:475px; border:none; box-shadow:none; }
.listainmuebles ul.on .foto{ margin-left: 0px; width: 475px; display: block;}
.listainmuebles ul.on li .datos{font-size: 12px; width: 430px;High speciphicity

why NAFEN?


!important
HTML disordered, poor semantic

why NAFEN?

<html>
<head>...</head>
<body>
<div id="content">
...
</div>
<div id="ajaxContent">
...
<div id="footer_nuevo"></div>
<div id="header_n">
<a href="#"></a>
</div>
</div>
...
</body>
</html>HTML5

HTML5

<div>
<div>
<div>
<div>
<div>
<div>
<div>
<div>
<nav>
<header>
<main>
<section>
<aside>
<footer>
<article>
HTML5

<a href="www.habitaclia.com"
target="_blank">Home</a>
<a href="#js-contact"
target="_self">Contactar</a>
<a href="#">Descartar</a>
<a href="javascript:void(0);">
Compartir
</a><a href="www.habitaclia.com"
target="_blank">Home</a>
<a href="#js-contact" target="_self">
Contactar
</a>
<button type="button">Descartar</button>
<button type="button">Compartir</button>e.preventDefault();
HTML5

<html>
<head>...</head>
<body>
<header>
<nav>...</nav>
</header>
<main>
<section class="summary">
<h1>Title<h1>
<article class="location">
<h4>Location description</h4>
</article>
<article id="js-feature-container">
<h4 class="hidden">Main features</h4>
<ul class="feature-container">
<li class="feature">
<strong>200</strong> m<sup>2</sup>
</li>
</ul>
</article>
<aside class="contact-top"></aside>
</section>
<section class="detail">
<h2 class="hidden">Information detail</h2>
<article>
<h3 id="js-detail-description-title">Detail description title</h3>
<p>...</p>
</article>
</section>
</main>
<footer>
...
</footer>
</body>
</html>HTML5

https://validator.w3.org/#validate_by_input
W3C Markup Validator
https://developer.mozilla.org/en-US/docs/Web/HTML/Element
HTML elements description
ITCSS

ITCSS


SPECIFICITY


section.summary#js-summarystyle="color:blue;"ITCSS


by Harry Roberts https://csswizardry.com/
ITCSS


by Harry Roberts https://csswizardry.com/
font, colors definitions
mixins and functions
normalize styles, box-sizing
HTML elements (h1, a, span...)
OOCSS
specific UI components
utilities and helper classes
ITCSS

// 1. Settings
@import '01_settings/colors';
@import '01_settings/globals';
// 2. Tools
@import '02_tools/mixins';
@import '02_tools/animations';
// 3. Generic
@import '03_generic/normalize';
// 4. Elements
@import '04_elements/base';
@import '04_elements/forms';
// 5. Objects
@import '05_objects/grid-responsive';
@import '05_objects/oocss';
@import '05_objects/fonts';
// 6. Components
@import '06_components/shared';
@import '06_components/buttons';
@import '06_components/forms';
@import '06_components/icon';
@import '06_components/header';
@import '06_components/detail';
@import '06_components/fleximages';
@import '06_components/home';
@import '06_components/similars';
@import '06_components/ads';
@import '06_components/live';
@import '06_components/footer';
@import '06_components/tooltipster';
@import '06_components/legacy';
@import '06_components/modallegacy';
@import '06_components/widemedia';
@import '06_components/elperiodico';
// 7.Utilities
@import '07_utilities/modifiers';
@import '07_utilities/print';// 1. Settings
$hab-orange: #f60;
$hab-orange-hover: lighten($hab-orange, 10%);
$hab-orange-hover-dark: darken($hab-orange, 5%);
$font-family: 'Ubuntu', sans-serif, Arial, Helvetica;
$font-family-2: 'Molengo', sans-serif, Arial, Helvetica;// 2. Tools
@mixin truncate($truncation-boundary) {
max-width: $truncation-boundary;
white-space: nowrap;
overflow: hidden;
text-overflow: ellipsis;
}
@function z($name) {
@if index($z-indexes, $name) {
@return (length($z-indexes) - index($z-indexes, $name)) + 1;
} @else {
@warn 'There is no item "#{$name}" in this list; choose one of: #{$z-indexes}';
@return null;
}
}// 3. Generic
body {
margin: 0;
}
article, aside, details,
figcaption, figure, footer,
header, main, menu,
nav, section, summary {
display: block;
}// 4. Elements
h1{
font-size: $font-size-extralarge;
font-weight: $font-weight-light;
line-height: 1em;
margin: 1em 0 0.3em 0;
@include media($tablet, max) {
font-size: $font-size-large-s;
}
}
h2{
font-size: $font-size-large;
font-weight: $font-weight-light;
line-height: 1em;
margin: 1em 0;
@include media($tablet, max) {
font-size: $font-size-medium;
}
}// 5. Objects
.bg-orange{
background: $hab-orange;
}
.w-100{
width: 100%;
}
.hidden{
position:absolute;
left:-10000px;
top:auto;
width:1px;
height:1px;
overflow:hidden;
}// 6. Components
header {
@extend .no-select;
@include transition(transform 200ms ease-in-out);
z-index: z('header');
width: 100%;
height: 56px;
display: block;
position: fixed;
top: 0;
will-change: transform;
.max-1440{
padding: 0 16px;
}
}
.head-main {
z-index: z('header-main');
position: relative;
height: 56px;
display: inline-block;
font-size: $font-size-normal-s;
}// 7. Utilities
.hide-tablet{
@include media($tablet, max) {
display: none!important;
}
}
@media print {
.head-main{
display:none;
}
.head-second{
display:none;
}
}


ITCSS

ITCSS

https://developer.mozilla.org/en-US/docs/Web/CSS/Specificity
Specificity explanation
https://jonassebastianohlsson.com/specificity-graph/
Specificity Graph Generator
SASS


SASS
$hab-orange: #f60;
$hab-orange-hover: lighten($hab-orange, 10%);
$hab-orange-hover-dark: darken($hab-orange, 5%);
.bg-orange{
background: $hab-orange;
}.bg-orange{
color: #ff6600;
}
SASS
.button-underline{
border-bottom: 3px solid transparent;
border-radius: 0;
&.active{
border-bottom: 3px solid $hab-orange;
}
a{
color:$white;
}
}.button-underline{
border-bottom: 3px solid transparent;
border-radius: 0;
}
.button-underline.active{
border-bottom: 3px solid #ff6600;
}
.button-underline a{
color: #fff;
}
SASS
@mixin media($width, $type: min) {
@media only screen and (#{$type}-width: $width) {
@content;
}
}
.button-underline{
border-bottom: 3px solid transparent;
@include media($tablet,min){
&:hover{
border-bottom: 3px solid $hab-orange;
}
}
}.button-underline{
border-bottom: 3px solid transparent;
}
@media only screen and (min-width: 728px){
.button-underline:hover{
border-bottom: 3px solid $hab-orange;
}
}
SASS
@function z($name) {
@if index($z-indexes, $name) {
@return (length($z-indexes) - index($z-indexes, $name)) + 1;
} @else {
@warn 'There is no item "#{$name}" in this list; choose one of: #{$z-indexes}';
@return null;
}
}
$z-indexes: ("modal","wide-share","wide-title","wide-over","wide-media","overlay","live","tooltip","nav-fixed","header-main","contact-top","header-second","header","menu","selectores","solicitud","favorite","main","cover");
.wide-media{
z-index: z('wide-media');
}.wide-media{
z-index: 15;
}
SASS
what we won?

SASS
Less weight


SASS
Code simplification


SASS
Easy mantenance


SASS
Only 1 css


SASS


JavaScript



- Actualmente todos los scripts de www dentro de la carpeta Desktop
- Un bundle por página, además de Layout y Periodico
- Los bundles se definen en el gulpfile.js
JavaScript


gulpfile.js
JavaScript

Como incluir un bundle en la vista

JavaScript
Ejemplo módulo: modulo-ejemplo.js

JavaScript
Ejemplo módulo: EjemploVista.cshtml
La definición de este objeto se debe hacer antes de la inclusión del script del módulo

JavaScript
Guía completa de estilo y buenas prácticas de JS en:
https://confluence.schibsted.io/pages/viewpage.action?pageId=45660974
SVG sprite

SVG sprite

Scalable Vector Graphics (SVG) is an XML-based vector image format for two-dimensional graphics with support for interactivity and animation. The SVG specification is an open standard developed by the World Wide Web Consortium (W3C) since 1999.
SVG sprite advantage

- Scalable (not lose quality)
- Vectorial (less weight)
- Make them animated
- Content can be crawled and indexable by Google
SVG sprite

<main id="ficha" class="w-100 curve-top pointer-events-none gtmproductdetail" data-gtmname="comprar-vivienda-barcelona" data-gtmid="9368002482117-premium" data-gtmbrand="9368-1-Norvet" data-gtmcategory="comprar-vivienda/apartamento/barcelona/barcelones/barcelona" data-gtmvariant="eixample-sagrada_familia" >
<section id="js-fav" class="fav pointer-events-none">
<div class="ellipse-container">
<svg role="img" title="curve" class="ellipse" viewBox="0 0 640 28.9" preserveAspectRatio="none">
<use xlink:href="//www.habitaclia.com/dotnet/content/icon/dist/src_504911268000000000.svg#ico-curve" />
</svg>
</div>
<div class="fav-div w-100 bg-white">
<div class="max-1440">
<h2 class="hidden">Favorito y comentario</h2>
</div>
</div>
<div class="fav-heart bg-white pointer-events-all">
<a id="linkFavorito" class="fav-heart-link abs-center addfavimg jq-tooltip tooltipstered" href="https://www.habitaclia.com/hab_usuarios/ajax/favoritos.asp?Source=i&codEmp=9368&codOfi=1&codInm=2482117&lang=E&clave=B0E3WBSY&Action=addAlInm" rel="nofollow" title="Añadir favorito">
<div class="abs-center ">
<svg class="ico abs-center ico-fav" role="presentation">
<use xlink:href="//www.habitaclia.com/dotnet/content/icon/dist/src_504911268000000000.svg#ico-heart-02" />
</svg>
</div>
Añadir a favoritos
</a>
</div>
</section>
Results

Charge view complete



OLD vs NEW (first time)
Charge view complete

OLD vs NEW (second time)


Pagespeed Test

OLD vs NEW


Pagespeed Test

OLD vs NEW


...and Analytics?

A mite increase of leads paring Product Details View with Leads (+0,10%)
7/06/2017 - 12/06/2017
8/06/2016 - 13/06/2016

NAFEN
project
NAFEN Project
By Adrià Velardos
NAFEN Project
- 245