FOSUN Presentation
2016-08-31


Technology Agenda


- Great performances
- State-of-the-art technology
- High scalabilty at very low cost
- Least amount of maintenance needed
- Everything is a module, is abstracted and pluggable
- Focus on web security and security in general
- Continuous integration, deployment and delivery
- White-labeling, customization and localization
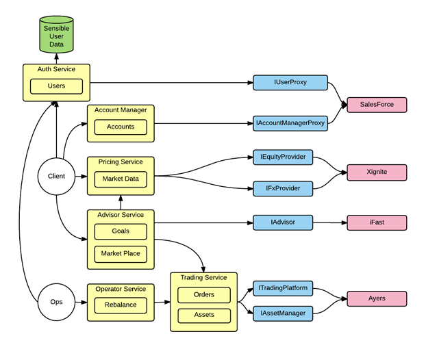
High level architecture



Hosting Design & Choices


- Entirely cloud-based (Amazon Web Services and Azure)
- Easy to switch (ex: Amazon Web Services to Aliyun)
- Microservice architecture
- Auto-scaling based on demand using Cloud PAAS
- Microservices deployed and scaled independently
portability and localization


- Front-end has a card system which enables us to port things very easily according to the country or business requirements
- Our back-end is white-labelled by default and is used across our different products
- An emphasis on flexibility has been made so that it is very easy for us to implement new features and functionalities
8 Securities Api gateways


- All our microservices have an documented API Gateway
- The API Gateways have been designed so that it is very easy for any developer to consume the APIs
- This enables us to easily integrate with other businesses.
FOSUN presentation
By Ambroise Couissin
FOSUN presentation
- 173