Presentations
Templates
Features
Teams
Pricing
Log in
Sign up
Log in
Sign up
Menu
Infrastructure overview
Inrfastructure as a Code
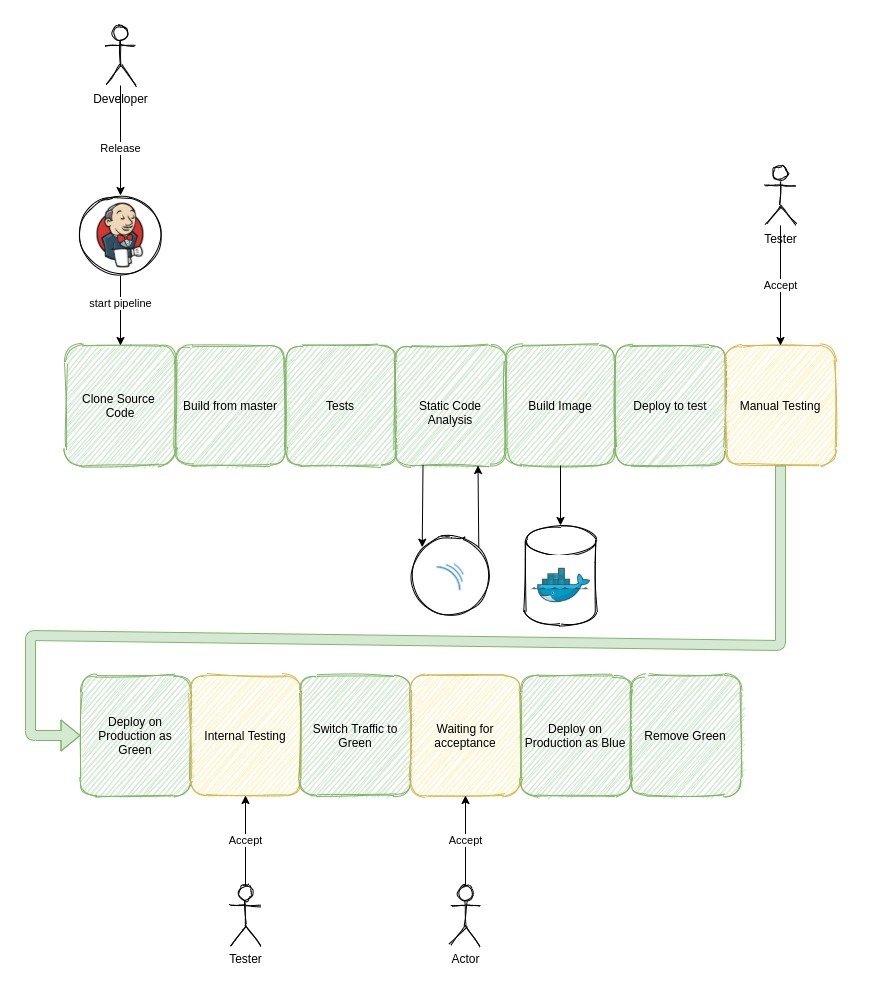
CICD Development process
CICD Deployment process
Architecture overview
Example - tracking service
popc
By andipansa
Made with Slides.com
popc
316
andipansa
More from
andipansa