A path to AGI

Beyond Words and Towards
an Architecture of Reliable AI Reasoning

 

WHO AM I?

Armağan Amcalar
CEO @ Coyotiv GmbH
CTO @ OpenServ, CTO @ Neol

       dashersw            dashersw

Manually Coded
ON GITHUB

Products
Built with AI

Vibe-Coded
ON GITHUB

dashersw

How do Humans learn?
How did we evolve society?
Where does Machine Learning come from?

 

Glad you asked!

dashersw

AGI isn't a monumental leap.

AGI is an emergent property.

dashersw

Large Language Models aren't AGI.

dashersw

They are a complex statistical model for predicting the next word after a given series of words.

dashersw

Let's take a step back.

dashersw

Intelligence

Ability to learn, adapt, reason, solve problems, plan and comprehend complex ideas.


perception, abstraction, logic, understanding, learning, memory, critical thinking,
and problem-solving

dashersw

imitate intelligence with next-token prediction

CAN YOU OR HOW DO YOU

dashersw

HOW DOES ONE
CATCH A BALL?

dashersw

Visual Processing
Occipital lobe processes visual information.

Movement Planning
Parietal lobe and premotor cortex plan movement.

Execution of Movement
Primary motor cortex sends signals to muscles.

Coordination and Balance
Cerebellum ensures smooth movement.

Sensory Feedback
Somatosensory cortex adjusts grip.

https://training.seer.cancer.gov/module_anatomy/unit5_3_nerve_org1_cns.html
vectorized by Jkwchui, CC BY-SA 3.0, via Wikimedia Commons

dashersw

If the human brain’s
distributed structure can yield general intelligence,
why can’t a sufficiently advanced multi-agent system
achieve the same?

dashersw

EMERGENCE,
Emergent Behavior and Complex Systems

dashersw

Atoms form molecules, molecules form cells,
cells form organisms

each level exhibits new, emergent properties.

dashersw

If emergent properties in nature can lead to life and consciousness, couldn’t the emergent behaviors of MULTI-AGENT SYSTEMS lead to AGI?

dashersw

dashersw

dashersw

dashersw

GESTALT

The whole is greater than the sum of its parts

dashersw

GESTALT

individual agents working together can achieve far more than they could separately.

coordinated actions lead to emergent behavior and intelligence.

dashersw

Technically speaking...

dashersw

We are scraping the surface of GPT-5 or Claude 4.5 Sonnet

dashersw

We need to understand and develop what reasoning means.

dashersw

Memory, insights, habits

dashersw

specialization

English is obnoxiously ambiguous.

dashersw

Relation Meaning Example compounds Paraphrase
for purpose or intended use coffee cup, shower gel, travel pillow, tooth brush, baby food cup for coffee
of possession, belonging dog owner, company car, family home, student card owner of a dog
in / at / on location or context office chair, garden party, kitchen sink, street light light in the street
made of / from material or composition stone wall, silk tie, wood floor, iron gate, paper cup wall made of stone
used in / during temporal or situational context winter coat, rain boots, summer camp, wedding ring coat used during winter
caused by source or agent of action wind damage, storm surge, mosquito bite, earthquake victim damage caused by wind
about / concerning topic or theme history book, math lesson, news report, war story book about history
contains / consists of content water bottle, sugar packet, gas tank, oil drum bottle containing water
produces / provides source or origin chicken farm, apple tree, honey bee, cotton plant tree that produces apples
by means of / using instrument hand tool, steam engine, water pump engine driven by steam
against / toward adversative or target mosquito spray, ant repellent, war effort spray against mosquitoes

No morphological differentiator for
 NOUN + NOUN PAIRS​

dashersw

tokens as morphological markings for ENCODING semantics

English N+N Turkish Suffix Encoded meaning
bookcase kitaplık -lık/-lik/-luk/-lük container/place for X
key holder anahtarlık -lık container/holder for X
ash tray küllük -lük receptacle for X
summer house yazlık -lık for season/purpose X
milk man sütçü -cı/-ci/-cu/-cü person dealing in/selling X
fish monger balıkçı -çı person dealing in/selling X
toy shop oyuncakçı -çı seller/place associated with X
Turkish language Türkçe -ce/-çe language/style of X
class mate sınıfdaş -daş/-taş fellow sharing X

dashersw

what if English isn't the best language to prompt AI agents?

Here is a realistic Prompt example:

dashersw

dashersw

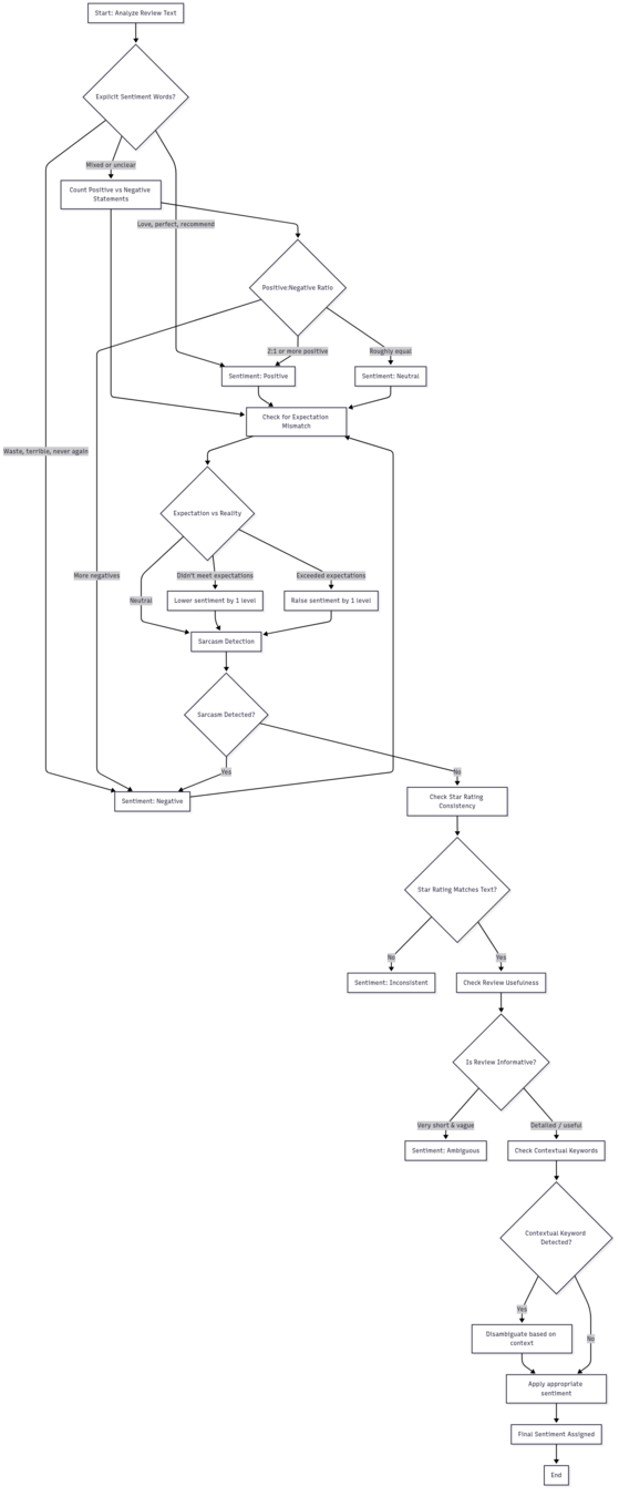
You are a product review analyzer for an e-commerce platform like Amazon. Your task is to analyze customer reviews and assign a sentiment label based on nuanced heuristics. Your goal is not only to detect surface-level positivity or negativity, but also to weigh intent, intensity, and relevance.

 

Follow these rules and decision-making heuristics carefully:

 

General Tone

  • If the reviewer explicitly uses words like “love,” “perfect,” “highly recommend”, assign Positive.

  • If the review uses phrases like “waste of money,” “terrible,” “never again”, assign Negative.

  • If the review is mixed (e.g. “great quality but too expensive”), proceed to Rule 2.

 

Aspect Balance

  • If both positive and negative aspects are mentioned, count the number of positive vs. negative statements.

  • If positives outnumber negatives by 2:1 or more, assign Positive.

  • If negatives dominate, assign Negative.

  • If roughly equal, assign Neutral.

 

dashersw

Expectation vs. Reality

  • If the reviewer says the product didn’t meet expectations (e.g., “I thought it would be bigger”), and expresses disappointment, reduce sentiment by one level (Positive → Neutral, Neutral → Negative).

  • If expectations were exceeded (e.g., “wasn’t expecting much, but it impressed me”), increase sentiment by one level.

 

Sarcasm Detection

  • If a sentence sounds positive but is followed by a contradiction or negative outcome (e.g., “Just great—it broke in two days”), treat it as Negative.

  • Use sarcasm cues like “yeah, right,” or overly formal praise for mundane items.

 

Star Rating Override

  • If a reviewer gives a high star rating but the text is clearly negative, label it as Inconsistent.

  • If the star rating matches the review text, you may use it to confirm your label.

dashersw

Review Usefulness

  • If the review is very short (e.g., “Good.” or “Don’t buy.”), and lacks context, assign Ambiguous.

  • If it includes usage experience, comparisons, or detailed pros and cons, treat it as Informative, and apply the above rules.

Keywords That Change Sentiment Context

  • Words like “cheap” can be either positive (“cheap and works well”) or negative (“feels cheap”). Check surrounding context before deciding.

  • “Fast” is positive for delivery, neutral for product speed, and negative if used in degradation (“stopped working fast”).

 

Output Format:

Review: [original review text here]

Sentiment: [Positive / Negative / Neutral / Ambiguous / Inconsistent]

Reasoning: [brief explanation of rule path followed]

 

You are expected to analyze like a human would, with judgment, pattern recognition, and contextual understanding.

Can you imagine All the possible paths?

dashersw

Attention is all you need

Attention is your friend

Attention is your enemy

Attention needs attention

dashersw

Is the context window too long?

or too short?

or too ambiguous?

or too focused?

or misleading?

dashersw

Introducing

dashersw

BRAID

Bounded Reasoning Architecture for Inference and Decisions

dashersw

dashersw

flowchart TD
    A[Start: Analyze Review Text] --> B{Explicit Sentiment Words?}
    B -->|Love, perfect, recommend| S1[Sentiment: Positive]
    B -->|Waste, terrible, never again| S2[Sentiment: Negative]
    B -->|Mixed or unclear| C[Count Positive vs Negative Statements]

    C --> D{Positive:Negative Ratio}
    D -->|2:1 or more positive| S1
    D -->|More negatives| S2
    D -->|Roughly equal| S3[Sentiment: Neutral]

    C --> E[Check for Expectation Mismatch]
    S1 --> E
    S2 --> E
    S3 --> E

    E --> F{Expectation vs Reality}
    F -->|Didn't meet expectations| L1[Lower sentiment by 1 level]
    F -->|Exceeded expectations| L2[Raise sentiment by 1 level]
    F -->|Neutral| G[Sarcasm Detection]

    L1 --> G
    L2 --> G

    G --> H{Sarcasm Detected?}
    H -->|Yes| S2
    H -->|No| I[Check Star Rating Consistency]

dashersw

    I --> J{Star Rating Matches Text?}
    J -->|No| S4[Sentiment: Inconsistent]
    J -->|Yes| K[Check Review Usefulness]

    K --> L{Is Review Informative?}
    L -->|Very short & vague| S5[Sentiment: Ambiguous]
    L -->|Detailed / useful| M[Check Contextual Keywords]

    M --> N{Contextual Keyword Detected?}
    N -->|Yes| O[Disambiguate based on context]
    O --> P[Apply appropriate sentiment]
    N -->|No| P

    P --> Q[Final Sentiment Assigned]

    S1:::positive
    S2:::negative
    S3:::neutral
    S4:::inconsistent
    S5:::ambiguous
    Q --> End[End]

dashersw

How do you measure success?

Benchmark results

on GSM-8k and GSM-HARD

dashersw

dashersw

GSM-8K

dashersw

GSM-HARD

Benchmark results

on SCALE MULTICHALLENGE

dashersw

How does it compare to

Chain of thought?

dashersw

  • Chain of Thought (CoT):
    • A stream of consciousness.
    • Still operates in ambiguous natural language.
    • Linear and prone to logical drift.
  • BRAID:
    • An executable blueprint.
    • Operates on a formal, machine-readable structure.
    • Handles conditional logic and non-linear paths reliably.

dashersw

what if questions

dashersw

what if English isn't the best language to prompt these agents?

dashersw

what if you come up with the next what if question?

dashersw

THANK YOU!

Armağan Amcalar
  dashersw

A Path to AGI: Beyond Words and Towards an Architecture of Reliable AI Reasoning

By Armağan Amcalar

A Path to AGI: Beyond Words and Towards an Architecture of Reliable AI Reasoning

We’ve taught machines to speak — now it’s time to teach them to reason. Modern AI systems can generate beautiful language, yet they often fail to think with the same precision they express. The real frontier lies beyond words — in designing architectures that make reasoning reliable, transparent, and reproducible. The next leap in AI will come not from larger models, but from a more sophisticated architecture of communication. By replacing ambiguous prompts with a clear Process-as-Code framework, using flowchart-based logic as a blueprint, we can create agents that follow structured reasoning paths, make consistent decisions, and act autonomously with confidence. Join us to explore how the future of AI will be defined not by size, but by structure — and how we can engineer systems that don’t just talk intelligently, but think intelligently.

  • 294