Yum & RPM
Distribusjon av programvare med
BLUG Last Thursday 2014-08-28

Gisle Sælensminde
- Programmerer
- Jobbet i Vizrt siden 2012
Bård Aase
- Programmerer
- Jobbet i Vizrt siden 2009
- Internasjonal programvareleverandør
- Markedsledende på TV-grafikkteknologi
- Hovedkontor i Bergen

Timeline
- Adactus startet i Trondheim
- 2009: Vizrt kjøper Adactus
- 2011: Utviklingen av Mobilize flytter til Bergen
- 2012: Nytt team etableres
- 2013: Release 2.4, 2.5 og 3.0 (VMEO)
- 2014: Release 3.1 (Viz One Publisher)
StructuredAnnotationType whoWhereWhat = Mpeg7Util.getWhoWhereWhat(mpeg7);
if(whoWhereWhat != null) {
if(whoWhereWhat.getWhatObject() != null
&& !whoWhereWhat.getWhatObject().isEmpty()
&& whoWhereWhat.getWhatObject().get(0).getName() != null
&& !whoWhereWhat.getWhatObject().get(0).getName().isEmpty()) {
metadata.add(new ItemsMpeg7Data("What Object:",whoWhereWhat.getWhatObject().get(0).getName().get(0).getString()));
}
if(whoWhereWhat.getWhatAction() != null
&& !whoWhereWhat.getWhatAction().isEmpty()
&& whoWhereWhat.getWhatAction().get(0).getName() != null
&& !whoWhereWhat.getWhatAction().get(0).getName().isEmpty()) {
metadata.add(new ItemsMpeg7Data("What Action:",whoWhereWhat.getWhatAction().get(0).getName().get(0).getString()));
}
if(whoWhereWhat.getWhere() != null
&& !whoWhereWhat.getWhere().isEmpty()
&& whoWhereWhat.getWhere().get(0).getName() != null
&& !whoWhereWhat.getWhere().get(0).getName().isEmpty()) {
metadata.add(new ItemsMpeg7Data("Where:",whoWhereWhat.getWhere().get(0).getName().get(0).getString()));
}
if(whoWhereWhat.getWhen() != null
&& !whoWhereWhat.getWhen().isEmpty()
&& whoWhereWhat.getWhen().get(0).getName() != null
&& !whoWhereWhat.getWhen().get(0).getName().isEmpty()) {
metadata.add(new ItemsMpeg7Data("When:",whoWhereWhat.getWhen().get(0).getName().get(0).getString()));
}
if(whoWhereWhat.getWho() != null
&& !whoWhereWhat.getWho().isEmpty()
&& whoWhereWhat.getWho().get(0).getName() != null
&& !whoWhereWhat.getWho().get(0).getName().isEmpty()) {
metadata.add(new ItemsMpeg7Data("Who:",whoWhereWhat.getWho().get(0).getName().get(0).getString()));
}
if(whoWhereWhat.getWhy() != null
&& !whoWhereWhat.getWhy().isEmpty()
&& whoWhereWhat.getWhy().get(0).getName() != null
&& !whoWhereWhat.getWhy().get(0).getName().isEmpty()) {
metadata.add(new ItemsMpeg7Data("Why:",whoWhereWhat.getWhy().get(0).getName().get(0).getString()));
}
if(whoWhereWhat.getHow() != null
&& !whoWhereWhat.getHow().isEmpty()
&& whoWhereWhat.getHow().get(0).getName() != null
&& !whoWhereWhat.getHow().get(0).getName().isEmpty()) {
metadata.add(new ItemsMpeg7Data("How:",whoWhereWhat.getHow().get(0).getName().get(0).getString()));
}
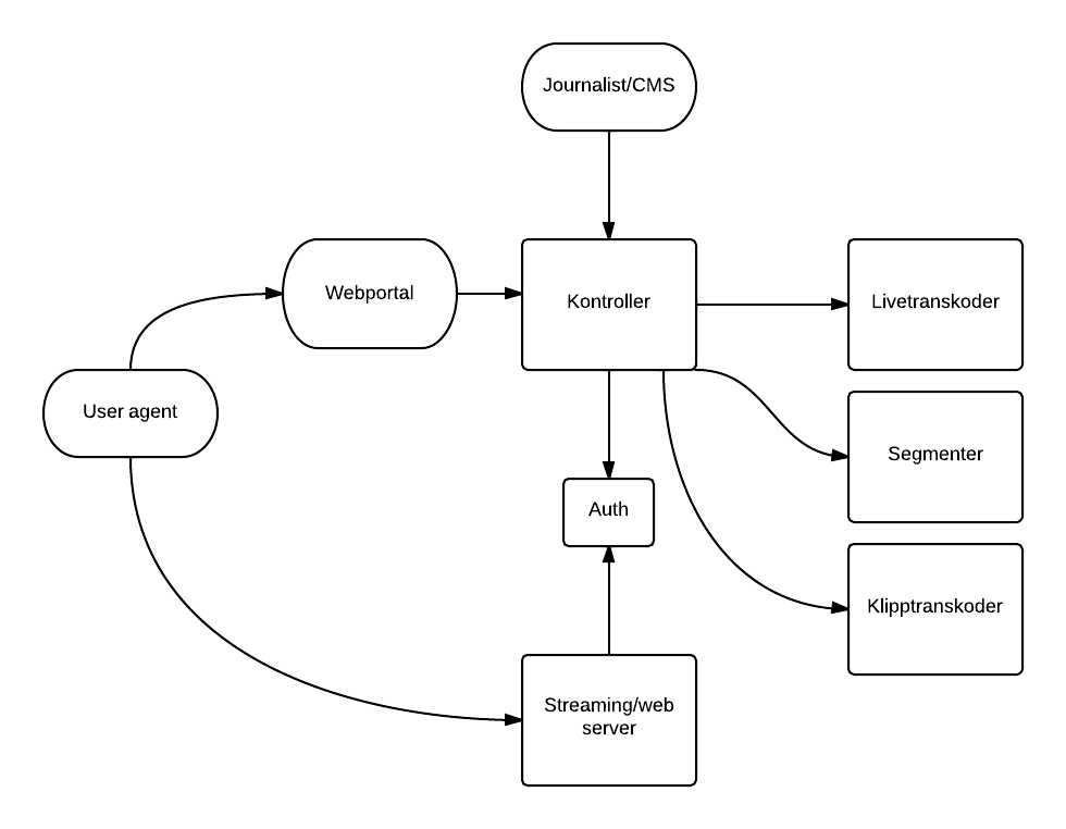
}Viz One Publisher
-
Administrasjon og publisering av video
-
Transkoder videoer for publisering til web
-
Transkoder videoer for live publisering til web
-
Device adaptation - finner ut hvilken device som kontakter oss, sender video på riktig format, slik som HLS, RTSP, RTMP, HDS, HTML5 etc.
-
Også brukt som generell transkoder av mange kunder.

Systemoversikt

Script basert installasjon
- ~ 2000 linjer BASH
- Ingen håndtering av avhengigheter
- Alle systemer måtte ha hele platformen installert
- Ingen oppgraderingssti
- Hvis noe gikk galt under installasjonen måtte en starte helt på nytt.
RPM
- Verifiserer og dokumenterer avhengigheter
- Gjør avinstallasjon, reinstallasjon og oppgradering mulig
- Digitalt signerte pakker
- Mulighet til å verifisere systemtilstand
Overgangen
- Lang vei fra script til RPM
- Måtte kartlegge alle avhengigheter
- Service scripts måtte lages
- Byggesystemer
Avhengigheter for kontrolleren


Avhengigheter for transkoderen
Yum
- Tilfredstiller avhengigheter
- Installerer avhengigheter i riktig rekkefølge
- Sentralt lager
- Sjekker de digitale signaturene på pakkene
- Oppdateringer
Du får ikke
- Håndterer ikke avhengigheter på tvers av systemer
- Yum og RPM hjelper deg ikke med konfigurasjon
RPM SPEC
%define api_ver 1
%define bugfix_ver 0
Name:vizrt-vizremux
Version:3.2.0
Release:0%{?snapshot}
Summary:A library built around FFMpeg for muxing and demuxing.
Group:media/editing
License:proprietary
URL:http://hg.vizrt.internal/hg/vmed/vizremux
%define reponame vizremux
Source0:%{reponame}.tar
BuildRoot: %{_tmppath}/%{name}-%{version}-%{release}-root
BuildRequires:gcc-c++
BuildRequires:gcc
BuildRequires:ffmpeg-devel >= 2.1.1
BuildRequires:openssl-devel
%description
A library built around FFMpeg for muxing and demuxing.Header og pakkebeskrivelse
%package devel
Summary: Header files, libraries and development documentation for %{name}.
Group: Development/Libraries
Requires: %{name} = %{version}-%{release}
Requires: ffmpeg-devel >= 2.1.1
Requires: openssl-devel
%description devel
This package contains the header files, static libraries
and development documentation for %{name}. If you like to develop
programs using %{name}, you will need to install %{name}-devel.
%package static
Summary: Static libraries for %{name}.
Group: Development/Libraries
Requires: %{name}-devel = %{version}-%{release}
%description static
This package contains the static libraries for %{name}. If you like
to develop programs and link statically with %{name}, you will need to
install %{name}-static.Subpackages
Tilretteleggingsfasen
%prep
%setup -q -n %{reponame}%build
./waf configure --prefix=%{_prefix} --lib_version=%{api_ver}.%{bugfix_ver}
./waf build
./waf --checkallByggefasen
%install
rm -rf %{buildroot}
./waf install --destdir=%{buildroot}Installasjonsfasen
%clean
rm -rf %{buildroot}
%post -p /sbin/ldconfig
%postun -p /sbin/ldconfig
Opprydding
Filspesifikasjon
%files
%defattr(-,root,root,-)
%{_libdir}/libvizremux.so.*
%files static
%defattr(-,root,root,-)
%{_libdir}/libvizremux.a
%files devel
%defattr(-,root,root,-)
%{_includedir}/*
%{_libdir}/libvizremux.soChangelog
%changelog
* Wed Mar 19 2014 Bård Aase <baa@vizrt.com> - 2.5.20
- Fixed bug with overlapping captions when compositing (MODS-2407)
* Mon Mar 10 2014 Anders Rein <are@vizrt.com> - 3.0.1
- Bumped vizremux versionLage Yum repositorie
$ cp my_awesome_app-1.0-1.rpm /sti/til/repo
$ createrepo --database /sti/til/repoAutomatisering
- Automatisk bygging hver gang kildekoden endres
- Pakker bygges på virtuell maskin som startes fra snapshot
- Henter alle bygg-avhenigheter med Yum
- Ferdige pakker lastes automatisk opp i internt repositorie
Release
- Velger ut bestemt versjon fra utviklingsrepo
- Pakken signeres automatisk og lastes opp til offisiellt repositorie
Yum & RPM
By Bård Aase
Yum & RPM
- 3,143