Intro to Algorithms

A Practical Introduction to Algorithms

slides.com/bgando/intro-to-algorithms

What is an algorithm?

Why should you care?

What will we cover today?

1. Estimate generally how fast an algorithm is.

2. Use some techniques to optimize certain types of algorithms.

3. Get comfortable with recursion.

4. Implement a couple sorting and searching algorithms.

5. Understand the difference between Divide & Conquer and Dynamic Programming.

6. Learn about the pros and cons of the Greedy technique.

7. Cover a recursive brute force algorithm.

 

That's A LOT!

You won't be able to complete all the exercises during class time, but I encourage you to take these home, practice and share your solutions with me!

Time Complexity

What makes an algorithm fast?

Time Complexity

Space Complexity

How much memory is used?

How many primitive operations are executed?

...with respect to input size

...and assuming worst case scenarios

                                @BIANCAGANDO
                            

Problem:

Given a list of hotels, return the price range of hotels in a given search result.

 

                                @BIANCAGANDO
                            
                                @BIANCAGANDO
                            

Problem:

Given a list of hotels, return the price range of hotels in a given search result.

 

                                @BIANCAGANDO
                            
                                @BIANCAGANDO
                            

Let's write an algorithm to do the job!

We'd expect that the more data we have, the longer it will take to figure out the min and max required for the range

However, as our dataset grows, the cost can grow really fast or slow!

                                @BIANCAGANDO
                            
var hotels = [
    {price: 200, brand: 'Estin'},
    {price: 50, brand: 'Best Eastern'},
    ...
    ...
    {price: 175, brand: 'Radishin'}
]

Approach 1: compare all numbers to one another

                                @BIANCAGANDO
                            
var hotels = [
    {price: 200, brand: 'Estin'},
    {price: 50, brand: 'Best Eastern'},
    ...
    ...
    {price: 175, brand: 'Radishin'}
]
200 50 ... 175
200 sdfa
50 adfa
...
175

How many comparisons were made?

Approach 1: compare all numbers to one another

                                @BIANCAGANDO
                            
var hotels = [
    {price: 200, brand: 'Estin'},
    {price: 50, brand: 'Best Eastern'},
    ...
    ...
    {price: 175, brand: 'Radishin'}
]
# of hotels (n) 3 5 10 100
# Ops 9 15 100 1000

We call this n^2, where n is the number of hotels. As n grows, the amount of work increases at that rate

As our data grows, how much does our work increase?

Approach 1: compare all numbers to one another

                                @BIANCAGANDO
                            
var hotels = [
    {price: 200, brand: 'Estin'},
    {price: 50, brand: 'Best Eastern'},
    ...
    ...
    {price: 175, brand: 'Radishin'}
]
200 50 ... 175
Max? 200
Min?

How many comparisons were made?

We consider this 2n because as the data grows, the amount of work increases by 2.

Approach #2: Track min & max

                                @BIANCAGANDO
                            
var hotels = [
    {price: 50, brand: 'Best Eastern'},
    ...
    ...
    {price: 175, brand: 'Radishin'},
    {price: 200, brand: 'Estin'}
]

//How about if we knew the list was already sorted?

How many comparisons were made?

Approach #3: Sorted List

                                @BIANCAGANDO
                            
# of Operations Algorithm
n^2 compare all numbers
2n Find min and max numbers
2 Sorted list, find first and last
                                @BIANCAGANDO
                            
Big-O, name # of Operations Algorithm
O(n^2), quadratic n^2 compare all numbers
O(n), linear 2n Find min and max numbers
O(1), constant 2 Sorted list, find first and last
Name constant logarithmic linear quadratic exponential
Notation O(1) O(logn) O(n) O(n^2) O(k^n)

SUPER FAST

SUPER SLoooooW

                                @BIANCAGANDO
                            

SUPER FAST

SUPER SLoooooW

                                @BIANCAGANDO
                            
Name constant logarithmic linear quadratic exponential
Notation O(1) O(logn) O(n) O(n^2) O(k^n)

Text

Native Methods & JS Expressions

SUPER FAST

SUPER SLoooooW

//What are some simple, native JS 
//methods/expressions/operations?
                                @BIANCAGANDO
                            
Name constant logarithmic linear quadratic exponential
Notation O(1) O(logn) O(n) O(n^2) O(k^n)

Text

Calculating Time Complexity

SUPER FAST

SUPER SLoooooW

What do we do if we have multiple expressions/loops/etc?
                                @BIANCAGANDO
                            
Name constant logarithmic linear quadratic exponential
Notation O(1) O(logn) O(n) O(n^2) O(k^n)

Text

Calculating Time Complexity

SUPER FAST

SUPER SLoooooW

//What about O(logn)?
                                @BIANCAGANDO
                            
Name constant logarithmic linear quadratic exponential
Notation O(1) O(logn) O(n) O(n^2) O(k^n)

 Complexity of Common Operations

Complexity Operation
O(1) Running a statement
O(1) Value look-up on an array, object, variable
O(logn) Loop that cuts problem in half every iteration
O(n) Looping through the values of an array
O(n^2) Double nested loops
O(n^3) Triple nested loops
                                @BIANCAGANDO
                            

Given what we have discovered about time complexity, can you guess how we can calculate space complexity?

Space Complexity

                                @BIANCAGANDO
                            

Time complexity of an algorithm signifies the total time required by the program to run to completion. The time complexity of algorithms is most commonly expressed using the big O notation.

 

Big O notation gives us an industry-standard language to discuss the performance of algorithms. Not knowing how to speak this language can make you stand out as an inexperienced programmer.

 

Did you know there are other notations that are typically used in academic settings? Learn more here.

                                @BIANCAGANDO
                            

The complexity differs depending on the input data, but we tend to weigh the worst-case.

 

We graph the performance of our algorithms with one axis being the amount of data, normally denoted by 'n' and the other axis being the amount of time/space needed to execute completely.

 
                                @BIANCAGANDO
                            

 

 

 

 

 

 

 

 


Worst-case scenario, dropping any non-significant operations or constants.

Big 'O' Notation

                                @BIANCAGANDO
                            

Break Time!

What is the TC?

var countChars = function(str){
    var count = 0;

    for(var i = 0; i < str.length; i++) {
        count++;
    }
    
    return count;
};

countChars("dance");

countChars("walk");
                                @BIANCAGANDO
                            
var countChars = function(str){

    return str.length;

};

countChars("dance");

countChars("walk");


// How much more work would it take 
// to get the length of 1 million 
//char string?
                                @BIANCAGANDO
                            

What is the TC?

What is the TC?

var myList = ["hello", "hola"];

myList.push("bonjour");

myList.unshift();


//calculate the time complexity for the 
//native methods above (separately)
                                @BIANCAGANDO
                            

Faster Algorithms!

Time Complexity?

                                @BIANCAGANDO
                            

We can do better!

                                @BIANCAGANDO
                            

Your Turn

                                @BIANCAGANDO
                            

Solution

                                @BIANCAGANDO
                            

Memoization

Memoization: caching the value that a function returns

const factorial = (n) => {
    // Calculations: n * (n-1) * (n-2) * ... (2) * (1)
    return factorial;
}

factorial(35);
                                @BIANCAGANDO
                            

Memoization

Memoization: caching the value that a function returns

const factorial = (n) => {
    // Calculations: n * (n-1) * (n-2) * ... (2) * (1)
    return factorial;
}

factorial(35);

factorial(36); // factorial(36) = factorial(35) * 36;
                                @BIANCAGANDO
                            

Exercise 1

                                @BIANCAGANDO
                            

Memoization

Exercise 2

                                @BIANCAGANDO
                            

Exercise 3

                                @BIANCAGANDO
                            

Solutions

                                @BIANCAGANDO
                            

Recursion

RECURSION

Recursion is simply when a function calls itself; however it doesn't stop there.

                                @BIANCAGANDO
                            

WHY RECURSION?

Elegant solutions to keep your code D.R.Y.

Expected CS knowledge

 
var callMe = function() {
  callMe();
  callMe();
  callMe("anytime");
};
                                @BIANCAGANDO
                            
                                @BIANCAGANDO
                            

Call Stack Game

1. Push called Fn on stack.

2. Execute Fn body.

until...

... another fn is called:

     Pause the current execution and start at step 1.

... a return is hit:

     Pop the current Fn off the stack.

     Resume executing the previous Fn.

 

 

 

 

var callMe = function() {
  callMe();
  callMe();
  callMe('anytime');
};
                                @BIANCAGANDO
                            

What is this doing?

var tracker = 0;
var callMe = function() {
  tracker++
  if (tracker === 3) {
      return 'loops!';
  }
  callMe('anytime');
};

Call Stack Game

                                @BIANCAGANDO
                            

1. Push called Fn on stack.

2. Execute Fn body.

until...

... another fn is called:

     Pause the current execution and start at step 1.

... a return is hit:

     Pop the current Fn off the stack.

     Resume executing the previous Fn.

 

 

 

 

Recursion in 4 Steps

var callMyself = function() {

  if() {
    // base case
    return;
  } else {
    // recursive case
    callMyself();
  }
    
  return;
};

1. Identify base case(s).

2. Identify recursive case(s).

3. Return where appropriate.

4. Write procedures for each case that bring you closer to the base case(s).

                                @BIANCAGANDO
                            

LOOPING

                                @BIANCAGANDO
                            

FACTORIAL WITH LOOP

                                @BIANCAGANDO
                            

FACTORIAL WITH LOOP

function computeFactorial(num) {
  var result = 1;

  for(var i = 2; i <= num; i++) {
    result *= i;
  }

  return result;
}
results *= 2;
results *= 3;
results *= 4;
results *= 5;

If we call computeFactorial(5), then the loop will run:

What pattern do you notice?

                                @BIANCAGANDO
                            

WITH RECURSION

                                @BIANCAGANDO
                            

LOOP TO RECURSION

                                @BIANCAGANDO
                            

RECURSIONS vs LOOPS

Recursion can always be implemented as a loop, but in some situations, believe it or not, it is simpler to use recursion

ES6 offers TCO, which allows some functions to be called without growing the call stack.

Read more here and here.

 

Tail-Call

Optimization

 
                                @BIANCAGANDO
                            

COMMON PATTERNS

FOR RECURSION

  • Wrapper Functions

  • Accumulators

                                @BIANCAGANDO
                            

WRAPPER FUNCTIONS

                                @BIANCAGANDO
                            

ACCUMULATORS

                                @BIANCAGANDO
                            

EXERCISE

                                @BIANCAGANDO
                            

SOLUTION

                                @BIANCAGANDO
                            

Exercise

                                @BIANCAGANDO
                            

Solution

                                @BIANCAGANDO
                            

Divide and Conquer

Binary Search

Binary Search

Search for a value in a sorted array by cutting the side of the search area in half.

 

 

                                @BIANCAGANDO
                            

Linear Search

Linear Search

Search for a value in an array by checking each value in order.

 

 

                                @BIANCAGANDO
                            

Exercise 1

                                @BIANCAGANDO
                            

Exercise 2

                                @BIANCAGANDO
                            

Divide and Conquer

0. Recognize base case

1. Divide: Break problem down during each call

2. Conquer: Do work on each subset

3. Combine: Solutions

Recursive calls to a subset of the problem

                                @BIANCAGANDO
                            

Naive Sorts

Keep looping and comparing values until the list is sorted

Divide & Conquer Sorts

Recursively divide lists and sort smaller parts of list until entire list is sorted

 

 

Bubble Sort

Insertion Sort

Selection Sort

Mergesort

Quiksort

Comparison Sorts

                                @BIANCAGANDO
                            

BUBBLE SORT

Bubble Sort

Loop through an array, comparing adjacent indices and swapping the greater value to the end

                                @BIANCAGANDO
                            

MERGESORT

Merge Sort

Recursively merge sorted sub-lists.

                                @BIANCAGANDO
                            

The merge step takes two sorted lists and merges them into 1 sorted list.

 

Concept: Merging Lists

 

9

10

27

38

43

82

X

X

X

X

X

X

X

                                @BIANCAGANDO
                            
                                @BIANCAGANDO
                            

Pseudocode: Merge Routine

 
merge(L,R)
                                @BIANCAGANDO
                            

Concept: Merge Sort

Step 1:

Divide input array into 'n' single element subarrays

                                @BIANCAGANDO
                            

Step 2:

Repeatedly merge subarrays and sort on each merge

Concept: Merge Sort

                                @BIANCAGANDO
                            

Concept: Merge Sort

interactive visualizations here

https://www.youtube.com/watch?v=XaqR3G_NVoo

                                @BIANCAGANDO
                            

Pseudocode: Merge Sort

mergeSort(list)
  base case: if list.length < 2, return
  break the list into halves L & R
  Lsorted = mergeSort(L)
  Rsorted = mergeSort(R)
  return merge(Lsorted, Rsorted)

  
                                @BIANCAGANDO
                            

Text

Pseudocode: Merge Sort

mergeSort(list)
  initialize n to the length of the list

  base case is if n < 2, just return

  initialize mid to n/2

  left = left slice of array to mid - 1

  right = right slice of array mid to n - 1

  mergeSort(left)
  mergeSort(right)

  merge(left, right)
                                @BIANCAGANDO
                            

Text

Simplified Analysis

 
mergeSort(list)
  initialize n to the length of the list

  base case is if n < 2, just return

  initialize mid to n/2

  left = left slice of array to mid - 1

  right = right slice of array mid to n - 1

  mergeSort(left)

  mergeSort(right)

  merge(left, right, a)

  
    

constant

 

N/A

linear

n/2

 O(n*logn)

 
                                @BIANCAGANDO
                            
                                @BIANCAGANDO
                            

Exercise 1 - Bubblesort

                                @BIANCAGANDO
                            

Exercise 2 - MergeSort

                                @BIANCAGANDO
                            

Solution - Bubblesort

                                @BIANCAGANDO
                            

Solution - Mergesort

                                @BIANCAGANDO
                            

Greedy Algorithms

Text

                                @BIANCAGANDO
                            

Text

                                @BIANCAGANDO
                            
                                @BIANCAGANDO
                            

Greedy Approach

Greedy algorithms always make the locally optimal choice!

                                @BIANCAGANDO
                            

Locally Optimal Solution

                                @BIANCAGANDO
                            

Locally Optimal Solution

Total: 3 + 4 + 2 + 3 + 4

16!

                                @BIANCAGANDO
                            

Locally Optimal Solution

Total: 12

                                @BIANCAGANDO
                            

You are the banker in Monopoly with your family who has lost many of the game pieces so you only have bills in these denominations: 

$5 $10 $25

 

You need only pay out your family in the least number of bills possible so you don't run out before the game is over. Write a function that calculates the least number of bills required for any given dollar amount that is divisible by 5.

 

                                @BIANCAGANDO
                            

Greedy Approach

Write a function, makeChange, that returns the least number of coins that add up to that amount.

 

coin values: 5, 10, 25

 

input: 40 , output: 3 (25, 10, 5)

input: 35, output 2 (25, 10) 

Exercise

                                @BIANCAGANDO
                            

Greedy Approach

Write a function, makeChange, that returns the least number of coins that add up to that amount.

 

coin values: 5, 10, 25

 

input: 40 , output: 3 (25, 10, 5)

input: 35, output 2 (25, 10) 

SOLUTION

                                @BIANCAGANDO
                            

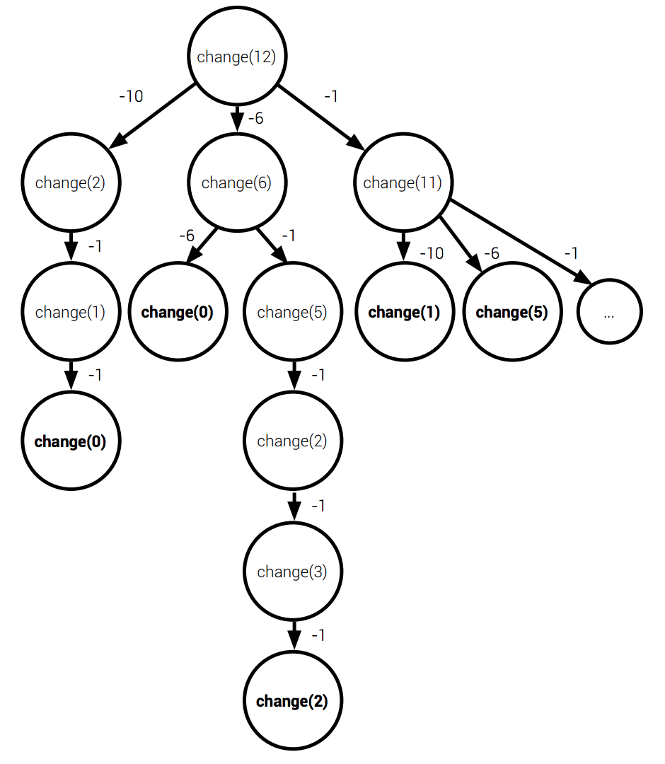
Would these values work with your greedy solution?

coin values: 1, 6, 10

input: 12

Greedy Approach:

Always subtract the largest coin possible from the current amount.

 

 

const makeChange = (coins, amount) => {
  coins.sort((a, b) => b - a);
  let coinTotal = 0;
  let i = 0;
  while (amount > 0) {
    if (coins[i] <= amount) {
      amount -= coins[i];
      coinTotal++;
    } else {
      i++;
    }
  }
  return coinTotal;
};

makeChange([1, 6, 10], 12);
                                @BIANCAGANDO
                            

Would these values work with your greedy solution?

coin values: 1, 6, 10

input: 12

Algorithmic Correctness

Does your algorithm correctly solve the problem?

 

 

const makeChange = (coins, amount) => {
  coins.sort((a, b) => b - a);
  let coinTotal = 0;
  let i = 0;
  while (amount > 0) {
    if (coins[i] <= amount) {
      amount -= coins[i];
      coinTotal++;
    } else {
      i++;
    }
  }
  return coinTotal;
};

makeChange([1, 6, 10], 12);
                                @BIANCAGANDO
                            

Brute Force Algorithms

Brute Force Approach:

Calculate every single combination possible and keep track of the minimum.

 

 

                                @BIANCAGANDO
                            

BRUTE FORCE

Dynamic Programming

                                @BIANCAGANDO
                            

DYNAMIC PROGRAMMING

                                @BIANCAGANDO
                            

DYNAMIC PROGRAMMING

Dynamic Approach:

Cache values to avoid repeated calculations

 

 

                                @BIANCAGANDO
                            

DYNAMIC PROGRAMMING

DP Qualities:

Optimal Substructure (tends to be recursive)

Overlapping Subproblems

 

DP vs Divide & Conquer

 

DP Approaches:

Top Down (recursive) vs Bottom Up (iterative)

 

 

                                @BIANCAGANDO
                            

Top- Down Memoization

Bottom-Up Iterative

                                @BIANCAGANDO
                            

Memoization + Recursive Approach

                                @BIANCAGANDO
                            

Exercise

                                @BIANCAGANDO
                            

Solution

Introduction to Algorithms

By Bianca Gandolfo

Introduction to Algorithms

WIP

  • 32,908