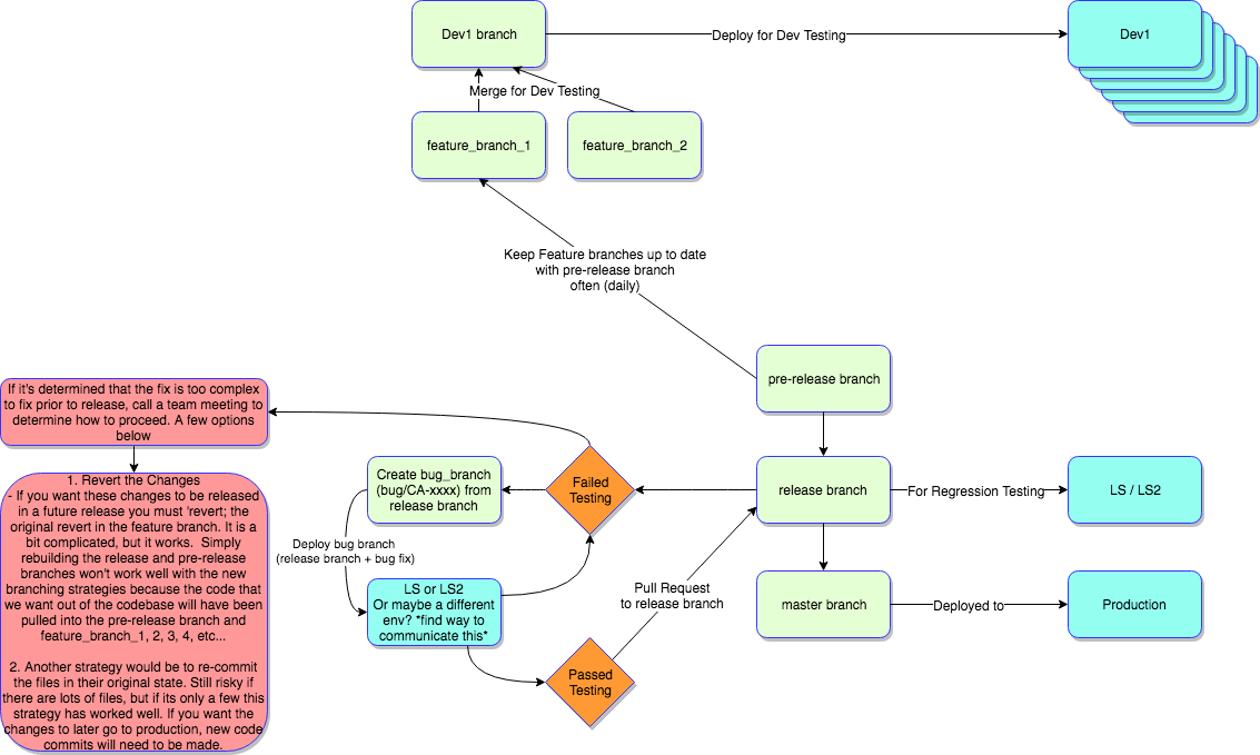
Club Automation Release Train

No longer create branches from master

Create branches from pre-release

Unless it is a Hotfix!

What if we find a bug in Regression Testing

deck

By Butch Mayhew

deck

  • 630