The golden days of Cosmology:
A ~five parameter Universe
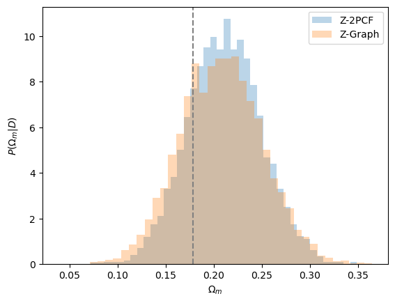
\Omega_m
\Omega_b
\Omega_\Lambda
A_s
n_s
Initial Conditions
Dynamics
Dark energy
Dark matter
Ordinary matter
Amplitude initial density field
Scale dependence

z \approx 1100
(46 billion light years)






P(\mathcal{C}|\,\,\,\,\,\,\,\,\,\,)

?
(C from 6D to 16D)
The DESI galaxy survey
~ 10 Million galaxies

1. Point cloud generation

Cosmological parameters
+ Stochasticity initial conditions

\delta = \frac{\rho - \bar{\rho}}{\bar{\rho}}
t = 380,000 \: \mathrm{years}

\delta = \red{F}(\delta_i)
Linear
2. Parameter estimation


Early Universe
~linear

Gravity
Late Universe
Non-linear
Credit: S. Codis+16

Non-Guassianity
Second moment not optimal

\delta = \frac{\rho - \bar{\rho}}{\bar{\rho}} << 1
\delta >> 1





P(\mathcal{C}|\mathrm{GNN}(G))
\mathcal{L} = - \frac{1}{N} \sum_i \log\left(P(\theta|\mathrm{GNN}(G))\right)
(r_{ij}, \theta_{ij}, \phi_{ij})
G(r_\mathrm{max})
Input
Output
Rotation and translation Invariant



Current Issues
- Why is 2pcf performing better? Try to predict 2pcf
- Scaling up! Right now using 5000 objects, would like to scale to ~100_000 / 1M
- Graph aggregations seem silly
- Can it really extract all the information there is? i.e. voids
deck
By carol cuesta
deck
- 425