learning to
Troubleshoot WordPress
by Carrie Dils
carriedils.com • @cdils
Fort Worth WordPress Meetup • 5/20/14
I'm gonna teach you to fish

what we'll talk about
Troubleshooting Basics
- where/how to start
- common problems
- editing your site files
Troubleshooting for developers
- syntax
- styles
- debugging
- speed & performance
Troubleshooting has been my greatest teacher as a developer.
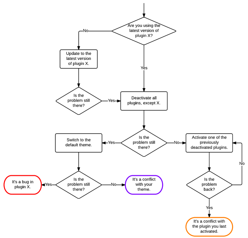
Troubleshooting Basics
what do you do when something doesn't work?
Troubleshooting basics:
starting with the right steps

Uh, is it plugged in?
Does the problem still exist?

bonus tip for multi-user sites

Track and monitor every change on your WordPress site.
wp-stream.com
stream plugin

Troubleshooting basics:
Fixing Common Problems

Who knows what's in your cache. Flush it.
Troubleshooting basics:
Fixing Common Problems
- permalinks don't work
- broken pagination
- restoring site from a backup
- diagnosing errors
http://codex.wordpress.org/Troubleshooting
Troubleshooting basics:
avoiding common pitfalls

Troubleshooting basics:
avoiding common pitfalls
- using the editor in the WP dashboard
- not having FTP client and login at the ready
- editing core WordPress files
- editing framework or parent theme files
troubleshooting for developers

time to bring out the big guns
troubleshooting for developers
syntax helpers
Use a code editor:
Or a full IDE:
PHPstorm (mac, pc)NetBeans (mac, pc)
be nice to yourself

troubleshooting for developers
syntax validators

troubleshooting for developers
debugging
// add this to wp-config.php define( 'WP_DEBUG', true );
Use plugins like...
To help you...
- see what queries ran on a page
- which page template is used
- run php or sql against current query
- show all actions fired on a page
- break down HTTP requests (and show time)
query monitor

troubleshooting for developers
style

Use built-in browser tools like Firebug or Chrome Developer Tools.
troubleshooting for developers
speed and performance
P3 (plugin performance profiler)
Browser Tools
Pingdom Speed Test
Google Pagespeed Insights
WebPageTest
In-Depth Analysis
Sitespeed.io
(plus a great review from Mika Epstein)

thank you!
carrie dils
photo credits
crying baby - http://www.morguefile.com/archive/display/776532
toilet - http://www.morguefile.com/archive/display/131456
big guns - http://i986.photobucket.com/albums/ae342/Nonsensitive/bigguns.jpg
validation - http://film-english.com
plug - http://www.morguefile.com/archive/display/906155
Learning to Troubleshoot WordPress
By carrie dils
Learning to Troubleshoot WordPress
Presentation for Fort Worth WordPress Meetup - May 19, 2014
- 1,666
