海猫云平台

why 海猫?

hcat

 

Hadoop Cluster Access Toolkit

主要功能

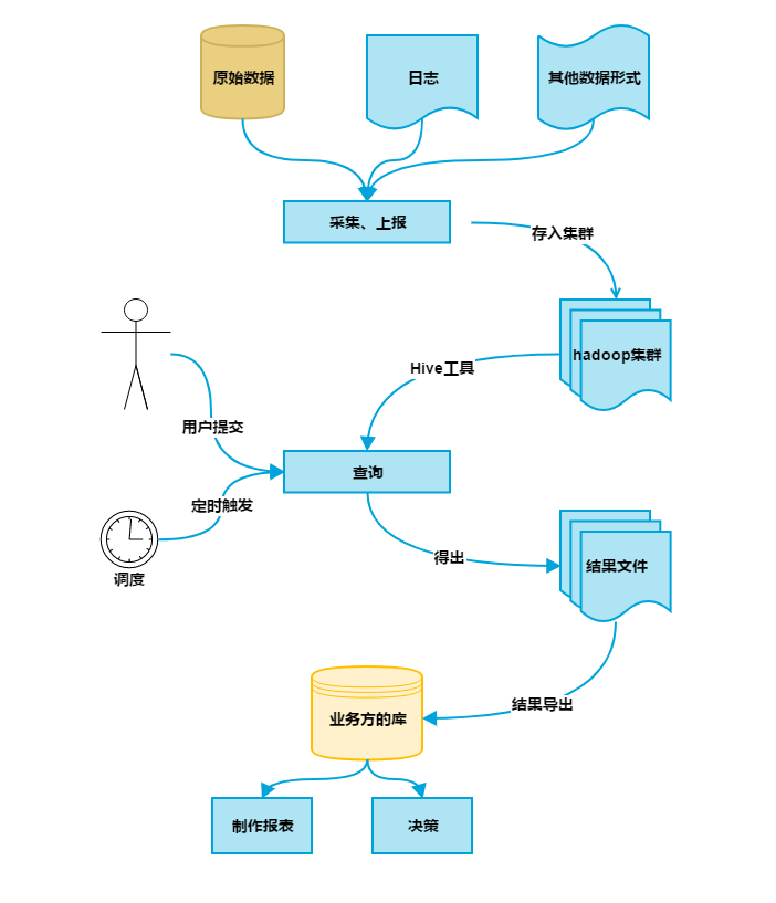
数据接入到海猫的入口

原始数据查询

调度任务配置

任务或数据异常及时通知

元数据信息查询

集成

  • 服务端采集
  • 客户端上报

查询

hive数据仓库工具

结构化的表

映射

文件

通过HQL查询

SELECT dt, count(1) as pv FROM default.yy_web_original  
WHERE dt='20170711' AND fd='cloud.hiido.com' GROUP BY dt

自动化

调度系统

任务1

任务2

1am执行

select pv,other field from database1.table_foo
 where age>18 and city = 'gz' and dt=20170711

...

00:00

01:00

02:00

03:00

04:00

05:00

06:00

...

任务3

结果导出

结果文件

导出服务

业务方的库

结果路径

全局

和移动统计的关系

原始数据

用户直观的数据

  • 网站统计--海猫pv、uv统计图表

上报

计算&统计

结果导出

step2

step1

step3

Thank you

to be continue

deck

By chilezhang

deck

  • 674