Desarrollo

de
de
un
propagación
de
algoritmo
recursos
utilizado para la generación de cronogramas de comandos satelitales libres de conflicto
Vlad Filip 18/07/2015
- Contexto
- DLR / German Aerospace Center
- Sistema
- Proyecto
- Motivación
- Algoritmo AddUpToLimits
- Preguntas
Desarrollo del algoritmo
AddUpToLimits
Contenido
Vlad Filip / 18.07.15
Desarrollo del algoritmo
AddUpToLimits
Contexto
Vlad Filip / 18.07.15

Satélites de observación terrestre
Desarrollo del algoritmo
AddUpToLimits
DLR
Vlad Filip / 18.07.15

Desarrollo del algoritmo
AddUpToLimits
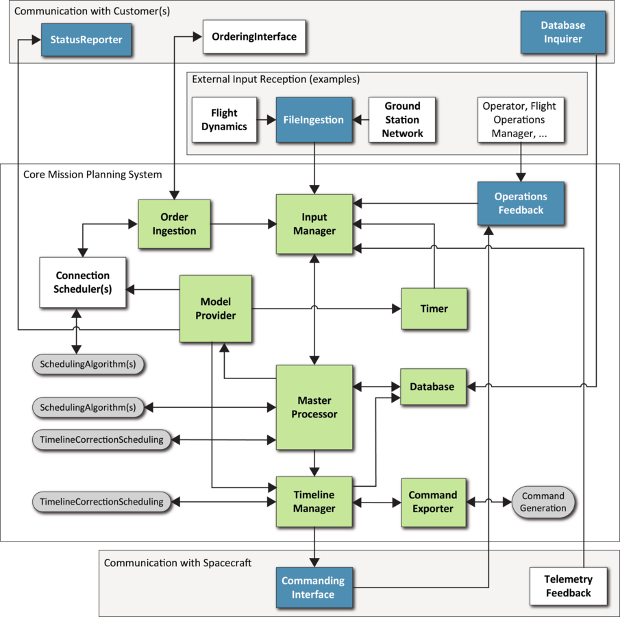
Sistema
Vlad Filip / 18.07.15

Misión
Desarrollo del algoritmo
AddUpToLimits
Sistema
Vlad Filip / 18.07.15

Uplink/Downlink
Desarrollo del algoritmo
AddUpToLimits
Sistema
Vlad Filip / 18.07.15

Planificación
Desarrollo del algoritmo
AddUpToLimits
Proyecto
Vlad Filip / 18.07.15
Reactive Planning Framewrok / Plains

AddUpToLimits
Desarrollo del algoritmo
AddUpToLimits
Motivación
Vlad Filip / 18.07.15
No inventes la rueda de nuevo!

Desarrollo del algoritmo
AddUpToLimits
Motivación
Vlad Filip / 18.07.15

- Java Virtual Machine
- Números racionales + Spire
- Paralelismo
- Escalable
- Estilo de programacion + Scalastyle
- Documentación
Desarrollo del algoritmo
AddUpToLimits
Algoritmo
Vlad Filip / 18.07.15
Desarrollo del algoritmo
AddUpToLimits
Algoritmo
Vlad Filip / 18.07.15

Desarrollo del algoritmo
AddUpToLimits
Preguntas
Vlad Filip / 18.07.15
Muchas gracias
vlad.filip@dlr.de / vlad.filip.dc@gmail.com
Resource propagation
By Vlad Filip
Resource propagation
- 898