Telecom Finance Data Processing System

Executive Summary

  • Scalable, flexible data processing system for telecom companies
  • Ingests, processes, and analyzes orders, invoices, and inventory data
  • Uses modern technologies: Benthos, S3, DuckDB
  • Quickly identifies anomalies for prompt corrective action

Problem

  • Data inconsistency across systems and formats
  • Difficulty in quickly identifying data anomalies
  • Need for scalability to handle growing data volumes
  • Requirement for fast data processing and querying
  • Desire for quick provisioning and easy extension

Solution

  1. Data Ingestion: Raw data collected in S3 bucket
  2. Data Processing: Benthos for ETL, normalizing and standardizing data
  3. Data Storage: Processed data stored in S3 as Parquet files
  4. Data Analysis: DuckDB for fast, efficient querying
  5. Alerting System: Python script for anomaly detection

Technical

Diagram

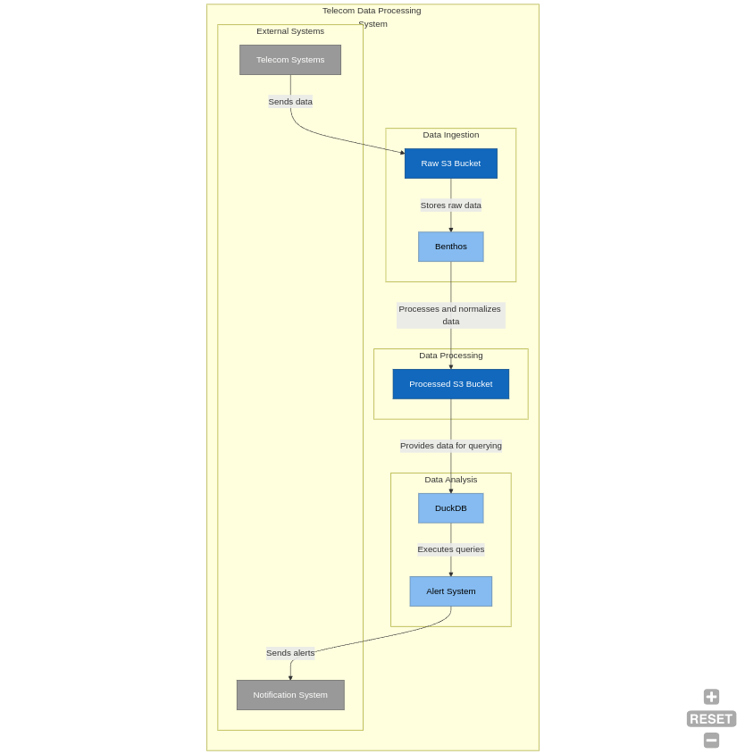
Technical Architecture

graph TB
    subgraph "Telecom Data Processing System"
        subgraph "Data Ingestion"
            A[Raw S3 Bucket] -->|Stores raw data| B[Benthos]
        end
        
        subgraph "Data Processing"
            B -->|Processes and normalizes data| C[Processed S3 Bucket]
        end
        
        subgraph "Data Analysis"
            C -->|Provides data for querying| D[DuckDB]
            D -->|Executes queries| E[Alert System]
        end
        
        subgraph "External Systems"
            F[Telecom Systems] -->|Sends data| A
            E -->|Sends alerts| G[Notification System]
        end
    end
    
    classDef container fill:#1168bd,stroke:#0b4884,color:#ffffff
    classDef component fill:#85bbf0,stroke:#5d82a8,color:#000000
    classDef external fill:#999999,stroke:#666666,color:#ffffff
    
    class A,C container
    class B,D,E component
    class F,G external

Data Flow

Data Flow

graph LR
    A[Telecom Systems] -->|Raw Data| B(Raw S3 Bucket)
    B -->|Raw Data| C{Benthos}
    C -->|Normalized Data| D(Processed S3 Bucket)
    D -->|Parquet Files| E{DuckDB}
    E -->|Query Results| F[Alert System]
    F -->|Alerts| G[Notification System]
    
    C -->|Transformation Rules| C
    E -->|SQL Queries| E
    
    style A fill:#f9f,stroke:#333,stroke-width:2px
    style B fill:#bbf,stroke:#333,stroke-width:2px
    style C fill:#bfb,stroke:#333,stroke-width:2px
    style D fill:#bbf,stroke:#333,stroke-width:2px
    style E fill:#bfb,stroke:#333,stroke-width:2px
    style F fill:#fbb,stroke:#333,stroke-width:2px
    style G fill:#f9f,stroke:#333,stroke-width:2px

Operations Outline

  1. Data Ingestion: Set up S3 buckets, configure telecom systems
  2. Data Processing: Deploy and monitor Benthos
  3. Data Analysis: Deploy Python script with DuckDB, schedule runs
  4. Alerting: Configure notification system, review and update rules
  5. Maintenance and Updates: Regular system updates and monitoring
  6. Security: Implement access controls and encryption
  7. Disaster Recovery: Set up backups and recovery plan
  8. Documentation and Training: Maintain docs, train staff

Thank You!

Any questions?

Telecom Data Processing System

By Ben Ford

Telecom Data Processing System

  • 82