Picosatélite CanSat como primer acercamiento a tecnologías espaciales (diseño, construcción de un Picosatélite CanSat y su estación terrena)

Mauricio Serginho Matias Conde   -    Jorge Walter Orellana Araoz

Universidad Mayor de San Simón

Introducción

Tipo Masa [kg]
Satélites Grandes Mayor a 1000
Satélites Medianos 500 a 1000
Minisatélites 100 a 500
Microsatélites 10 a 100
Nanosatélites 1 a 10
Picosatélites 0.1 a 1
Femtosatélites Menor que 0.1

Introducción

Tipo Masa [kg]
Satélites Grandes Mayor a 1000
Satélites Medianos 500 a 1000
Minisatélites 100 a 500
Microsatélites 10 a 100
Nanosatélites 1 a 10
Picosatélites 0.1 a 1
Femtosatélites Menor que 0.1

CanSat

Introducción / ¿Qué es un CanSat?

Introducción

Introducción

Introducción

CanSat

Estación Terrena

Programa de

Representación Gráfica

Problemática

Pico-satélite desarrollado en la USFX, 2018

1er Concurso CanSat Bolvia 2018

2do Concurso CanSat Bolvia 2023

Bolivia

Problemática

Bolivia

Through-hole technology (THT)

Surface-mount technology (SMT)

VS

Diseño, implementación y construcción

Funcionalidades base:

  • Recolección de datos ambientales e internos del CanSat
  • Establecer un canal de comunicación inalambrica
  • Representación grafica de los datos recolectados

Cualidades:

  • Asequibilidad
  • Accesibilidad
  • Replicabilidad
  • Extensibilidad
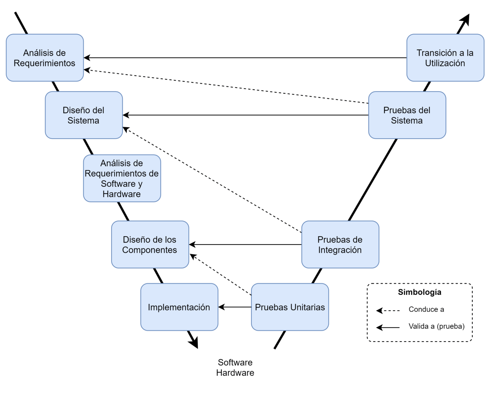
  1. Análisis de requerimientos del sistema
  2. Diseño del sistema
  3. Analisis de requerimientos de Sofware y Hardware
  4. Diseño de componentes
  5. Implementación
  6. Aseguramiento de Calidad
  7. Transición a la utilización

Diseño, implementación y construcción

Diseño, implementación y construcción

Adaptado del submodelo "Desarrollo de sistema" del Modelo en V

Diseño, implementación y construcción

Compatible con Arduino Pro Mini 3.3v/8mhz

Diseño, implementación y construcción

Potencial Educativo

Necesidad Conocimientos y Tecnología
Programación del CanSat, Estación Terrena y su ecosistema de desarrollo C++, PlatformIO (Arduino), programación de sistemas embebidos
Optimizar las bibliotecas de los sensores Lectura de hojas de datos, buses de comunicación electrónica (I2C, SPI, UART)
Diseñar los esquemas electrónicos y placas PCB Electrónica, diseño electrónico, KiCAD
Comunicar el CanSat y la Estación Terrena Comunicación Inhalámbrica, radiofrecuencia, protocolos de comunicación, LoRa, antenas, normativas
Visualizar la información Comunicación serial, desarrollo de aplicaciones de escritorio, ElectronJS (HTML, JS y CSS)

Potencial Educativo

Necesidad Conocimientos y Tecnología
Fabricar placas PCB Técnicas de fabricación de PCB, ensamblado y soldadura de componentes electrónicos

Puesta en Marcha

Mapa de Calor, Parque Lincoln - Cochabamba, Bolivia

Puesta en Marcha

Mapa de Calor, Parque Lincoln - Cochabamba, Bolivia

Puesta en Marcha

Mapa 3D representación de caminata, Colina San Pedro  - Cochabamba, Bolivia

Conclusiones

Conseguimos:

  • Establecer comunicación hasta 1 Km de distancia, además de validar el funcionamiento del CanSat y la Estación Terrena con dos misiones pseudo espaciales (una horizontal y otra vertical).
  • Respetar las cualidades necesarias: replicabilidad, extensibilidad, asequibilidad y accesibilidad
  • Identificar el contenido educativo que el CanSat y su Estación Terrena proveen en el proceso de su desarrollo.
  • Establecer un CanSat con un valor aproximado de 84 dólares en el mercado Boliviano
  • Introducir el CanSat y la Estación Terrena como material educativo en la materia de "Redes de Computadoras" en la UMSS.

Conclusiones

Siguientes pasos:

  • Analizar, cuantificar y evaluar el valor educativo de este CanSat, con encuestas y seguimientos a los estudiantes de la materia de "Redes de computadoras".
  • Impulsar su uso como principal material educativo en talleres y concursos interuniversitarios de CanSats.
  • En relación a un proyecto con un rigor científico mucho mas rígido se propone iniciar el desarrollo de un Nanosatélite (Cubesat)

 

jw.orellana@umss.edu.bo

¿Preguntas?

mcm.crw@gmail.com

Picosatélite CanSat como primer acercamiento a tecnologías espaciales (diseño, construcción de un Picosatélite CanSat y su estación terrena)

By Mauricio Matias

Picosatélite CanSat como primer acercamiento a tecnologías espaciales (diseño, construcción de un Picosatélite CanSat y su estación terrena)

  • 496