powered by
Конструктор платіжних рішень

Payment service provider
Більше 500+ PSP у світі
Більше 300+ способів оплати


Аналіз PSP
-
Швидко
-
1 договір
-
Комплексне рішення

-
Дорого ($)
-
Не масштабується
-
Black box
-
Низька конверсія
-
Локалізація



Рішення!
-
Зниження вартості платежу— збільшення прибутку ($)
-
Підвищення конверсії
-
Повний контроль і масштабування
-
Диверсифікація ризиків
-
Єдина платіжна аналітика
-
Інтеграція з будь-якими PSP / процесинговими центрами
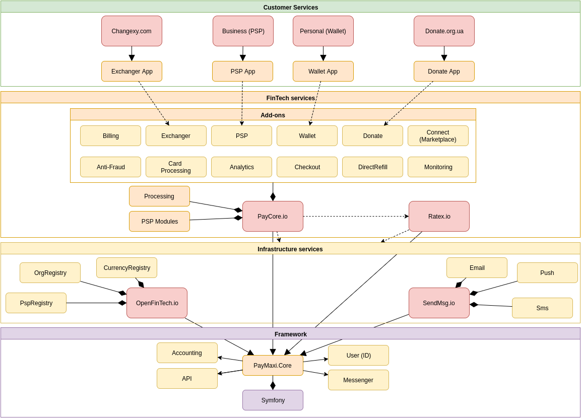
Створіть свій платіжний шлюз

Як це працює?
-
Прямі договори з PSP/процесингами
-
Підключити мерчант-акаунт в PayCore.io
-
Зконфігурувати свою платіжну сторінку


Конкуренти
- Занадто абстрактні
- Не заточені під FinTech

API Hub's
- Закриті системи
- Застарілі
- Не масштабуються
"Рішення із коробки"

- Прототип
- Не вирішує питання конвертації
- Слабкі функції інтеграції
- Не активний


Хто наша ЦА?
-
"Зрілі" Мерчанти (середні та крупні)
-
Marketplace's
-
Betting / Gaming
-
FinTech-Стартапи

... будь-який E-commerce

-
Транзакційна модель
-
Підписка на PRO-акаунт
-
$ за налаштування і додаткові модулі
Монетизація

SaaS / On-premise:
Команда
-
x4 Backend Developers
-
x1 Frontend Developer
-
x1 System architect
-
x1 PM / BA
+1 рік разом
Відкриті для поповнення!


Продукти PayMaxi
Платіжна платформа
Моніторинг курсів
База знань FinTech

Roadmap

-
2017 Q4 - Додати найбільш популярні PSP в СНД
-
2017 Q4 - Розробка модулю виводів
-
2017 Q4 - Покращення UX
-
2018 Q1 - Розробка системи аналітики
-
2018 Q1 - Збільшити кількість доступних бізнес правил


Маркетинг
-
SMM
-
Партнерські сайти
-
Реалізовані продукти (Powered by)
-
Прес-релізи
-
Цільові заходи (SCT, FinTech)
-
Прямі продажі

PayCore.io — ODI 1991
By Dmytro Dzubenko
PayCore.io — ODI 1991
PayCore.io — Project Overview
- 589