Media Reframes: Carrión, Hostos, and Borges in the Twitter Bot Scene.
Élika Ortega, Ph.D.
Institute for Digital Research in the Humanities
elikaortega.net
@elikaortega
What is a Twitter Bot?
- Automated Twitter account
- Software application that posts content to Twitter, automatically either on a schedule or responding to specific conditions,
- Genre of Electronic Literature

"The Wonderful Wizard of Oz - W.W. Denslow cover (back)" Published: Chicago ; New York : G.M. Hill Co., 1900. Public Domain via Commons - https://commons.wikimedia.org/

"Bender Rodriguez" by Source. Licensed under Fair use via Wikipedia - https://en.wikipedia.org/wiki/File:Bender_Rodriguez.png#/media/File:Bender_Rodriguez.png
There are
potentially endless
kinds of
Twitter bots
"every figure of speech... and practically every linguistic structure... every work of literature, every writer’s body of work, every literary movement, national literature...every data stream... Social interactions, conversations, calls and responses, platform-defined interactions (retweets, favorites, and so on) are all ready to be codified into algorithms and explored via bot."
(Leonardo Flores "I ❤︎ Bots")

Some Twitter bots you may be familiar with (and NOT like):
- Spam bots
- Noise bots (they're not always bots)
- Brand/advertising bots
Twitter's bad rep.
- Trolls
- Too short to say anything meaningful
- Deformation of language
Why shouyld we care?
Bots are a literary genre that can only exist now and due to specific media affordances
Expressive Twitter Bots
are surreal, absurd, purposeless for the sake of purposelessness...
[have] markers of...absurdism, comical juxtaposition, and an exhaustive sensibility.
(Mark Sample, "A protest bot is a bot so specific you can’t mistake it for bullshit")
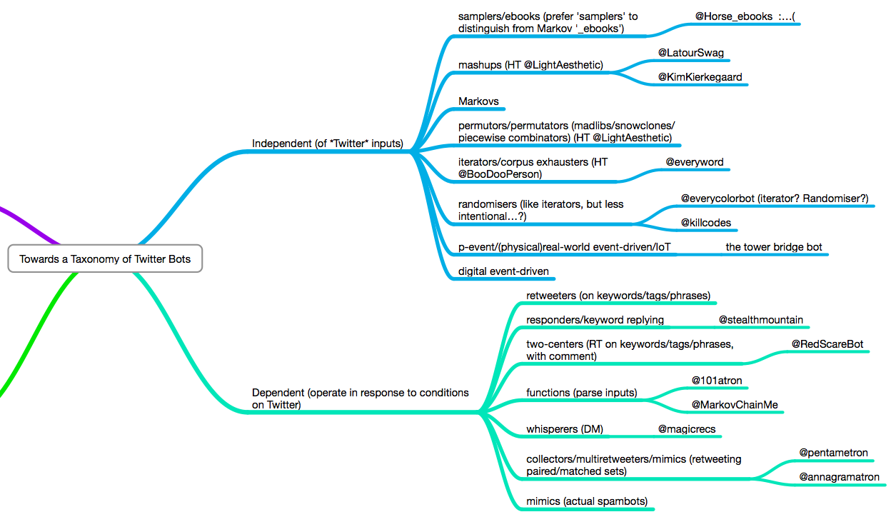
Taxonomy of Twitter Bots

(Tully Hansen's "Taxonomy of Twitter Bots")
Expressive Twitter Bots
- Poetic,
- Visual,
- Comical,
- Satiric
- Encyclopedic,
- Protest
- etc...
Poetic
@HaikuD2 by John Burger
@pentametron by Ranjit Bhatnagar


Comical
@TwoHeadlines y Darius Kazemi
@wtf_is_lfk by Brian Rosenblum


Visual
@tiny_star_fields by katie rose
@infinitedesserts by @getdizzzy


Satiric
@ClearCongress by Zach Whalen
@StudiesBot by Mark Sample


Encyclopedic
@everycolorbot by @vogon
@everyword by A. Parrish


Bots usually don't make sense...
And they don't have to.
Part of the point of bots is to make sense (not just linguistic sense) out of what they generate
Remediate dynamics of cut-up and experimental art
Resistance might come from impersonating – Twitter bots unlike most other artworks co-exist with us in a public space
Protest
@DroptheIbot by Patrick Hogan and Jorge Rivas
@NRA_Tally by Mark Sample


Setting aside the formal & trope or topical aspects of Twitter bots...
Is there such a thing as a Latin American Twitter bot?
Questions:
-
What counts as Latin American on Twitter?
-
What media frames are brought about by Twitter? (creation, publication, audience, cultural tactic)
Twitter media (re)frames
- Transnational Silicon Valley-based company
- 77% of non-US Twitter users
- 29 million Latin American Twitter users
- Twitter in Spanish launched in 2009
- Twitter "capitals" are often non English speaking cities
Geographic factors that might have been identitarian markers of national/regional literatures are harder to pinpoint in these cases

https://about.twitter.com/company
Media (re)frames (users)
Internet penetration in Latin America has grown
142% between 2006 and 2014

"La nueva revolución digital: de la Internet del consumo a la Internet de la producción"
Examples to think about these issues
@BabellingBorges
By Matt Schneider
“Each book contains four hundred ten pages; each page, forty lines; each line, approximately eighty black letters” (JLB. The Library of Babel)
Within the affordances of Twitter
- 140 characters at a time
- Every 10 minutes

@HostosBot
By Leonardo Flores
Eugenio María de Hostos (Ciudadano de América)
- Sources from digitized books kept in Biblioteca Digital Miguel de Cervantes
- Markov Chain generator
- Tumblr, Twitter & Facebook
- Circulate Hostos' works in a way that doesn't violate copyright.

@BotCarrión
By Élika Ortega
Ulises Carrión
- Hypotext "The New Art of Making Books" (1975)
- Cut up of manually extracted phrases
- Dissemination of Carrión's work relevant to Media Studies
- Play on his ideas on self-negation.

Is there such a thing as a Latin American Twitter bot?
-
Origin or inspiration
-
Authorship (of bots?)
-
Outlook or target
More productive to think about Twitter bots from these authors' poetic, philosophical, or political points of views
Borges' Infinite Library is actually enacted in many of these bots:
They are potentially infinite/boundless,
at least in human and machine time, and
likely in Silicon Valley company time as well
and that's both fascinating and disturbing!
Carrión's New Art of Making Books theorized relevant issues like:
- Writing not dependent on individual genius
- "Books" anchored in their specific time-space conditions
- Specific reading conditions
- "Book" structures beyond text, where every element adds meaning
- Modes of distribution in flux
- Remix and plagiarism
(I don't know much about)
Hostos
other than his interest in education and travels all over Latin America
Of the three bots @HostosBot is perhaps the one more locally situated. Born in Mayagüez (both the person and the bot). The bot continues to be embedded in an educational realm and has strong dissemination objectives.
Parting thoughts
Twitter bots are a radically contemporary literary genre
They underscore and relocate the tensions between the global and the local
In this context cultural specificities and differences are reconfigured and fractured
Questions?
Media Reframes: Carrión, Hostos, and Borges in the Twitter Bot Scene.
By Élika Ortega
Media Reframes: Carrión, Hostos, and Borges in the Twitter Bot Scene.
Merienda Lecture. Center for Latin American and Caribbean Studies. University of Kansas. October 1, 2015.
- 1,676