i18n
wut?
Eyal MREJEN
eyalmrejen@gmail.com

i18n

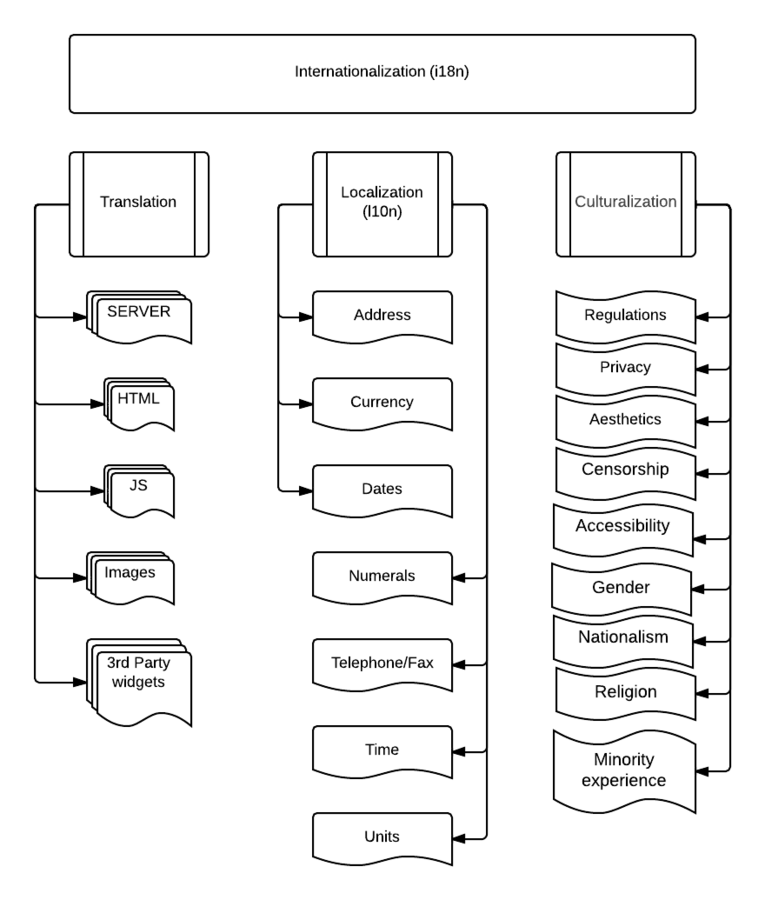
Internationalization (i18n)
-
LOCALISATION (l10n)
- Translation and cultural adaptation of a product. Using correct formats for dates and time, units of temperature, or correct use of idioms and cultural
-
TRANSLATION
- Serving of any text (strings, imags, buttons etc) in the viewer's prefered language.
-
culturalization
- Adaptation of the layout of a website to suit local culture, taking into account how the user perceives and uses the information on such a website
i18n - scope

localization
-
Addresses
- Country code
- CA (Canada),
- FR (France),
- US (United states, etc)
- State code (when available)
- Zip code pattern
- 75015 (France -> Paris/15 arrondissement)
- M5R 3H5 (Canada)
- Country code
-
Currency
- Symbol ($, £, ¥)
- Placement (£127.54 | 3,99 €)
- EU: €6,28 --> FR: 6,28 €
LOCALIZATION
Linguistic issues concerning the euro
LOCALISATION
-
Numerals
- Thousands separator
- US: 1,000,000
- FR: 1 000 000
- Decimal separator
- US: 5.023
- DE: 5,023
- Negative display placement
- UK: -555
- DK: 555-
- Parts of India & Financial records (555)
- Digit grouping
- US: 123,456,789
- Hindi: 12,34,56,78
- Thousands separator
Localisation
-
Numerals - continue
- Percentage
- 23%
- 23 %
- 23 pct
- %23
- In Finnish, the percent sign is always spaced, and a case suffix can be attached to it using the colon (e.g. 50 %:n kasvu 'an increase of 50%')
-
In Czech, the percent sign is spaced if the number is used as a noun, whereas no space is inserted if the number is used as an adjective (e.g. “a 50% increase”
-
In Persian, the percent sign precedes rather than follows the number
- Percentage
LOCALISATION
-
Numerals continue
- Telephone/Fax numbers
- FR: 01.23.45.67
- US: (123) 456 7890
- zn-CN: 1234 5678
- Dates
- US: Wednesday, March 07, 2014
- US: 2014-10-27 (yyyy-mm-dd)
- SP: miércoles, 07 de marzo de 2014
- SP: 27-10-14 (dd-mm-yy)
- Time
- Character separator for H/M/S
- CA: 23:59, FN: 23.59, DE: 23.59 Uhr
- Timezone
- Units of mesures (Metric vc non Metric)
- Kilometer vs Mile
- kilogram vs Pound
- Telephone/Fax numbers
culturalization
-
Government regulations
- Privacy laws
- Consumer labeling requirements
- Internet censorship
- Accessibility
- Tax where applicable
- Political issues (border disputes, naming conventions etc)
- Migration
- Minority experience
- Gender
- Nationalism
- Colonisation
- Ethnic background
- Religion
- Nudity
CULTURALIZATION
-
Aesthetics
- Color palettes
- Offending pictures
- Cultural beauty considerations
- Fat vs skinny
- Skin color and tone
- Etc
Culture affects everything we do, say, read, hear and think and even websites cannot escape the influence of culture.
Reported in the September 27, 2001 UK Telegraph:
The Italian ambassador describes his first visit to an English pub; He was hungry and asked the barmaid: "Can I have a quickie?".
He was mortified when the man next to him explained: "The word is pronounced quiche."
CULTURALIZATION


Age of Empires (1997)

CULTURALIZATION
CULTURALIZATION
Fallout 3 (2008)

Brahmin
On October 22, 2008, Microsoft announced that the game would not be released in India on the Xbox 360 platform. Religious and cultural sentiments were cited as the reason
CULTURALIZATION
Some governments require by law that maps conform to their local worldview.


India: Jammu and Kashmir
US
India
CULTURALIZATION

Japan
The West
CULTURALIZATION
Captain America - The winter soldier - View list


CULTURALIZATION
-
POINTS TO CONSIDER
- Body language and human images are not universally understood
-
Images of plants and animals as ideas
- Dove (West: peace, China: Fecundity)
- Owl (West: wisdom, China: Stupidity)
- Political issues & symbols
- Religious symbols
- Icons (pointing arrows)
-
Audio & Video
- Correct buzz audio
To provide a localization package for a given language/locale is in itself a non trivial undertaking, requiring specialized technical writers to construct a culturally appropriate context for complicated concepts.
translation
- PLURALS
- US: You vs Tu/Vous in FR
- Spain vs Latin America - Tú, Vos, Usted
- TRANSLATION CONTEXT!
- "Aim at the tank"
- Aim at the fuel container?
- Aim at an armored vehicle?
- "Pedometer"
- Weight loss application
- In Belgium...
- "Aim at the tank"
translation
Zero Wing
"all your base are belong to us"

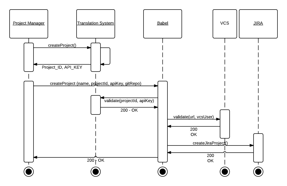
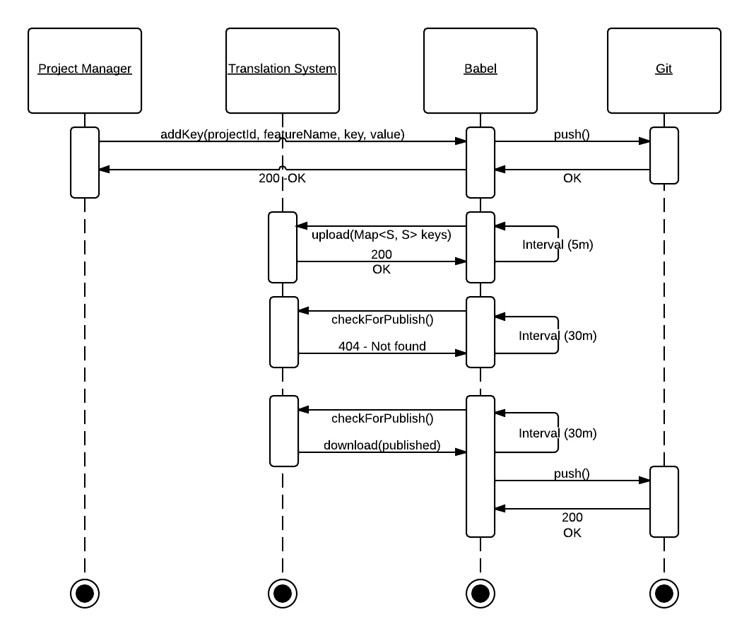
babel

http://.../babel#/auth/project

Translation process architecture
smartling
Cloud based translation system



babel - add project

babel - add key
angular js
- Datetime
- Numbers
- Currency
- Pluralization via ngPluralize
- Cannot change in runtime!
Vanilla javascript
- Accept-Language - HTTP header

// READ ONLY
var language = window.navigator.userLanguage || window.navigator.language;Amazingly complex application time
Q & A
i18n wut?
By Eyal Mrejen
i18n wut?
I18N PRESENTATION FOR THE WIX ACADEMY
- 214