federica bianco - fbianco@udel.edu

@fedhere

a new US-Chilean facility located in Chile

 

a joint project of NSF & DOE operates under NOIRlab

 

Operations start late 2023

what's in a name?

The first ground-based national US observatory named after a woman, Dr. Vera C. Rubin 

VRO

In the first 10 years of its life Rubin will conduct the Legacy Survey of Space and Time or LSST

federica bianco - fbianco@udel.edu

@fedhere​

Rubin Observatory LSST 

federica bianco - fbianco@udel.edu

@fedhere

LSST Science Drivers

Probing Dark Energy and Dark Matter

Rubin Observatory LSST 

image credit ESO-Gaia

federica bianco - fbianco@udel.edu

@fedhere

LSST Science Drivers

Mapping the Milky Way and Local Volume via resolved stellar population

Rubin Observatory LSST 

An unprecedented inventory of the Solar System from potentially hazardous asteroid to the distant Oort Cloud

federica bianco - fbianco@udel.edu

@fedhere

LSST Science Drivers

Rubin Observatory LSST 

federica bianco - fbianco@udel.edu

@fedhere

LSST Science Drivers

image credit: ESA-Justyn R. Maund 

Exploring the Transients and Variable Universe

Rubin Observatory LSST 

No Compromises!

Incredible instrumentation

3.2 Gigapixel camera = 378 4K ultra-high-definition TV 

https://www.youtube.com/watch?v=qc_iscV1uA0

federica bianco - fbianco@udel.edu

@fedhere​

Rubin Observatory LSST 

No Compromises!

Incredible instrumentation

3.2 Gigapixel camera = 378 4K ultra-high-definition TV 

https://www.youtube.com/watch?v=qc_iscV1uA0

federica bianco - fbianco@udel.edu

@fedhere​

Rubin Observatory LSST 

Exquisite image quality

all over the sky

over and over again 

SDSS image circa 2000
HSC image circa 2018

when you look at the sky at this resolution and this depth...

everything is blended and everything is changing

federica bianco - fbianco@udel.edu

@fedhere​

Rubin Observatory LSST 

federica bianco - fbianco@udel.edu

@fedhere​

Rubin Observatory LSST 

federica bianco - fbianco@udel.edu

@fedhere​

Rubin Observatory LSST 

federica bianco - fbianco@udel.edu

@fedhere​

world public!

Rubin Observatory LSST 

@fedhere​

Rubin LSST will deliver 10M alerts each night about anything that changed in the southern hemisphere sky: supernovae, merging stars, transiting planets, gravity bendind light and magnifying stars...

 

to anyone in the world by a set of selected "brokers" that will work with Rubin to accomplish this incredible goal!

the data belongs to the people!

federica bianco - fbianco@udel.edu

within 60 second of detection!

Rubin Observatory LSST 

federica bianco - fbianco@udel.edu

@fedhere​

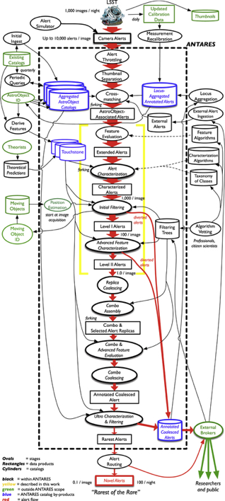
Astronomy’s Discovery Chain

Discovery Engine

10M alerts/night

Community Brokers

target observation managers

the astronomy discovery chain

Big data and time domain astrophysics

federica bianco - fbianco@udel.edu

@fedhere​

Rubin Observatory LSST 

federica bianco - fbianco@udel.edu

@fedhere​

Rubin LSST = Astro + DataScience

Rubin Observatory LSST 

federica bianco - fbianco@udel.edu

@fedhere​

Rubin will see ~1000 SN every night!

A lot of them will be too faint to study with traditional means, particularly spectra. 

Lots of emphasis in new analysis techniques that rely on "Big Data"

Rubin LSST = Astro + DataScience

Rubin Observatory LSST 

federica bianco - fbianco@udel.edu

@fedhere​

Dark Energy Science Collaboration

(DESC) 

Transients and Variable

Science Collaboration

(TVS SC)

Rubin Observatory LSST 

federica bianco - fbianco@udel.edu

@fedhere​

LIGO/VIRGO area of localization ~100deg square

 Ursa Minor contains 255.86 square degrees

S190425z 18% of the sky localization

Rubin Observatory LSST 

federica bianco - fbianco@udel.edu

@fedhere​

Rubin can find the electromagnetic counterpart of Gravitational Wave and Neutrino discoveries better than any survey!

LIGO/VIRGO area of localization ~100deg square

 Ursa Minor contains 255.86 square degrees

Rubin FoV 10 deg

S190425z 18% of the sky localization

Rubin Observatory LSST 

federica bianco - fbianco@udel.edu

@fedhere​

 AT 2017gfo

optical counterpart we have identified near NGC 4993 is associated with GW170817

M. Soares-Santos+2017

https://iopscience.iop.org/article/10.3847/2041-8213/aa9059

(but also Abbott+2017, Drout+2017...... )

6 teams (One-Meter, Two Hemispheres (1M2H), DLT40, VISTA, Master, DECam, Las Cumbres Observatory  imaged the same new source independently in a 90-minute interval. The first to detect optical light associated with the collision was the 1M2H team running the Swope Supernova Survey, which found it in an image of NGC 4993 taken 10 hours and 52 minutes after the GW event by the 1-meter diameter (3.3 ft) Swope Telescope operating in the near infrared at Las Campanas Observatory, Chile. They were also the first to announce it, naming their detection SSS 17a in a circular issued 12h26m post-event. The new source was later given an official International Astronomical Union (IAU) designation of AT 2017gfo.

Rubin Observatory LSST 

federica bianco - fbianco@udel.edu

@fedhere​

 AT 2017gfo

optical counterpart we have identified near NGC 4993 is associated with GW170817

https://iopscience.iop.org/article/10.3847/2041-8213/aa9059 M. Soares-Santos+2017

(but also Abbott+2017, Drout+2017...... )

Evidence that mergers of NS are significant sources of r-process elements heavier than iron, including gold and platinum, which was previously attributed exclusively to supernova explosions

Rubin Observatory LSST 

federica bianco - fbianco@udel.edu

@fedhere​

Who is Rubin? We are Rubin!

Rubin Observatory LSST 

federica bianco - fbianco@udel.edu

@fedhere​

Who is Rubin? We are Rubin!

The Rubin Organization is almost as complex as the Universe it will explore!

8 Science Collaborations

think about us as an army of volunteers that thinks Rubin LSST will be amazing and transformational and are investing in preparing to use its data and helping optimize the Observatory choices

Rubin LSST Science Collaborations

federica bianco - fbianco@udel.edu

@fedhere​

8 SCs - 5 continents - 1500 people - 25 countries

Rubin LSST Science Collaborations

federica bianco - fbianco@udel.edu

@fedhere​

The Rubin Organization is almost as complex as the Universe it will explore!

8 SCs - 5 continents - 1500 people - 25 countries

Rubin LSST Science Collaborations

federica bianco - fbianco@udel.edu

@fedhere​

8 SCs - 5 continents - 1500 people - 25 countries

Rubin LSST Science Collaborations

We aspire to be an inclusive, equitable, and ultimately just group and we are working with renewed vigor in the wake of the recent event that exposed inequity and racism in our society to turning this aspiration into action.

Rubin LSST Science Collaborations

Rubin Observatory LSST 

federica bianco - fbianco@udel.edu

@fedhere​

Who is Rubin? We are Rubin!

The Rubin Organization is almost as complex as the Universe it will explore!

Rubin Observatory LSST 

federica bianco - fbianco@udel.edu

@fedhere​

https://www.lsst.org/

 

https://www.lsst.org/scientists/science-collaborations

 

https://www.lsstcorporation.org/

 

RubinAAS237MMATDAMediaWS

By federica bianco

RubinAAS237MMATDAMediaWS

Rubin Observatory LSST presentation for AAS237 MultiMessenger Astronomy and Time Domain Astronomy Media

  • 2,425