Git - a few tricks
A few git Aliases
When/What to commit
- Atomic - shouldn't break your branch
- Small enough to review on its own
- git add -p is your friend!
If you did some changes that would fit better in a previous commit:
- Stash or commit your current changes
- git rebase -i <the commit before the one to change>
- Edit the commit you wnat to change, then git commit --amend
- finally git rebase --continue
Quick side notes
Did you ever had to fix some indentation? Like, a lot of it?
Appending ?w=1 to a change in GitHub will discard spacing changes.
If you create a separate commit for spacing, the reviewer shouldn't see any changes with ?w=1 on, which is handy as GitHub won't let you comment with it on anyway
You might have heard about git bisect.
In a nutshell it's a tool to help you find at what commit a bug was introduced.
It obviously works best on small atomic commits
Hooks!
There are a lot of possible places to hook:
ls -la .git/hooks/
applypatch-msg.sample fsmonitor-watchman.sample pre-applypatch.sample
pre-push.sample pre-receive.sample update.sample
commit-msg.sample post-update.sample pre-commit.sample pre-rebase.sample prepare-commit-msg.sample
You could use commit-msg to auto prepend your branch name.
You could use pre-commit to verify that the modify files compile.
(I didn't write my own yet - sorry...)
You can create global hooks for all your repos:
git config --global init.templatedir 'path/to/the/folder/you/created' git init // on all projects you want it enabled
Various tricks
Git stash
here are a few commands for stash:
pop
drop
save "some message"
list
show stash@{#}
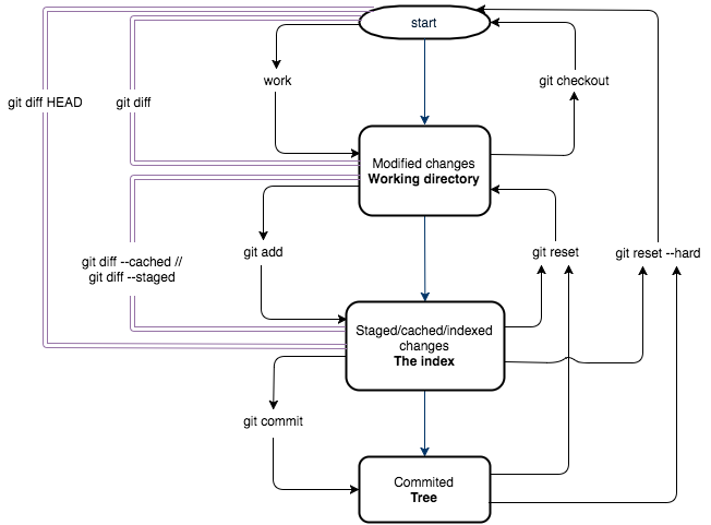
Index cheatsheet

Reflog
... Or the "Oooops I screwed up" saver
It basically gives you the history of where your local copy was
It allows you to revert whatever Git changes you've made, including reverts.

git reset --hard HEAD@{4}


Rebase workflow
Thanks to Ghislain Rodriguez - most of this is based on his previous work.
You can find his slides here:
Git - a few tricks
By fguery
Git - a few tricks
A few advanced tricks about GIt like stash, reflog, hooks, ...
- 393