Presto on Baja
Baja
- Publications
- Subscriptions (Event Processing)
- Table (Random access Key/Value store in Cosmos)
Presto Arch

Management and Tool Support
- SCOPE Studio - Visual Studio plugin for working with Tables, Publications, Subscriptions, SCOPE jobs, and Cosmos data
- CosmosTPS - Command line utility for working with Tables, Publications and Subscriptions
- XTS - AutoPilot tool for monitoring clusters. Useful for advanced perf analysis of Subscriptions. See Subscription XTS views
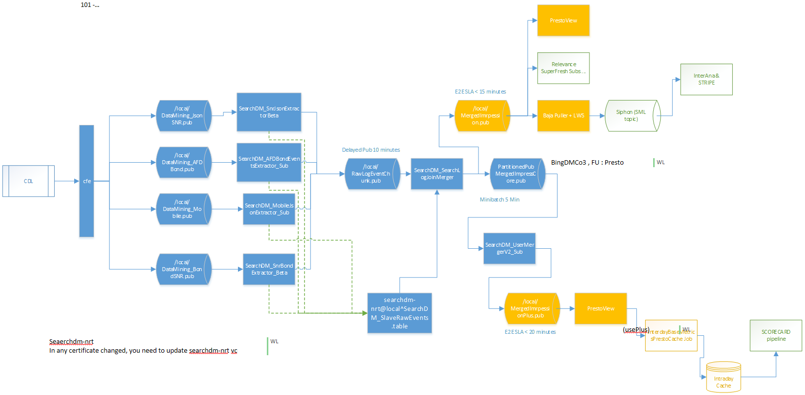
Most Important Services
- MergedImpression.pub
- MergedImpressionPlus.pub
- PrestoImpressionView.view
- SearchLogImpressionDuetView.view
- scope jobs
- metrics cache for AnE
- join rate commitment (compare to slapi rolling view): 95+%

Fallback Signal
- Handled in SearchLogImpressionDuetView.view
- IcM monitor on VM bingdm01 for Sev2 tickets from AP alerts
Presto
By Jesse Fang
Presto
- 710