Appropriate Title Here

<funny meme here>

contract Kombucha {
    uint public fillAmount;
    string public flavor;
    constructor(string _flavor, uint _fillAmount) public {
        flavor = _flavor;
        fillAmount = _fillAmount;
    }
    function fill(uint amountToAdd) public {
        ....
    }
    function drink(uint amountToDrink) public returns (bytes32) {
        ...
    }
}

467200 GAS

contract Kombucha {
    using KombuchaLib for KombuchaLib.KombuchaStorage;
   
    KombuchaLib.KombuchaStorage private logic;
    constructor(string _flavor, uint _fillAmount, uint _capacity) public {  
     logic.init(_flavor, _fillAmount, _capacity);
    }
    function fill(uint amountToAdd) public {
        return logic.fill(amountToAdd);
    }
    function fillAmount() public view returns (uint) {
        return logic.fillAmount;
    }
}

 

140600 GAS

A M A Z I N G

contract Proxy {
    address internal proxied;
    address internal proxied;
    constructor(address _proxied) public {
        proxied = _proxied;
    }

    function () public payable {
        address addr = proxied;
        assembly {
            let freememstart := mload(0x40)
            calldatacopy(freememstart, 0, calldatasize())
            let success := delegatecall(
                not(0), addr, freememstart, calldatasize(), freememstart, 0)
            switch success
            case 0 { revert(freememstart, returndatasize()) }
            default { return(freememstart, returndatasize()) }
        }
    }
}

 

35000 GAS

 

A M A Z I N G

BUT BROKEN

contract Proxy is ProxyData {
    address internal proxied;
    address internal proxied;
    constructor(address _proxied) public {
        proxied = _proxied;
    }

    function () public payable {
        address addr = proxied;
        assembly {
            let freememstart := mload(0x40)
            calldatacopy(freememstart, 0, calldatasize())
            let success := delegatecall(not(0), addr, freememstart, calldatasize(), freememstart, 0)
            switch success
            case 0 { revert(freememstart, returndatasize()) }
            default { return(freememstart, returndatasize()) }
        }
    }
}

 

35000 GAS

 

contract ProxyData {
    address internal proxied;
}

contract Proxy is ProxyData {
    constructor(address _proxied) public {
        proxied = _proxied;
    }

    function () public payable {
        address addr = proxied;
        assembly {
            let freememstart := mload(0x40)
            calldatacopy(freememstart, 0, calldatasize())
            let success := delegatecall(not(0), addr, freememstart, calldatasize(), freememstart, 0)
            switch success
            case 0 { revert(freememstart, returndatasize()) }
            default { return(freememstart, returndatasize()) }
        }
    }
}

 

35000 GAS

 

contract ProxyData {
    address internal proxied;
}

contract Proxy is ProxyData {    
    ...
}
contract Kombucha is ProxyData {
    ...
}

 

STILL BROKEN

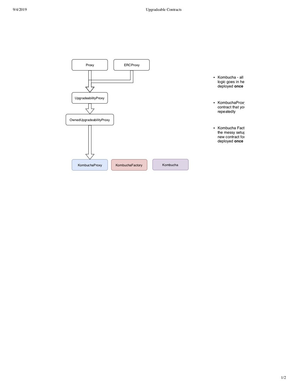
You still need

  • Upgradeability Logic
  • Ownability Logic
  • A Kumbucha Factory

440600 GAS       vs      208063 GAS

contract ProxyData {
  bytes32 internal constant IMPLEMENTATION_SLOT = keccak256("com.mtonomy.proxy.implementation");
  bytes32 internal constant ADMIN_SLOT = keccak256("com.mtonomy.proxy.admin");
}
contract ProxyData {
  bytes32 internal constant MANAGER_SLOT = keccak256("com.mtonomy.proxy.manager");
  bytes32 internal constant IMPLEMENTATION_SLOT = keccak256("com.mtonomy.proxy.implementation");
  bytes32 internal constant ADMIN_SLOT = keccak256("com.mtonomy.proxy.admin");
}

93600 GAS

upgradea contracts

By Nchinda Nchinda

upgradea contracts

  • 440