*.chain
*.chain

Supply Chain


*.chain: goal

Our aim is to propose basic operations that can be implemented in an IT model (following a tool), capable of representing a generic supply chain

*.chain: chains

How many supply chains?

  1. Distribution 
  2. Procurement
  3. Product
  4. Sales
     
  5. Maintence ?
*.chain: distribution

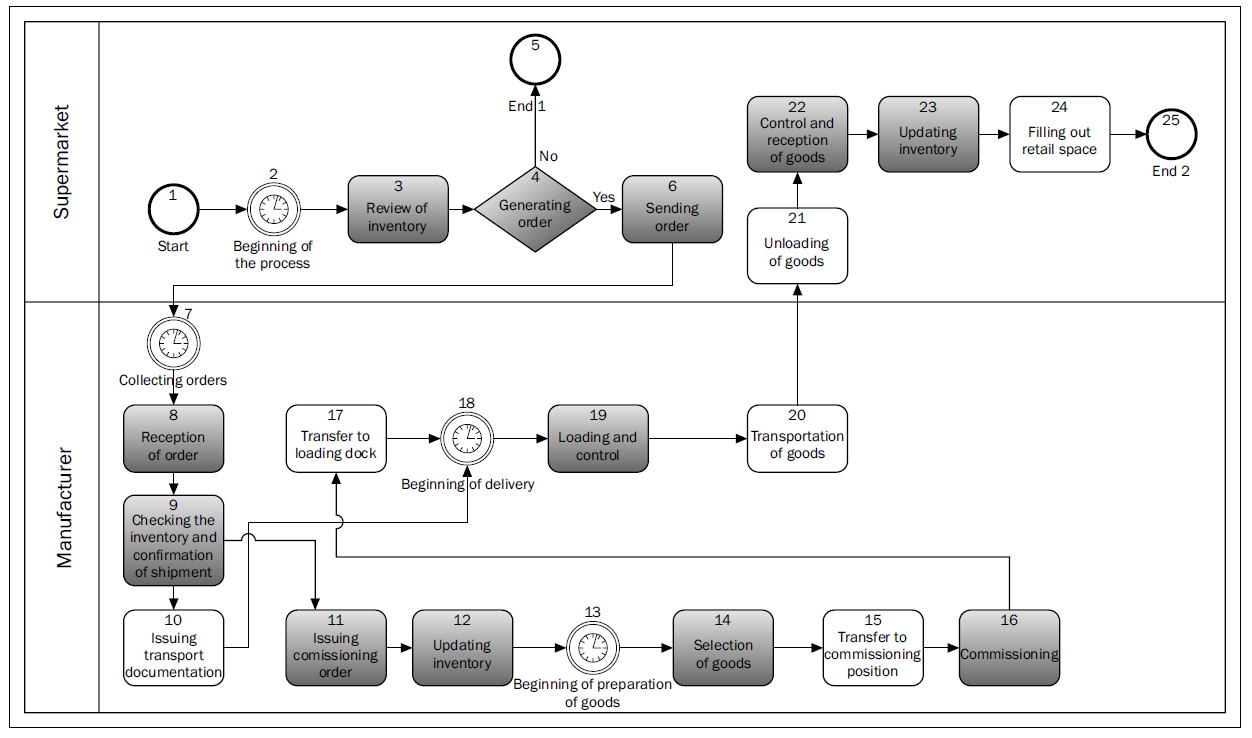
Market distribution chain

*.chain: procurement

Company procurement chain on three levels

*.chain: production

Paper production flow

*.chain: sales

Smartphone sale chain

*.chain: how to
  • Graph
  • Asset (object of interest)
  • Agents or Actors
  • Operations
*.chain: operations
  • Control of an asset
  • Transition (Passage)
  • Modifying Property of an asset
  • Adding new Property to an asset
  • Transformation
  • Storage (currency or amount division)
*.chain

/end

Thanks for your attention.

*.chain

By frafolo

*.chain

Analyzing Supply chain models

  • 217