Docker and K8s
Outline
- Docker
- Kubernetes
- Other things
Docker

Docker

When to use?
- Version Control for for entire app's operating system
- Distribute your dev environment
- CI/CD
- Multiple phases of development(dev/prod/test) ?
Who use Docker in prod?
- 新浪微博
- 唯品会
- 京东
- ...
Docker
Something you need to know
- Engine
- Compose
- Swarm
- Machine
- Registry
Docker Engine

Docker Engine is Docker
Docker Compose
version: '2'
services:
web:
build: .
ports:
- "5000:5000"
volumes:
- .:/code
- logvolume01:/var/log
links:
- redis
redis:
image: redis
volumes:
logvolume01: {}Defining and running multi-container Docker applications
Docker Swarm

Native clustering for Docker
Docker Machine
Provisioning and managing your Dockerized hosts

Docker Registry
Stateless, highly scalable server side application that stores and lets you distribute Docker images
Docker Community
Around Docker
Kubernetes
- Open source project released by Google
- Borg is the predecessor
基于容器的公有云产品
- 网易蜂巢
- DaoCloud
- Alauda
- CaiCloud
- 数人云
- ...
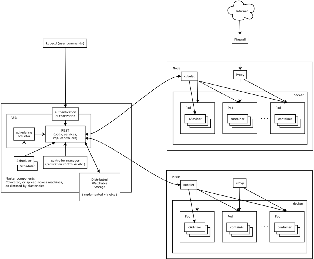
Kubernetes

Kubernetes

Kubernetes

Kubernetes

Kubernetes

Kubernetes

Advantages
- Active
- Released by Google
- Beautiful abstraction
- Ease to use
Problems
- Not production ready, 100-1000 nodes
- Need to change (k8s-mesos)
Others

Others

Docker
By gaocegege
Docker
Docker安利
- 1,144