L'Observatoire du territoire

du Parc naturel régional et de la Réserve de biosphère des Vosges du Nord

Gabriel HIRLEMANN

Chargé de mission "Observatoire du territoire - Système d'Information - Référent MAB"

g.hirlemann@parc-vosges-nord.fr

 

www.slide.com/ghirlemann

Observatoire, Observatoire de territoire, observatoires, SIG (Système d'Information Géographique), géomatique, cartographie, indicateurs  .......... de quoi parle t'on ?

Métaplan-2019 réalisé par GéoPNR (réseau des Géomaticiens des PNR de France) :

Qu'est ce qu'un Observatoire de territoire pour un PNR ? ce qu'il n'est pas ?

Pour quelles raisons un Observatoire de territoire dans les Vosges du Nord ?

 

- Obligation de suivi de l’évolution du territoire des PNR de par la loi

- Une carte fait exister un territoire, un besoin d'identification au territoire

- Richesse des données et des thématiques traitées par un PNR

- Connaitre notre espace géographique pour mieux le gérer

- Cartographier les vergers hautes tiges et tout autre patrimoine, précisément et scientifiquement, puis DIFFUSER cette donnée, c'est la première étape vers une protection et une valorisation

- Permet de passer aux étapes suivantes : comment faire pour protéger, sortir des débats sur la véracité d'un phénomène  et progresser vers la décision

 

Limites posées au départ : pas une boite noire SIG, ne stocker que ce qu'on exploite dans nos projets, ne pas refaire le Géoportail ou autres plateformes ou donnée existantes,  coûts constants (sans oublier le temps agent), transférabilité, respect RGPD, dimension éthique, répondre aux besoin des agents, ... 

Objectifs découlant de ces besoins

 

Objectif général :

Etre un des outils de gestion pour la mise en œuvre des politiques et des résolutions de la charte du Parc

 

Objectifs liés :

- Développer et mettre à jour la connaissance globale et multithématique du territoire au service des projets du territoire et du SYCOPARC.

- Jouer le rôle de centre de ressources et capitaliser l'information produite par le SYCOPARC et le territoire, ou collectée chez ses partenaires.

- Fournir l'information de base à l'évaluation territoriale.

- Elargir cette connaissance aux projets du territoire de la Réserve de biosphère transfrontière Vosges du Nord-Pfälzerwald.

 

Remarque : On peut parler d'Observatoires de territoire :

- à l'échelle des Vosges du Nord (https://www.parc-vosges-nord.fr/le-parc/observatoire-du-territoire) + EPCI

- à l'échelle de la RBT (https://www.parc-vosges-nord.fr/le-parc/les-missions-du-parc/mission/observatoire-du-territoire-de-la-reserve-de-biosphere-transfrontaliere-vosges-du-nord-pfalzerwald)

- Observatoire de la qualité de l'eau des Vosges du Nord (avec le PNR des Ballons des Vosges)

- Observatoire de la biodiversité : sujet dans le sujet, généralement outil de monitoring scientifique, informatise des observations naturalistes faites par des experts, en existe plusieurs, le SINP vise à harmoniser et unifier les systèmes, SERENA outil de RNF dans le PNRVN, actuellement montée en puissance au niveau national de GéoNature (et de ses déclinaisons GINCO etc)

- Observatoire Photographique du Paysage : autre sujet, démarche nationale avec photographe pro, ... (petit nouveau dans les solution technique : GéoPaysage)

- Rmq : il existe un certain nombre d'observatoires en ligne : INSEE, SIDDT, multitude de sites et en particulier : https://www.observatoire-des-territoires.gouv.fr/
Attention : le niveau minimale est souvent la commune, or un territoire comme un  PNR peut avoir une limite infra-communal, comme les Vosges du Nord

...  utiliser ce qui existe, certains observatoires = missions de services régionaux ou nationaux et sont la pour répondre aux demandes des territoires, se focaliser sur ses données propres

Les outils

 

- Remarque : la clé d'entrée "outil" n'est jamais la bonne : ne fera pas le travail de préparation, d'analyse, de cartographie, d'analyse à notre place, c'est même plutôt un piège dogmatique

 

- Pour manipuler toutes ces données, les croiser, les cartographier etc : outil logiciel idéal : les SIG (Système d'information géographique)

 

- RB des VN : plateforme QGIS + appli web OpenSource type Geotrek pour la randonnée dans les Vosges du Nord (cf plus bas) + quelques applis ArcGIS Online pour le côté "studio", pratique et vite fait

 

- Autres outils web cartographiques ou SIG :

Google My Maps, Unmap, IGN Ma carte, Geoportail, outils plus costaux à héberger type PostGIS-PostGresSQL, avec possiblement des modules métiers spécifique (GeoCimetière, ...) proposé par des éditeurs, Lizmap, ArcGIS Enterprise, ...

Remarque : Observatoire du territoire des VN, qui fait quoi ?

Chargé.e.s de missions Observatoire du territoire (2 personnes à temps partiel) :

- Maintenance de la plate forme du SIGIS (logiciels, matériels, méthodes), modèles carto, plateformes Web ...

- Structuration de la base de données et création de certaines bases de données

- Études et exploitations cartographiques avancées (type diagnostics territoriaux, plan du parc, etc)

- Intégration du SIG dans le système d’information

- Travail de réseau et veille technologique

Equipe technique  = utilisateur.ice.s (25/50 agents environ + stagiaires)

- Pour le pôle nature, le SIG = outil quotidien, ouverture vers les autres pôles en cours, pôle aménagement du territoire surtout

- Travaille sur les bases de données thématiques

- Interrogations des bases, cartographies diverses simple

- Introduction de données géographiques et/ou alphanumériques

- Stagiaires : focus sur certains thèmes, valorisation de leurs données sur le web parfois (AGOL)

Externalisation - partenariats : digitalisations lourdes&simples, traitements d’images satellites,  info-graphisme, reprographie, …

Les données de l'Observatoire (géographiques, statistiques)

Plusieurs sources et modes :

 

- données locales + données en ligne (ou webservices)

- données partenariales : via les infrastructures de données spatiales régionales : Data-Grand Est, CRIGE PACA, SIDDT, etc ...

-  Autres partenaires institutionnels : INPN, IGN, INSEE, ONF, CD, EPCI,  Corpernicus CLC, SANDRE pour l'eau, etc etc

- Acquisition-commande spécifique (Occupation du sol, ...)

- Opendata publique ou privé, données participatives : OpenStreetMap (OSM) -> intéressant que chacun y participe

- Constitution en interne : numérisation écran sur photos aériennes, drone, relevés terrain GPS, ...

- Sous-traitance

 

Ne représente plus aujourd'hui qu'un coût négligeable pour un PNR

-> on peut faire un SIG avec un logiciel gratuit et avec des données gratuites très performant, et se concentrer sur l'analyse, l'Observation de son territoire, etc

Quelles exploitations dans les VN ?

- Cartographies et statistiques de type "aide à la décision"

 

PLU, PLUi, SCOT, aménagements divers, plan paysage, CFT, plans de circulations  VAM, TVB, PAT, vergers hautes tiges ...

Création en interne du plan du Parc lors de sa révision :

LIDAR HD de l'IGN

MNT ... vs ... MNS

LIDAR + BD OCS

Autres utilisations&actions diverses bien utiles :

 

- mise en œuvre de bases de données pour consultation interne : cadastre nominatif

 

- appui technique sur d'autres bases de données : observations naturalistes (SERENA), OPP

 

- appui technique sur des BDD régionales : BD OCS

 

- appui techniques sur les cahiers des charges nécessitant des rendus SIG

 

- enrichissement de la communication en cartes et statistiques

- suivi de l'évolution du territoire : 55 indicateurs de la charte

rmq : un indicateur répond à une question évaluative, sinon c'est plutôt un descripteur

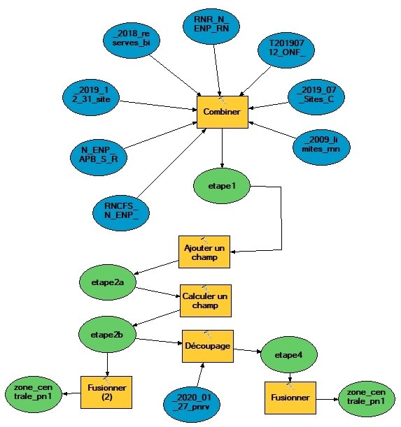
Ex : Zonage de la RBVN

 

 

Zone tampon :

  • Forêts publiques via CARMENCARTO + forêts soumises + forêts privées FSC
  • SIC via INPN
  • ZPS via INPN
  • ENS 57 (sites qui  ont fait l’objet de maitrise foncière par des communes (Horn et Schwalb) via le CD57

Zone centrale :

  • RNN  via SYCOPARC
  • RNR  via INPN
  • RB via INPN
  • APB  via INPN
  • RNCFS via INPN
  • CREN Alsace via CSA
  • CREN Lorraine via CSL
  • ILS via l'ONF

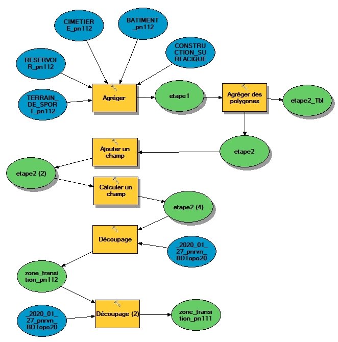
Zone de transition :

  • Le reste, sachant que BD Topo écrase tout le reste (Couches constructions surfaciques, bâtiments, cimetières, réservoirs, terrains de sport)

 

Zonage RBTVNP :

Union des deux couches FR + DE avec mise en cohérence à la frontière

- création de nouvelles informations avec de l'information existante : puissance des croisements de données dans un SIG 

Remarque : des modèles graphiques permettent de mémoriser et de faire varier les paramètres des croisements SIG:

Zone centrale

Zone de transition

Zone tampon

Au final ont obtient nos cartes et nos données transmissibles au MAB et à l'INPN, nos statiques de surfaces, ... :

- applications cartographiques web simples avec ArcGIS Online

Une application AGOL mise en place par une collègue chargée de mission paysage, Noémie THOMAS :

- Mise en œuvre d'une application de promotion des pratiques extérieures

- application open source, crée par les PNN, gratuite en terme de licence, mais coûts d'ébergement (2000€/an), éventuellement de maintenance (20h = 2500€), cout en temps de mise en œuvre pour un non spécialiste.  A nécessité un gros investissement en temps de l'OdT mais sur le fond, les contenus ! 

- Interopérable  ! fondamental : consomme et produit des flux (ex : touristiques, IGN rando, borne tactile, ...)

- intelligence collective thématique forte

- Permet de pousser le "tourisme durable" (zones sensibles = Quiétude attitude & PNRBV = zone centrale de la RB)

- ici concerne la randonnée (plus produits marqués "Valeur Parc", escalade, musées et OT) mais d'autres territoires y ont mis toute leur offre touristique, ce genre d'application n'est donc pas anecdotique car permet de "prendre en main" ou structurer la politique touristique d'un territoire

 

Merci pour votre attention

Observatoire du territoire du Parc naturel régional des Vosges du Nord - Avril 2024

By Gabriel HIRLEMANN

Observatoire du territoire du Parc naturel régional des Vosges du Nord - Avril 2024

Présentation pour le Master MAB, octobre 2021

  • 87