gitbox
THE GREATEST GIT HOSTING EVER
What is this?
GITBOX는 설치형 GIT 호스팅 시스템입니다.
PHP와 C로만 작성되어 있어,
모든 환경에서 쉽게 설치할 수 있습니다.
GIT은 누구나 접근할 수 있어야,
비로소 그 진가를 발휘할 수 있습니다.
그리고, 그것을 돕는 것이 "GITBOX"입니다.


easy to use
GITBOX는 사용하기 매우 쉽습니다.
단지 패키지를 다운로드 받아서,
설치를 진행하기만 하면 모든 것이 완료됩니다.
customize
사용하기 쉬운만큼 수정하기도 편합니다.
테마 폴더에 커스터마이즈 된 파일을 추가하면
사용자들은 새로운 GITBOX를 볼 수 있습니다.


Cool SOURCE
workflow
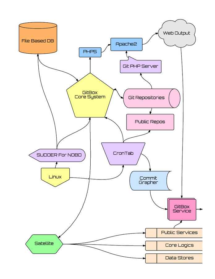
GITBOX는 매우 간단하게 작동됩니다.
코어시스템과 위성시스템 2가지로 구성된 GB는,
데이터 처리와 작업 처리를 나누어서 진행합니다.
코어에서 저장소를 수정할 동안,
위성은 코어에서 받은 정보를 DB에 기록합니다.
멀티쓰레딩과 비슷한 이 방식을 사용하여,
GB는 더욱 간결한 처리를 실행하게 됩니다.

flat soul
GITBOX는 커뮤니티 서비스를 대상으로 합니다.
이런 소규모 서비스에
대형 DB 관리 툴을 사용하는 것은 자원 낭비이고,
오히려 속도가 느려질 수 있습니다.
이러한 문제점 때문에,
GB는 자체 FFDB 클래스를 지니고 있습니다.
이 클래스는 MySQL과 비슷하게 방식을 잡아,
MySQL에서 쉽게 컨버트 할 수 있습니다.

cross browsing

algorithm
stack
데이터베이스를 구성할 때,
Stack 형식의 자료구조가 많이 필요합니다.
간단한 방식의 Stack 알고리즘으로,
다음은 GB에 사용된 알고리즘의 C버전입니다.
STACK* stack_create (void)
{
STACK* stack;
stack = (STACK*)malloc (sizeof(STACK));
if (stack) {
stack->top = NULL;
stack->count = 0;
}
return stack;
}
//스택삭제(스택구조체메모리에서제거)
STACK* stack_destroy (STACK* stack)
{
NODE* node_temp;
if (stack) {
//while (stack->top != NULL)
while (stack->count > 0)
{
free (stack->top->data);
node_temp = stack->top;
stack->top = stack->top->next; //link
free (node_temp);
(stack->count);
}
free (stack);
}
return NULL;
}
//스택의top에push한다.
int stack_push (STACK* stack, void* data_in)
{
NODE* node_new;
node_new = (NODE*)malloc (sizeof(NODE));
if (!node_new) return 0;
node_new->data = data_in;
node_new->next = stack->top; //link
stack->top = node_new;
(stack->count)++;
return 1;
}
//스택top에서데이터가져옴
void* stack_pop (STACK* stack)
{
void* data_out;
NODE* node_temp;
if (stack->count == 0) data_out = NULL;
else {
node_temp = stack->top;
data_out = stack->top->data;
stack->top = stack->top->next; //link
free (node_temp);
seed 128++
GB에서는 SEED 128++ 알고리즘을 사용하여,
모든 정보를 암호화 하였습니다.
public function encrypt($str)
{
$str = iconv($this->serverEncoding, $this->innerEncoding, $str);
$planBytes = array_slice(unpack('c*',$str), 0); // 평문을 바이트 배열로 변환
if (count($planBytes) == 0) {
return $str;
}
$seed = new Seed();
$seed->SeedRoundKey($pdwRoundKey, $this->pbUserKey); // 라운드키 생성
$planBytesLength = count($planBytes);
$start = 0;
$end = 0;
$cipherBlockBytes = array();
$cbcBlockBytes = array();
$this->arraycopy($this->IV, 0, $cbcBlockBytes, 0, $this->block); // CBC블록을 IV 바이트로 초기화
$ret = null;
while ($end < $planBytesLength) {
$end = $start + $this->block;
if ($end > $planBytesLength) {
$end = $planBytesLength;
}
$this->arraycopy($planBytes, $start, $cipherBlockBytes, 0, $end - $start); // 암호블록을 평문 블록으로 대치
$nPad = $this->block - ($end - $start); // 블록내 바이트 패딩값 계산
for ($i = ($end - $start); $i < $this->block; $i++) {
$cipherBlockBytes[$i] = $nPad; // 비어있는 바이트에 패딩 추가
}
$this->xor16($cipherBlockBytes, $cbcBlockBytes, $cipherBlockBytes); // CBC운영모드로 새로운 암호화 블록 생성
$seed->SeedEncrypt($cipherBlockBytes, $pdwRoundKey, $encryptCbcBlockBytes); // 암호블록을 SEED로 암호화
$this->arraycopy($encryptCbcBlockBytes, 0, $cbcBlockBytes, 0, $this->block); // 다음 블록에서 사용할 CBC블록을 SEED암호 블록으로 대치
foreach($encryptCbcBlockBytes as $encryptedString) {
$ret .= bin2hex(chr($encryptedString)); // 암호화된 16진수 스트링 추가 저장
}
$start = $end;
}
return $ret;
}HAShing
GB에서는 사용자를 대표하는 이미지로
Gravatar을 사용합니다.
Gravatar을 사용하기 위해서는
사용자의 해시값을 서버로 전송해야 합니다.
이를 돕는 Hashing 알고리즘을 MD5를 참조하여
직접 작성하였습니다.
INT4 state[4];
unsigned char block[64];
{
UINT4 a = state[0], b = state[1], c = state[2], d = state[3], x[16];
Decode (x, block, 64);
/* Round 1 */
FF (a, b, c, d, x[ 0], S11, 0xd76aa478); /* 1 */
FF (d, a, b, c, x[ 1], S12, 0xe8c7b756); /* 2 */
FF (c, d, a, b, x[ 2], S13, 0x242070db); /* 3 */
FF (b, c, d, a, x[ 3], S14, 0xc1bdceee); /* 4 */
FF (a, b, c, d, x[ 4], S11, 0xf57c0faf); /* 5 */
FF (d, a, b, c, x[ 5], S12, 0x4787c62a); /* 6 */
FF (c, d, a, b, x[ 6], S13, 0xa8304613); /* 7 */
FF (b, c, d, a, x[ 7], S14, 0xfd469501); /* 8 */
FF (a, b, c, d, x[ 8], S11, 0x698098d8); /* 9 */
FF (d, a, b, c, x[ 9], S12, 0x8b44f7af); /* 10 */
FF (c, d, a, b, x[10], S13, 0xffff5bb1); /* 11 */
FF (b, c, d, a, x[11], S14, 0x895cd7be); /* 12 */
FF (a, b, c, d, x[12], S11, 0x6b901122); /* 13 */
FF (d, a, b, c, x[13], S12, 0xfd987193); /* 14 */
FF (c, d, a, b, x[14], S13, 0xa679438e); /* 15 */
FF (b, c, d, a, x[15], S14, 0x49b40821); /* 16 */
/* Round 2 */
GG (a, b, c, d, x[ 1], S21, 0xf61e2562); /* 17 */
GG (d, a, b, c, x[ 6], S22, 0xc040b340); /* 18 */
GG (c, d, a, b, x[11], S23, 0x265e5a51); /* 19 */
GG (b, c, d, a, x[ 0], S24, 0xe9b6c7aa); /* 20 */
GG (a, b, c, d, x[ 5], S21, 0xd62f105d); /* 21 */
GG (d, a, b, c, x[10], S22, 0x2441453); /* 22 */
GG (c, d, a, b, x[15], S23, 0xd8a1e681); /* 23 */
GG (b, c, d, a, x[ 4], S24, 0xe7d3fbc8); /* 24 */
GG (a, b, c, d, x[ 9], S21, 0x21e1cde6); /* 25 */
GG (d, a, b, c, x[14], S22, 0xc33707d6); /* 26 */
GG (c, d, a, b, x[ 3], S23, 0xf4d50d87); /* 27 */
GG (b, c, d, a, x[ 8], S24, 0x455a14ed); /* 28 */
GG (a, b, c, d, x[13], S21, 0xa9e3e905); /* 29 */
GG (d, a, b, c, x[ 2], S22, 0xfcefa3f8); /* 30 */
GG (c, d, a, b, x[ 7], S23, 0x676f02d9); /* 31 */
GG (b, c, d, a, x[12], S24, 0x8d2a4c8a); /* 32 */
/* Round 3 */
HH (a, b, c, d, x[ 5], S31, 0xfffa3942); /* 33 */
HH (d, a, b, c, x[ 8], S32, 0x8771f681); /* 34 */
HH (c, d, a, b, x[11], S33, 0x6d9d6122); /* 35 */
HH (b, c, d, a, x[14], S34, 0xfde5380c); /* 36 */
HH (a, b, c, d, x[ 1], S31, 0xa4beea44); /* 37 */
HH (d, a, b, c, x[ 4], S32, 0x4bdecfa9); /* 38 */
HH (c, d, a, b, x[ 7], S33, 0xf6bb4b60); /* 39 */
HH (b, c, d, a, x[10], S34, 0xbebfbc70); /* 40 */
HH (a, b, c, d, x[13], S31, 0x289b7ec6); /* 41 */
HH (d, a, b, c, x[ 0], S32, 0xeaa127fa); /* 42 */
HH (c, d, a, b, x[ 3], S33, 0xd4ef3085); /* 43 */
HH (b, c, d, a, x[ 6], S34, 0x4881d05); /* 44 */
HH (a, b, c, d, x[ 9], S31, 0xd9d4d039); /* 45 */
HH (d, a, b, c, x[12], S32, 0xe6db99e5); /* 46 */
HH (c, d, a, b, x[15], S33, 0x1fa27cf8); /* 47 */
HH (b, c, d, a, x[ 2], S34, 0xc4ac5665); /* 48 */
/* Round 4 */
II (a, b, c, d, x[ 0], S41, 0xf4292244); /* 49 */
II (d, a, b, c, x[ 7], S42, 0x432aff97); /* 50 */
II (c, d, a, b, x[14], S43, 0xab9423a7); /* 51 */
II (b, c, d, a, x[ 5], S44, 0xfc93a039); /* 52 */
II (a, b, c, d, x[12], S41, 0x655b59c3); /* 53 */
II (d, a, b, c, x[ 3], S42, 0x8f0ccc92); /* 54 */
II (c, d, a, b, x[10], S43, 0xffeff47d); /* 55 */
II (b, c, d, a, x[ 1], S44, 0x85845dd1); /* 56 */
II (a, b, c, d, x[ 8], S41, 0x6fa87e4f); /* 57 */
II (d, a, b, c, x[15], S42, 0xfe2ce6e0); /* 58 */
II (c, d, a, b, x[ 6], S43, 0xa3014314); /* 59 */
II (b, c, d, a, x[13], S44, 0x4e0811a1); /* 60 */
II (a, b, c, d, x[ 4], S41, 0xf7537e82); /* 61 */
II (d, a, b, c, x[11], S42, 0xbd3af235); /* 62 */
II (c, d, a, b, x[ 2], S43, 0x2ad7d2bb); /* 63 */
II (b, c, d, a, x[ 9], S44, 0xeb86d391); /* 64 */
state[0] += a;
state[1] += b;
state[2] += c;
state[3] += d;
/* Zeroize sensitive information.
*/
MD5_memset ((POINTER)x, 0, sizeof (x));
}
/* Encodes input (UINT4) into output (unsigned char). Assumes len is
a multiple of 4.
*/
static void Encode (output, input, len)
unsigned char *output;
UINT4 *input;
unsigned int len;
{
unsigned int i, j;
for (i = 0, j = 0; j < len; i++, j += 4) {
output[j] = (unsigned char)(input[i] & 0xff);
output[j+1] = (unsigned char)((input[i] >> 8) & 0xff);
output[j+2] = (unsigned char)((input[i] >> 16) & 0xff);
output[j+3] = (unsigned char)((input[i] >> 24) & 0xff);
}
}
/* Decodes input (unsigned char) into output (UINT4). Assumes len is
a multiple of 4.
*/
static void Decode (output, input, len)
UINT4 *output;
unsigned char *input;
unsigned int len;
{
unsigned int i, j;
for (i = 0, j = 0; j < len; i++, j += 4)
output[i] = ((UINT4)input[j]) | (((UINT4)input[j+1]) << 8) |
(((UINT4)input[j+2]) << 16) | (((UINT4)input[j+3]) << 24);
}
/* Note: Replace "for loop" with standard memcpy if possible.
*/
static void MD5_memcpy (output, input, len)
POINTER output;
POINTER input;
unsigned int len;
{
unsigned int i;
for (i = 0; i < len; i++)
output[i] = input[i];
}
/* Note: Replace "for loop" with standard memset if possible.
*/
static void MD5_memset (output, value, len)
POINTER output;
int value;
unsigned int len;
{
unsigned int i;
for (i = 0; i < len; i++)
((char *)output)[i] = (char)value;
}
//////////////////////////////////////////////
/* Length of test block, number of test blocks.
*/
#define TEST_BLOCK_LEN 1000
#define TEST_BLOCK_COUNT 1000
static void MDString PROTO_LIST ((char *));
static void MDTimeTrial PROTO_LIST ((void));
static void MDTestSuite PROTO_LIST ((void));
static void MDFile PROTO_LIST ((char *));
static void MDFilter PROTO_LIST ((void));
static void MDPrint PROTO_LIST ((unsigned char [16]));
/* Digests a string and prints the result.
*/
static void MDString (string)
char *string;
{
MD5_CTX context;
unsigned char digest[16];
unsigned int len = strlen (string);
MDInit (&context);
MDUpdate (&context, string, len);
MDFinal (digest, &context);
printf ("MD%d (\"%s\") = ", MD, string);
MDPrint (digest);
printf ("\n");
}
/* Measures the time to digest TEST_BLOCK_COUNT TEST_BLOCK_LEN-byte
blocks.
*/
static void MDTimeTrial ()
{
MD5_CTX context;
time_t endTime, startTime;
unsigned char block[TEST_BLOCK_LEN], digest[16];
unsigned int i;
printf
("MD%d time trial. Digesting %d %d-byte blocks ...", MD,
TEST_BLOCK_LEN, TEST_BLOCK_COUNT);
/* Initialize block */
for (i = 0; i < TEST_BLOCK_LEN; i++)
block[i] = (unsigned char)(i & 0xff);
/* Start timer */
time (&startTime);
/* Digest blocks */
MDInit (&context);
for (i = 0; i < TEST_BLOCK_COUNT; i++)
MDUpdate (&context, block, TEST_BLOCK_LEN);
MDFinal (digest, &context);
/* Stop timer */
time (&endTime);
printf (" done\n");
printf ("Digest = ");
MDPrint (digest);
printf ("\nTime = %ald seconds\n", (long)(endTime-startTime));
printf
("Speed = %ld bytes/second\n",
(long)TEST_BLOCK_LEN * (long)TEST_BLOCK_COUNT/(endTime-startTime));
}
/* Digests a reference suite of strings and prints the results.
*/
static void MDTestSuite ()
{
printf ("MD%d test suite:\n", MD);
MDString ("");
MDString ("a");
MDString ("abc");
MDString ("message digest");
MDString ("abcdefghijklmnopqrstuvwxyz");
MDString
("ABCDEFGHIJKLMNOPQRSTUVWXYZabcdefghijklmnopqrstuvwxyz0123456789");
MDString
("1234567890123456789012345678901234567890\
1234567890123456789012345678901234567890");
}
/* Digests a file and prints the result.
*/
static void MDFile (filename)
char *filename;
{
FILE *file;
MD5_CTX context;
int len;
unsigned char buffer[1024], digest[16];
captcha
캡챠를 생성하기 위해, 알고리즘이 필요로 합니다.
그 중 하나가 이미지 왜곡 알고리즘입니다.
다음은 sin함수와 createline함수를 이용하여
캡챠를 왜곡 & 난독화하는 코드입니다.
(전략)
$zsfN = $thisZsfCfg['codeForm'];
switch ( $zsfN ) {
case 1: # A 와 B 중 큰 수는?
if ( isset($zsfCfg['codeCfg'][1]) && zsfVarChk($zsfCfg['codeCfg'][1],0,9) ) { $thisZsfCfg['codeCfg'][1] = intval($zsfCfg['codeCfg'][1]); }
$zsfMax = pow(10, $thisZsfCfg['codeCfg'][1]) - 1;
$zsfNum = array ( mt_rand(1,$zsfMax), mt_rand(1,$zsfMax) );
if ( $zsfNum[0] == $zsfNum[1] ) { $zsfNum[0] --; shuffle($zsfNum); }
$zsfA = max($zsfNum);
switch ( $thisZsfCfg['view'] ) {
case 3:
$zsfQ = $zsfNum[0].$thisZsfCfg['josa'][$thisZsfCfg['jong'][substr($zsfNum[0],-1)]].' '.$zsfNum[1].'중 큰 수는?';
break;
default:
$zsfQ = 'WHICH IS BIGGER '.$zsfNum[0].' OR '.$zsfNum[1].' ?';
}
break;
(중략)
$zsfIm = imageCreateTrueColor ($thisZsfCfg['imW'],$thisZsfCfg['imH']);
$zsfCol = array ( array(mt_rand(0,115), mt_rand(0,115), mt_rand(0,115)), array(mt_rand(175,255), mt_rand(175,255), mt_rand(175,255)) );
shuffle ( $zsfCol );
$zsfImBg = imageColorAllocate ( $zsfIm , $zsfCol[0][0] , $zsfCol[0][1] , $zsfCol[0][2] ) ;
$zsfImFg = imageColorAllocate ( $zsfIm , $zsfCol[1][0] , $zsfCol[1][1] , $zsfCol[1][2] ) ;
imagefill ( $zsfIm , 0 , 0 , $zsfImBg ) ;
# 글자 새기기
$thisZsfCfg['offX']=0;
foreach ( $zsfQArr as $zsfQv ) {
foreach ( $imgFontMap[$zsfQv] as $v ) {
$x = substr($v,0,2)*1+$thisZsfCfg['offX'];
$y = substr($v,-2)*1;
if ( isset($zsfCfg['distortion']) && $zsfCfg['distortion'] == 1 ) {
$x=$x+(sin($x*$zsfRand[0]+$zsfRand[4])+sin($y*$zsfRand[2]+$zsfRand[5]))*$zsfRand[8]+2;
$y=$y+(sin($x*$zsfRand[1]+$zsfRand[6])+sin($y*$zsfRand[3]+$zsfRand[7]))*$zsfRand[9]+3;
}
imageSetPixel ( $zsfIm , $x, $y, $zsfImFg );
}
$thisZsfCfg['offX'] += $imgFontEngWidth[$zsfQv]+$thisZsfCfg['letter-spacing-ratio'];
}
(중략)
# 보안코드 입력값의 참, 거짓 검증
$zsfR = false;
if ( isset($zsfA) && $zsfA && $zsfCode && strtoupper($zsfCode) == $zsfA ) { # 보안코드의 참 거짓 여부 ( 맞으면 true, 틀리면 false )
$zsfR = true;
}
else {
if ( defined( 'zsfSessId' ) && is_file( zsfAr.'Log/Connect/'.zsfSessId.'.php' ) ) {
unlink ( zsfAr.'Log/Connect/'.zsfSessId.'.php' );
}
}
$zsfRTxt = $zsfR ? 'Passed' : 'Denied';
(후략)design & usage
반응형 디자인과 그 사용법
bootstrap



gitbox registration

GITBOX LOGIN
Make project
add commit
network graph
contribute graph
Thanks!
GITBOX
By 김 지용
GITBOX
- 311