Techniques that increased my productivity
Gregor Riegler
@gregor_riegler

Cost of software = ∑(Cost of all changes)
Cost of a change
- Communication.
- Essential complexity.
- Accidental complication.


Refactoring
A change made to the internal structure of software to make it easier to understand and cheaper to modify without changing its observable behavior.
- Remove clutter.
Refactoring
Clutter



- Remove clutter.
- Make code more expressive.
- Make it simpler (KISS).
- Remove cleverness (KISS).
- Remove Duplication (DRY).
Refactoring
What refactoring is not
- Rewrite.
- Fixing bugs.
- Changing behaviour.
- Having non-working code for more than 3 minutes
- Not being able to prove everything still works
When to refactor?
-
Continuously.
-
Prior to change (make the change easy).
-
After change (clean the kitchen).
- Refactoring is not an item on the backlog!!
What to refactor?
What not to refactor?
How?
- Safety through fast unit tests.
- Tiny steps in correct order.
- Revert if stuck.
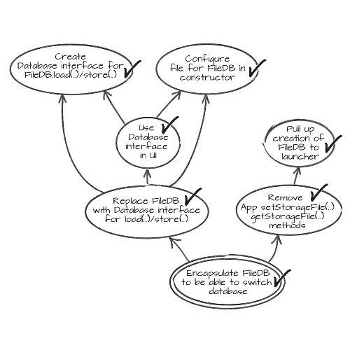
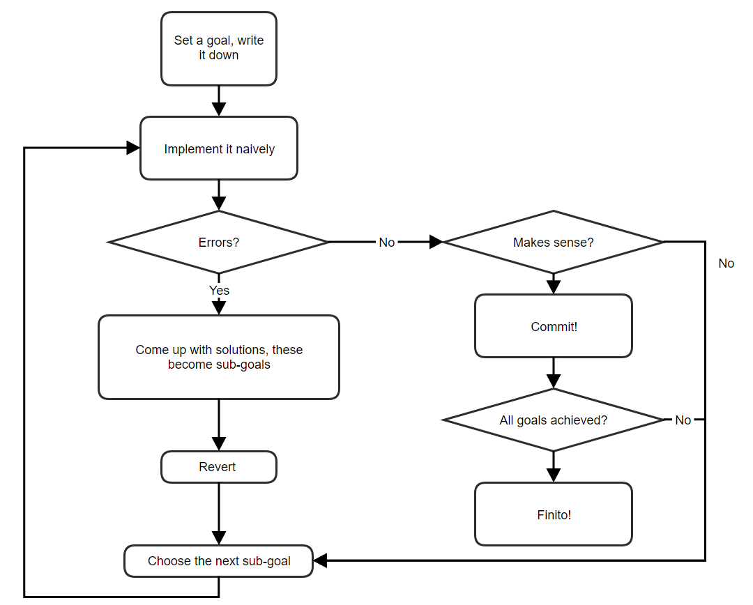
The Mikado Method

The Mikado Method
How?
- Safety through fast unit tests.
-
Tiny steps in correct order.
- Revert when stuck.
- Don't mix structure- and behaviour-change.
You can only wear one hat at a time
How?
- Safety through fast unit tests.
-
Tiny steps in correct order.
- Revert when stuck.
- Don't mix structure- and behaviour-change.
- Trunkbased development.
- Tooling.
Tooling!
Tooling !!

How?
- Safety through fast unit tests.
-
Tiny steps in correct order.
- Revert when stuck.
- Don't mix structure- and behaviour-change.
- Trunkbased development.
- Tooling.
- Pure functions & immutable objects.
- Deepest branch first.
- Practice, practice, practice.
Katas!
-
GildedRose
-
TripService
TDD (Test Driven Development)
- You are not allowed to write any production code unless it is to make a failing unit test pass.
- You are not allowed to write any more of a unit test than is sufficient to fail; and compilation failures are failures.
- You are not allowed to write any more production code than is sufficient to pass the failing unit tests.


But what if i am not allowed to?
Books
premature optimization is the root of all evil
-Donald Knuth
Defer decisions
Premature decisions are accidental complication.
- Premature optimization (YAGNI).
- Premature generalization (KISS).
- Premature microservice-architecture (KISS).
- Premature database migration.
- Premature tech stack.
How?
Choose an architecture that allows you to defer decisions.
Happy World
Low level details
Dependencies
Happy World
Low Level Details
class OrderService
class OrderDao
class OrderService
interface OrderRepository
class InMemoryOrderRepository
DIP (Depdency Inversion Principle)
Avoidable change
What is avoidable change?
- Corrective change (eg. bugfixing).
- through miscommunication or human failure.
- customer collaboration.
- TDD leads to 40-80% less bugs.
- Unused features.
- Evolutionary design instead of BDUF.
- Prioritize -> unimportant stuff last.
- YAGNI.
Thank you for listening!
@gregor_riegler
Techniques that increased my productivity
By Gregor Riegler
Techniques that increased my productivity
- 1,126




