Henne Vogelsang
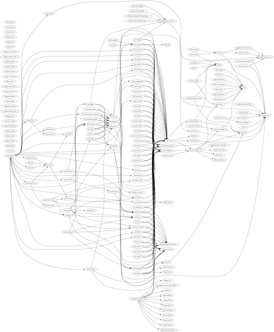
For more than a decade I am a rigorous practitioner of Free Software development. I love the raw power of communities collaborating and I believe that everyone should be able to run, copy, distribute, study, change and improve the software that is e













