Projet d'Ingénierie / QL
Pierre-Edouard PORTIER
Séance 3H4211
Guillaume ABADIE
Thierry CANTENOT
Juliette COURLET
Rémi DOMINGUES
Adrien DUFFY-CROISSARD
Ahmed KACHKACH

Architecture du système

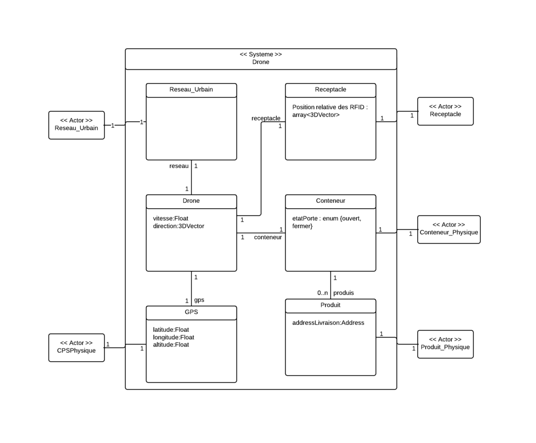
Modèle des concepts du Drone

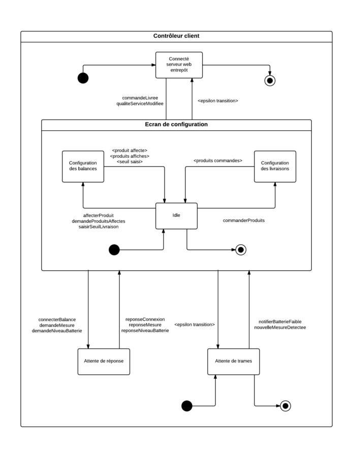
Modèle des concepts du Contrôleur

Modèle de protocole du drone

Modèle de protocole de contrôleur maison
Spécification OCL des opérations
Opération : Controleur_Client::affecterProduit(balance:Balance, prod:Produit)
Cas d'utilisation : Affecter un produit à une balance
Messages :
IHM_Gestion_Des_Balances::afficherProduitsAffectes(balances:Liste<Balance>, produits:Liste<Produit>)
Préconditions : self.balances^contient(balance)
Postconditions : self.IHM_Gestion_Des_Balances^afficherProduitsAffectes(balances, produits)
Algorithme d'optimisation de chemins

Algorithme d'optimisation de chemins
Algorithme d'optimisation de chemins

Algorithme d'optimisation de chemins

Algorithme d'optimisation de chemins

Cache des distances
- Pour M nœuds aillant des livraisons
- Pour N nœuds au total dans le réseau
- Pre-calcul des M^2 distances
- Dijkstra calcule les distances de tout point à partir d'un
- Donc seulement M exécutions de Dijkstra
- Complexité de O(M N^2)
- Exécuté une seule fois
self.paths_from = dict()
for node_id in self.deliveries_per_node:
self.paths_from[k] = self.network.dijkstra_from_node(node_id)
self.paths_from[warhouse_id] = self.network.dijkstra_from_node(warhouse_id)
Procédures de contrôle qualité
- Mise en place de modèles des modèles.
Respect de la charte graphique et textuelle !!
Mise en place de modèles des modèles.
Spécification OCL
Opération :
Cas d'utilisation :
Messages :
Préconditions :
Postconditions :
Redéfinitions des objets à tracer
Inter-modèles
Entre le modèle de l'environnement et le modèle des protocoles
- Les mêmes sous-systèmes doivent se retrouver : présence obligatoire de tous les sous-systèmes, et nommage identique
- Tous les messages d'un sous-système dans le MdE doivent se retrouver dans le modèle du protocole, même nommage.
Entre le modèle des concepts et le modèle des opérations
- Les objets définis doivent se retrouver dans les opérations
Redéfinitions des objets à tracer
Inter-modèles
Entre les CdU et le modèle des opérations
- On doit retrouver les mêmes CdU.
-
Lier à l'aide d'un tableau les CdU et leur opération associée, afin de pouvoir naviguer entre modèle et garder les connexions
Entre Modèle du protocole et modèle des opérations :
-
Si il existe un état non déterministe, il devra être réglé dans la définition déclarative des opérations.
Redéfinitions des objets à tracer
-
Les transitions internes doivent être réalisables avec les objets/attributs présents dans le modèle des concepts



Répartition des tâches
Itération courante
Prochaine itération


Avancement
Dossier d'initialisation (100%)
Procédures de contrôle qualité (100%)
Procédure d'assurance de la traçabilité entre modèles (100%)
Architecture système (100%)
Description des cas d'utilisation (100%)
Modèles de l'environnement (100%)
Modèles des concepts (100%)
Modèles de protocole (60%)
Spécification OCL des opérations (80%)
Algorithme d'optimisation de chemin (60%)
Des questions?
La Qualité, c'est bien III
By hexamome
La Qualité, c'est bien III
- 758
